Understanding Resit Eligibility and Calculation
Activity Management supports the resit (reassessment) functionality. This feature evaluates if a student is eligible for a resit and, if so, performs a calculation to determine the resit result. Schools could set up a number of criteria to support their reassessment policy.
The rules designed to analyze resit eligibility and calculation of a resit result depend on the setup from a variety of sources, including the:
Result Scale - Resit Eligible flag
Resit Option - Resits Allowed flag
Resit Option – Attempt Limits
Resit Option – Resit Period Assignment
Resit Calculation Option
Academic Period
Result entered on the student IAM
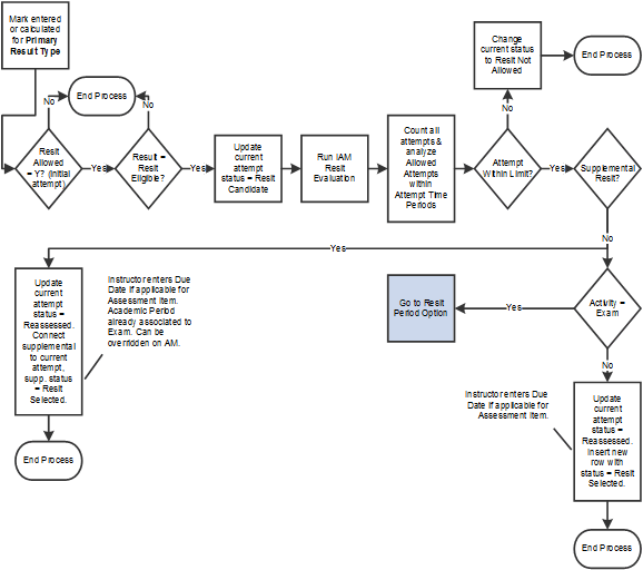
This diagram outlines the resit eligibility evaluation process.

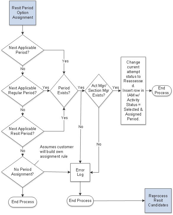
This diagram outlines the exam period assignment process.

Resit Eligibility Rules Engine Integration
This section lists the entities and rules defined for resit eligibility and calculation. To use the rules, you must also:
Add role security to the Rule Category – AM Calculation Rules.
Build the rules (using the Build Rules component).
You should also run the Wipe and Sync Entity utility.
The delivered Rule Category is AM Calculation Rules - SCC_RULE_CAT_20130425123523.
|
Data Set Profile |
Data Set Name |
|---|---|
|
System Profile for Data Sets |
AM Activity Data SCC_ENTITY_20140514045431 |
|
System Profile for Data Sets |
AM IAM SCC_ENTITY_20140529091847 |
|
System Profile for Data Sets |
AM Student Activity for List SCC_ENTITY_20140515013913 |
|
System Profile for Data Sets |
AM Student Activity Data SCC_ENTITY_20140509134612 |
|
System Profile for Data Sets |
AM Resit Calc Student Activity SCC_ENTITY_20140806031839 |
|
System Profile for Data Sets |
AM Result Scale Setup SCC_ENTITY_20140807094017 |
|
System Profile for Data Sets |
AM Exam Section SCC_ENTITY_20140609161001 |
|
System Profile for Data Sets |
AM Results SCC_ENTITY_20130528134954 |
|
System Profile for Data Sets |
AM ActivityData SCC_ENTITY_20140514045431 |
The following table lists delivered rules and functions.
|
Rule Name |
Rule ID |
|---|---|
|
AM Capped Late Penalty |
SCC_RULE_ID_20130521103202 |
|
AM Daily Late Penalty |
SCC_RULE_ID_20130521095817 |
|
AM Expires to Zero Penalty |
SCC_RULE_ID_20130516135412 |
|
AM Fixed Penalty Rule |
SCC_RULE_ID_20130521094603 |
|
AM Late Penalty Online Driver Rule |
SCC_RULE_ID_20130515130457 |
|
AM One Time Late Penalty |
SCC_RULE_ID_20130508133749 |
|
AM Primary Course Result |
SCC_RULE_ID_20130425124530 |
|
AM Weekly Late Penalty |
SCC_RULE_ID_20130515141726 |
|
Get Outcome for a Mark in Result Scale |
SCC_RULE_ID_20140808043722 |
|
Get Result Scale Detail Setup |
SCC_RULE_ID_20140807093640 |
|
Get Result Scale Option Setup |
SCC_RULE_ID_20140807153130 |
|
IAM Resit Evaluation |
SCC_RULE_ID_20140521131818 |
|
IAMGetNextExam |
SCC_RULE_ID_20140508022130 |
|
Overall Calculation with Multiple Scales 1: Main Rule |
SCC_RULE_ID_20160824092103 |
|
Overall Calculation with Multiple Scales 2: Mathematical conversion |
SCC_RULE_ID_20160823074658 |
|
Resit Calculation |
SCC_RULE_ID_20140812101105 |
|
Resit Calculation 1 Get Activity Setup (Calculation Option) |
SCC_RULE_ID_20140806043742 |
|
Resit Calculation 2 Get Attempts and Results for Assessment Item |
SCC_RULE_ID_20141028114928 |
|
Resit Calculation 2 Get Attempts and Results for Exam |
SCC_RULE_ID_20141030022736 |
|
Resit Calculation 2 Get Attempts and Results for Category |
SCC_RULE_ID_20161010085709 |
|
Resit Evaluation 1A Get Activities by Registry_id for Assessment item Entity |
SCC_RULE_ID_20141103014315 |
|
Resit Evaluation 1A Get Activities by Registry_id for Exam Entity |
SCC_RULE_ID_20141105073654 |
|
Resit Evaluation 1A Get Activities by Registry_id for Category |
SCC_RULE_ID_20160926062235 |
|
Resit Evaluation 1A Get Activity Setup for Assessment item Entity |
SCC_RULE_ID_20141030052857 |
|
Resit Evaluation 1A Get Activity Setup for Exam Entity |
SCC_RULE_ID_20141030100416 |
|
Resit Evaluation 1A Get Activity Setup for Category Entity |
SCC_RULE_ID_20160926074059 |
|
Resit Evaluation 2 Get Student, Activity Data |
SCC_RULE_ID_20140512003813 |
|
Resit Evaluation 2B Get Academic Period Data |
SCC_RULE_ID_20140603155223 |
|
Resit Evaluation 3 Get Number of PREVIOUS Attempts used for Assessment Item |
SCC_RULE_ID_20141103024942 |
|
Resit Evaluation 3 Get Number of PREVIOUS Attempts used for Exam |
SCC_RULE_ID_20141105054414 |
|
Resit Evaluation 3 Get Number of PREVIOUS Attempts used for Category |
SCC_RULE_ID_20160926103714 |
|
Resit Evaluation 3 Get and Evaluate Number of Attempts used for Exam |
SCC_RULE_ID_20141102023250 |
|
Resit Evaluation 3 Get and Evaluate Number of Attempts used for Category |
SCC_RULE_ID_20160926065724 |
|
Resit Evaluation 3 Get and Evaluate Number of Attempts used for Assessment Item |
SCC_RULE_ID_20141102022917 |
|
Resit Evaluation 4 Exam Resit Setup Next Period |
SCC_RULE_ID_20140618045703 |