機械翻訳について

インバウンド・メッセージはどのように処理されますか。

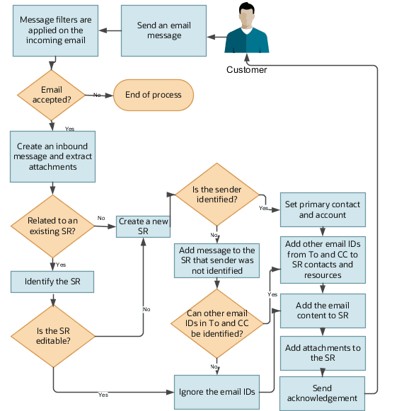
インバウンド・メッセージは、「顧客またはパートナ」から受信サービスEメールを受信したときに作成されます。 次のフローチャートは、受信する「顧客」電子メールのプロセス・フローを示しています:

受信顧客Eメールのプロセス・フロー
  1. 「顧客またはパートナ」は、サポートをリクエストする電子メールを送信します。

  2. インバウンド・メッセージ・フィルタが存在する場合は、受信メッセージにフィルタが適用されます。

  3. メッセージが受け入れられると、インバウンド・メッセージが作成され、関連する添付が抽出されます。

  4. メッセージは、既存の「サービス・リクエスト(SR)」に関連しているかどうかを確認するために検証されます。

    • インバウンド・メッセージが既存のSRに関連する場合:

      関連するSRが識別されます。 関連するSRを編集できる場合は、電子メールのコンテンツおよび添付がSRに追加されます。 元のSRを編集できない場合は、新しいSRが作成されます。

    • インバウンド・メッセージが既存のSRに関連していない場合は、新しいSRが作成されます。

  5. 送信者の電子メールIDは、データベース内の「顧客またはパートナ」レコードに対して検証されます。

    • 送信者の電子メールIDがレコードに存在する場合、SRのプライマリ担当者およびアカウントが更新されます。

    • 送信元EメールIDがデータベースに存在しない場合は、送信者を識別できないメッセージがSRに追加されます。

    • 担当者またはアカウントが移入されていないSRが作成された場合。
    • 同じ電子メールIDを持つ複数の「担当者」がデータベースに存在する場合、次のシナリオが考えられます:

      シナリオ

      SRのプライマリ担当者

      確認送信済

      送信者の電子メール・アドレスは、「1つの担当者、1つのパートナおよび1つのリソース」の電子メール・アドレスと一致します。

      一致する担当者は、SRでプライマリ担当者として設定されます。

      確認Eメールが送信者に送信されます。

      送信者の電子メール・アドレスは、電子メール・アドレス2 「担当者」と一致します。

      SRにプライマリ担当者が設定されていません。

      確認Eメールが送信者に送信されます。 電子メールには、送信者の電子メール・アドレスで複数の「担当者」が見つかったため、送信者を識別できなかったことが示されます。

      送信者から詳細情報がリクエストされます。

      送信者のEメール・アドレスが、2人の担当者および1人のパートナのEメール・アドレスと一致します。

      SRにプライマリ担当者が設定されていません。

      確認Eメールが送信者に送信されます。 このEメールには、送信者のEメール・アドレスで複数の担当者が見つかったため、送信者を識別できなかったことが記載されています。

      送信者から詳細情報がリクエストされます。

      送信者の電子メール・アドレスは、「1つのパートナおよび」 1リソースの電子メール・アドレスと一致します。

      一致するパートナは、SRでプライマリ担当者として設定されます。

      確認Eメールが送信者に送信されます。

      送信者の電子メール・アドレスは、2つのパートナおよび1つのリソースの電子メール・アドレスと一致します。

      SRにプライマリ担当者が設定されていません。

      確認Eメールが送信者に送信されます。 このEメールには、送信者のEメール・アドレスで複数の担当者が見つかったため、送信者を識別できなかったことが記載されています。

      送信者から詳細情報がリクエストされます。

      送信者の電子メール・アドレスが1リソースの電子メール・アドレスと一致します。

      一致するリソースがSRのプライマリ担当者として設定されます。

      確認Eメールが送信者に送信されます。

  6. メッセージの「宛先」およびCCフィールドのその他のすべてのEメールIDがチェックされ、アプリケーション内にリソースまたは担当者として存在するかどうかが確認されます。
    • 担当者として存在する場合は、SR担当者に追加されます。
    • リソースとして存在する場合は、SRチームに追加されます。
    ノート:

    他のEメールIDが「アプリケーションのリソースまたは担当者が一致しません」の場合、これらのIDはSRに追加されません。then。 ただし、SRメッセージに表示されます。

  7. SRのプライマリ担当者セットが1つのアカウントにのみ関連付けられている場合、そのアカウントはSRに関連付けられます。 プライマリ担当者が複数の取引先に関連付けられている場合、プライマリ担当者のプライマリ取引先は、SRの取引先として設定されます。

  8. 受信メッセージの内容および添付が新しいSRに追加されます。