機械翻訳について

インバウンド・メッセージはどのように処理されますか。

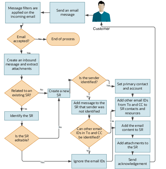
インバウンド・メッセージは、「従業員」から受信サービス電子メールを受信したときに作成されます。 次のフローチャートは、受信する「従業員」電子メールのプロセス・フローを示しています:

受信顧客Eメールのプロセス・フロー
  1. 「従業員」は、サポートをリクエストする電子メールを送信します。

  2. インバウンド・メッセージ・フィルタが存在する場合は、受信メッセージにフィルタが適用されます。

  3. メッセージが受け入れられると、インバウンド・メッセージが作成され、関連する添付が抽出されます。

  4. メッセージは、既存の「ヘルプ・デスク・リクエスト」に関連しているかどうかを確認するために検証されます。

    • インバウンド・メッセージが既存のヘルプ・デスク・リクエストに関連する場合:

      関連する「リクエスト」が識別されます。 関連する「リクエスト」を編集できる場合は、電子メールのコンテンツおよび添付が「リクエスト」に追加されます。 元の「リクエスト」を編集できない場合は、新しい「リクエスト」が作成されます。

    • インバウンド・メッセージが既存の「リクエスト」に関連していない場合は、新しい「リクエスト」が作成されます。

  5. 送信者の電子メールIDは、データベース内の「従業員」レコードに対して検証されます。

    • プライマリ担当者は、電子メールを送信する従業員に設定されます。 「アカウント」フィールドは更新されません。

    • 送信元EメールIDがデータベースに存在しない場合は、送信者を識別できないメッセージが「リクエスト」に追加されます。

    • 担当者またはアカウントが移入されていないSRが作成された場合。
    • 同じ電子メールIDを持つ複数の「従業員」がデータベースに存在する場合、次のシナリオが考えられます:

      シナリオ

      ヘルプ・デスク・リクエストのプライマリ担当者

      確認送信済

      送信者の電子メール・アドレスは、「1人の従業員」の電子メール・アドレスと一致します。

      一致する担当者は、「ヘルプ・デスク・リクエスト」でプライマリ担当者として設定されます。

      確認Eメールが送信者に送信されます。

      送信者の電子メール・アドレスは、電子メール・アドレス2 「従業員」と一致します。

      「ヘルプ・デスク・リクエスト」にプライマリ担当者が設定されていません。

      確認Eメールが送信者に送信されます。 電子メールには、送信者の電子メール・アドレスで複数の「従業員」が見つかったため、送信者を識別できなかったことが示されます。

      送信者から詳細情報がリクエストされます。

      送信者の電子メール・アドレスが1リソースの電子メール・アドレスと一致します。

      一致するパートナは、「ヘルプ・デスク・リクエスト」でプライマリ担当者として設定されます。

      確認Eメールが送信者に送信されます。

  6. 「宛先」またはCCフィールドのメッセージ内の他の電子メールIDを識別できる場合は、それらのIDが担当者として追加されます。

    ノート:

    他のEメールIDが「識別できません」の場合、このようなEメールIDがthen従業員またはヘルプ・デスク・リクエスト・チーム・メンバーとして追加されません。 ただし、リクエスト・メッセージに表示されます。

  7. 受信メッセージの内容および添付が新しい「ヘルプ・デスク・リクエスト」に追加されます。