サブスクリプションのライフサイクルとは
通常、各サブスクリプションは、そのライフサイクルの一部として特定の事前定義済ステータスを移動します。
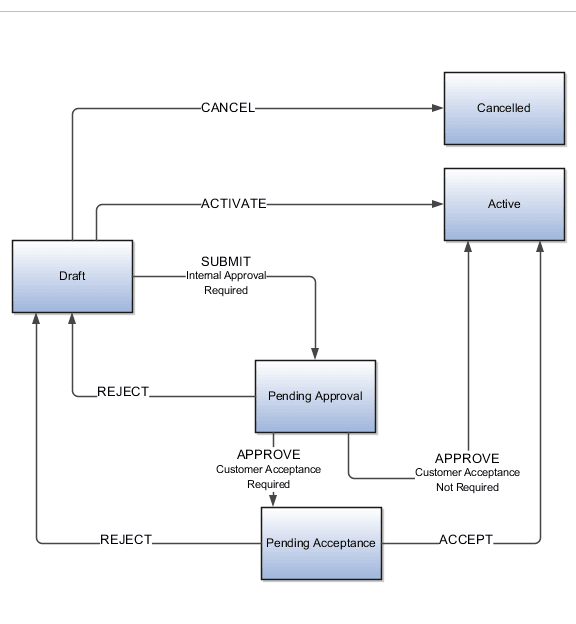
事前定義済のステータスは次のとおりです。
-
ドラフト: サブスクリプションの初期ステータスです。
-
承認待ち: 内部承認のためにサブスクリプションを発行すると、ステータスが「承認待ち」に変わります。
-
アクティブ: サブスクリプションを承認すると、ステータスが「アクティブ」に変わります。
-
修正中: サブスクリプション明細を修正すると、ステータスが「修正中」に変わります。
-
失効済: サブスクリプションが終了日に達すると、サブスクリプションのステータスが「失効済」に変わります。
各ステータスでサブスクリプションに対して実行できるアクションは、ステータス・ルールによって決まります。 たとえば、特定のステータスについてUIの一部のフィールドを編集することはできません。 また、たとえば、サブスクリプションがアクティブ・ステータスの場合、「税管理」フィールドは読取り専用になります。
また、サブスクリプションがステータスから移動すると、結果のステータスはルールに従います。
このチャートは、サブスクリプションが作成から承認まで、そのライフサイクルをどのように移動するかを示しています。 新規サブスクリプションは「ドラフト」ステータスで作成されます。 その後、手動によるものやワークフローを介したものなど、それぞれの処理に応じて、サブスクリプションは異なるライフサイクル・ステータスを通過していきます。
下書きサブスクリプションの処理
サブスクリプションが「ドラフト」ステータスのときに、サブスクリプションおよびその明細に対して実行できる様々な処理を次に示します。
|
サブスクリプションの処理 |
結果のサブスクリプション・ステータス |
サブスクリプション明細の処理 |
結果のサブスクリプション明細ステータス |
|---|---|---|---|
|
アクティブ化 |
アクティブ |
サブスクリプション明細の追加 |
ドラフト |
|
プレビュー |
変更なし |
サブスクリプション明細の更新 |
ドラフト |
|
価格再設定 |
変更なし |
明細の価格再設定 |
ドラフト |
|
請求スケジュールの再生成 |
変更なし |
請求スケジュールの再生成 |
ドラフト |
|
取消 |
取消済 |
取消 |
取消済 |
修正中のサブスクリプションの処理
サブスクリプションが「修正中」ステータスのときに、サブスクリプションおよびその明細に対して実行できる様々な処理を次に示します。
|
サブスクリプションの処理 |
結果のサブスクリプション・ステータス |
サブスクリプション明細の処理 |
結果のサブスクリプション明細ステータス |
|---|---|---|---|
|
アクティブ化 |
アクティブ |
サブスクリプション明細の追加 |
ドラフト |
|
Eメール |
変更なし |
サブスクリプション明細の修正(明細がアクティブな場合のみ) |
修正中 |
|
プレビュー |
変更なし |
サブスクリプション明細の削除(明細がドラフトの場合のみ) |
該当なし |
|
検証 |
変更なし |
明細の価格再設定(明細がドラフトの場合のみ) |
ドラフト |
|
検証 |
変更なし |
請求スケジュールの再生成(明細がドラフトの場合のみ) |
ドラフト |
|
検証 |
変更なし |
取消(明細がドラフトの場合のみ) |
取消済 |
|
検証 |
変更なし |
クローズ(明細がアクティブまたは失効済の場合のみ) |
クローズ済 |
承認保留中のサブスクリプションの処理
サブスクリプションが「承認待ち」ステータスのときに、サブスクリプションおよびその明細に対して実行できる様々な処理を次に示します。
|
サブスクリプションの処理 |
結果のサブスクリプション・ステータス |
サブスクリプション明細の処理 |
結果のサブスクリプション明細ステータス |
|---|---|---|---|
|
取下げ |
修正中(前の状態が修正中だった場合) |
該当なし |
該当なし |
|
取下げ |
ドラフト(前の状態がドラフトだった場合) |
該当なし |
該当なし |
|
Eメール |
変更なし |
該当なし |
該当なし |
|
プレビュー |
変更なし |
該当なし |
該当なし |
アクティブなサブスクリプションの処理
サブスクリプションが「アクティブ」ステータスのときに、サブスクリプションおよびその明細に対して実行できる様々な処理を次に示します。
|
サブスクリプションの処理 |
結果のサブスクリプション・ステータス |
サブスクリプション明細の処理 |
結果のサブスクリプション明細ステータス |
|---|---|---|---|
|
更改 |
アクティブ |
サブスクリプション明細の追加 |
ドラフト |
|
クローズ |
クローズ済 |
サブスクリプション明細のクローズ(明細がアクティブまたは失効済の場合のみ) |
クローズ済 |
|
Eメール |
アクティブ |
サブスクリプション明細の修正(明細がアクティブな場合のみ) |
修正中 |
|
プレビュー |
アクティブ |
該当なし |
該当なし |
|
検証 |
アクティブ |
該当なし |
該当なし |
失効済サブスクリプションの処理
サブスクリプションが「失効済」ステータスのときに、サブスクリプションおよびその明細に対して実行できる様々な処理を次に示します。
|
サブスクリプションの処理 |
結果のサブスクリプション・ステータス |
サブスクリプション明細の処理 |
結果のサブスクリプション明細ステータス |
|---|---|---|---|
|
更改 |
失効済 |
サブスクリプション明細の追加 |
ドラフト |
|
クローズ |
クローズ済 |
サブスクリプション明細のクローズ(明細がアクティブな場合のみ) |
クローズ済 |
|
Eメール |
失効済 |
サブスクリプションの修正(明細がアクティブな場合のみ) |
修正中 |
|
プレビュー |
失効済 |
該当なし |
該当なし |
|
検証 |
失効済 |
該当なし |
該当なし |