機械翻訳について

サブスクリプションの更改

サブスクリプションを更改すると、既存のソース・サブスクリプションのコピーが作成されます。

ソース・サブスクリプションは、「アクティブ」または「失効済」ステータスの場合があります。 新しい更改サブスクリプションの有効性と価格詳細は、管理者が設定したデフォルト構成に基づいて変更されます。

更改機能を使用して次のことができます。

  • スケジュール済プロセスの使用による更改の自動処理。

  • 「サブスクリプション」ページからの直接更改。

  • 適格なサブスクリプションの単一のサブスクリプションへの連結。

  • 見積レター、Eメールおよびリマインダの使用による顧客への通知。

サブスクリプションは手動または自動で更改できます。 次の更改設定があります。

  • 自動: アプリケーションによってサブスクリプションが自動的に更改およびアクティブ化されます。

  • 手動: 更改されたサブスクリプションが作成され、ドラフト・ステータスになります。

  • 更改しない: サブスクリプションは失効後に更改されません。

アプリケーションでは、更改ルールを使用して、更改中に実行する適切な処理が決定されます。 サブスクリプション更改のライフサイクルは、新規作成されたサブスクリプションの場合と同様です。 ただし、管理者は、イベント・モデル構成を使用して、サブスクリプション更改用に異なるライフサイクルを構成できます。 また、顧客受入や内部承認なしにサブスクリプションをアクティブ化することもできます。 アプリケーションによって更改ルール・テンプレートが評価されて、更改プロセス、顧客受入基準および内部承認基準が取得されます。

次に、次回の更改サイクルでサブスクリプションに適用できる価格修正タイプを示します。

  • 値上げ: サブスクリプションで正価に値上げ率が適用されます。

  • 値下げ: サブスクリプションで正価に値下げ率が適用されます。

  • 価格再設定: 品目のサブスクリプションの価格を再設定します。

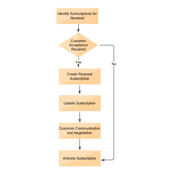
次の図は一般的な更改プロセスを示します。

サブスクリプション更改プロセス

更改操作

摘要

更改するサブスクリプションの識別

  • 更改に適格なサブスクリプションを特定します

  • 失効間近のサブスクリプションについて営業担当に通知します。

更改サブスクリプションの作成

  • アプリケーションによって、新しい更改連結サブスクリプションまたは異なるサブスクリプションが作成されます

    詳細は、「サブスクリプションの更改」トピックを参照してください

サブスクリプションの更新

  • 変更や新しい有効日、コンプライアンスによりサブスクリプションを更新します

顧客通信およびネゴシエーション

  • 見積を顧客に受入のために送信します

  • リマインダの送信

  • ネゴシエーション

サブスクリプションのアクティブ化

  • 受入後の内部承認

  • アクティブ化の連絡