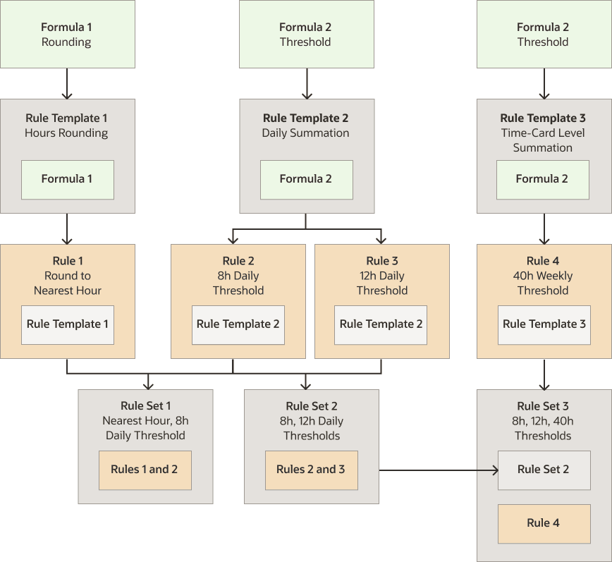
時間算式、ルール・テンプレート、ルールおよびルール・セット
ルール・テンプレートを使用して、時間算式に基づいて時間検証、計算およびコンプライアンス・ルールを作成できます。 次に、同じ就業者グループのルールをルール・セットにグループ化します。
| コンポーネント | 説明 | 関係図の例 |
|---|---|---|
| Formula |
処理ロジックが含まれます。 |
時間端数処理ルール テンプレートでは、端数処理フォーミュラが使用されます。 日次合計およびタイムカード レベル合計ルール テンプレートでは、しきい値フォーミュラが使用されます。 |
| ルール・テンプレート |
ルールへのFormulaの適応を簡素化するツール。 テンプレートには、関連するフォーミュラに必要な正確なパラメータと、フォーミュラが結果を返すために使用する出力が表示されます。 たとえば、時間計算ルール・テンプレートに超過勤務しきい値パラメータを設定できます。 また、「通常」や「超過勤務」などの「給与時間タイプ」属性を出力として返すことができます。 |
NA |
| テンプレート構成を変えることにより、1つのFormulaを複数のルール・テンプレートで使用できます。 |
日次合計ルール テンプレートでは、しきい値フォーミュラを使用して日次合計が計算されます。 「タイム・カード・レベル合計」テンプレートでは、同じ算式を使用してタイム・カード期間の合計が計算されます。 |
|
| ルール | これらは、Formulaではなくテンプレートを使用して作成します。 テンプレートにはすべての出力の説明が自動的に入力されるため、パラメータ値の入力ミスの防止に役立ちます。 | 四捨五入ルールが時間端数処理テンプレートを使用して作成されました。 |
| 1つのテンプレートから複数のルールを作成し、各ルールでパラメータと出力値を変更するといったことが可能です。 | 日次合計テンプレートを使用して、8h日次しきい値と 12h日次しきい値という2つのルールが作成されました。 | |
| ルール・セット | 同じタイプのルールおよびルール・セットのコレクション。 これらのルール・セットは、就業者時間処理プロファイルを使用して、休暇、時間検証および時間処理に類似した要件を持つ就業者のグループに割り当てます。 |
「直近の時間」の8h日次しきい値ルール・セットには、「直近の時間に端数処理」および8h日次しきい値ルールがあります。 8時間、12時間、日次しきい値ルール・セットには、日次しきい値ルールが8時間および12時間あります。 8h、12h、40hのしきい値ルール・セットには、2つの日次ルールと1つの週次しきい値ルールを含むルール・セットがあります。 |
関係ダイアグラム
算式、ルール・テンプレート、ルールおよびルール・セット間の関係は次のようになります。

時間算式、ルール・テンプレート、ルールおよびルール・セット・タイプ
タイプを使用して、タイム・カード・データを検証、計算および処理します。
| タイプ | 説明 | ルールの使用例 |
|---|---|---|
| 拡張時間カテゴリ | 時間カテゴリに関連付ける拡張条件を定義します。 | 公開済スケジュール時間と一致しない時間イベントまたは入力を検索するためのルールを作成します。 |
| 時間計算 | タイム・カード入力を作成または更新し、データを使用して算式ロジックに基づいて計算結果を作成します。 | 超過勤務手当または割増手当を処理するには、レポート時間を更新するか、計算された時間を増やします。 |
| 時間入力 | タイム・カード入力を検証し、重大度が定義されたメッセージを生成します。 | 報告された時間が指定された週の最大時間を上回る場合に、指定のメッセージを表示します。 |
| ワークフォース・コンプライアンス | タイム・カード・データと未処理の時間イベントをレビューして、今後のコンプライアンス例外を特定し、例外の防止または迅速な修正を支援します。 | 若い就業者が、義務づけられた勤務時間の制限に近づいたときにマネージャに通知します。 |
参照
ワークフォース管理データベース・アイテムのスプレッドシートおよび注釈付きの例を含む配列処理式に関する情報にアクセスするには、Time and Labor FastFormula参照(ドキュメントID 1990057.1)を参照してください。
提供されているFormulaの詳細は、FastFormulaの管理ガイドのワークフォース管理および時間Formulaの章を参照してください。