給与のHCM組織モデルの例
これらの例を使用して、国別仕様データ・グループ(LDG)を含む人材管理(HCM)組織の様々なモデルを理解します。 これらの例には、組織分類ではないLDGが含まれており、給与データを給与法定ユニットに関連付けることによって給与データをパーティション化する方法を示しています。
単純な構成
この例では、税レポート・ユニットを含まない単純な構成を示します。
次の点に注意してください。
-
雇用主と給与法定ユニットは同じであり、同じ境界を共有しています。
-
レポートは、単一のレベルでのみ実行できます。 サウジアラビアやアラブ首長国連邦(UAE)などの国では、このタイプのモデルが使用されることがあります(これらの国では、法的エンティティ・レベルでレポートするため)。
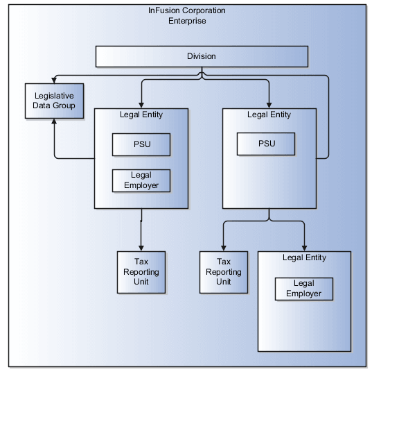
複数の雇用主および税レポート・ユニット
この例は、より複雑な構成を示しています。 この企業では、1つの法的エンティティInFusion USを、2つの個別の法的エンティティ(雇用主でもある)を持つ給与法定ユニットとして定義します。 このモデルは、単一の給与法定ユニットに関連付けられた複数の雇用主を示しています。 税レポート・ユニットは、給与法定ユニットを通じて常に特定の雇用主(複数可)と関連付けられます。
これにより、給与法定レポート境界は人事管理(HR)とは異なることや、次のいずれかによって個別にバランスを分類できることがわかります。
-
給与法定ユニット
-
雇用主
-
税レポート・ユニット
この構成は、税金申告要件に基づきます(一部の税金関連の支払およびレポートは、事業主より上位のレベルに関連付けられるため)。 このモデルを使用する可能性のある国の例は、アメリカです。
1つの給与法定ユニットと2つの税レポート・ユニット
このモデルでは、雇用主と給与法定ユニットは区別されません。 税レポート・ユニットは、法的エンティティの子として定義します。
この企業では、法的エンティティは、給与計算およびレポートの集計の最上位レベルです。 法定レポート境界は、給与とHR管理の両方で同じです。 このモデルを使用する可能性のある国の例は、フランスです。

1つの給与法定ユニットと複数の税レポート・ユニット
このモデルでは、企業に1つの法的エンティティがあります。 雇用主と税レポート・ユニットは、給与法定ユニット内で相互に独立しています(法律上の関係がないため)。 したがって、両方のエンティティで別個にレポートを実行できます。
このモデルを使用する場合:
-
通常、雇用主内で税レポート・ユニットのバランスをレポートすることはありません
-
必要に応じて組織の一方または両方でバランスを分類します
このモデルを使用する可能性のある国の例は、インドです。
複数の給与法定ユニットと複数の税レポート・ユニット
このモデルでは、企業に2つの法的エンティティがあります。 雇用主と税レポート・ユニットは、給与法定ユニット内で相互に独立しています(法律上の関係がないため)。 したがって、両方のエンティティで別個にレポートを実行できます。
このモデルを使用する場合:
-
通常、雇用主内で税レポート・ユニットのバランスをレポートすることはありません
-
必要に応じて組織の一方または両方でバランスを分類します
このモデルを使用する可能性のある国の例は、イギリス(UK)です。