機械翻訳について

出張統合の設定方法

トラベル・パートナと統合することで、従業員の出張予約エクスペリエンスを向上させ、出張の処理やパターンを把握できるようにし、非準拠の出張のレポート作成を容易にします。 その結果として生成される出張データを使用して、出張サプライヤとの間でコスト効率の高い意思決定を行うことができるようになります。

出張統合を有効にすると、次の処理が可能になります:

  • Expensesでトラベル・パートナから旅程データを受信し、有効な旅程について出張を自動的に作成します。

  • また、従業員が出張するまで、Expensesでトラベル・パートナから旅程に対する更新を受信します。

  • 出張管理者は、検証エラーのある旅程を修正します。

  • 従業員は自分の出張を管理します。

  • 経費精算書が自動的に作成され、「経費」作業領域に表示されます。

  • 承認者と監査者は、予約された出張経費と実際の出張経費との差異、予約ポリシー違反、およびユーザーによって入力された理由を確認できます。

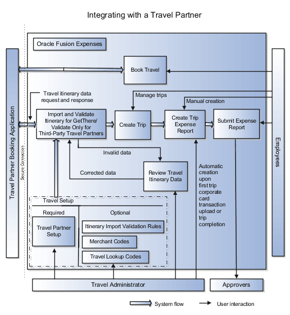
次の図は、当該会社がトラベル・パートナとどのように統合されるかを示しています。

この図は、当該会社がトラベル・パートナとどのように統合されるかを示しています。

Expensesでは、GetThereトラベル・パートナとの統合がサポートされています。 また、REST APIを使用した他のトラベル・パートナとの統合もサポートされています。

Expensesで出張統合を設定するステップは、GetThereについても他のトラベル・パートナについても同様ですが、いくつかの違いがあります。 出張統合を設定するために必要なタスクは次のとおりです:

  • 出張統合の有効化

  • 出張管理者の割当

  • トラベル・パートナおよび出張サイトの構成

  • (GetThereのみ)「旅程のインポート」プロセスのスケジュール

  • (サードパーティ・トラベル・パートナのみ)旅程の管理

出張データの品質を高めるとともに、従業員のユーザー・エクスペリエンスを向上させるために、次に示すオプションのタスクを設定できます:

  • 旅程検証ルールの定義

  • 出張ベースの経費精算書の自動作成の有効化

出張統合の有効化

トラベル・パートナから旅程データを受信するには、出張統合を有効にする必要があります。 これを行うには、「経費システム・オプションの管理」ページで「出張の有効化」オプションについて「はい」を選択します。 このオプションは、すべてのビジネス・ユニットについて設定することも、出張統合を有効にする特定のビジネス・ユニットについて設定することもできます。

「設定および保守」作業領域で、次のものを使用して「経費システム・オプションの管理」ページにナビゲートします。

  • オファリング: 財務

  • 機能領域: 経費

  • タスク: 経費システム・オプションの管理

出張管理者の割当

インポートされた旅程を監視したり、REST APIを使用して旅程を作成したり、旅程データ・エラーを解決するには、出張管理者が必要です。 出張管理者に「出張管理」作業領域へのアクセス権を付与するには、「Travel Manager」のジョブ・ロールを割り当てる必要があります。

「設定および保守」作業領域で、次のものを使用して「ユーザーの管理」ページにナビゲートします:

  • オファリング: 財務

  • 機能領域: ユーザーおよびセキュリティ

  • タスク: ユーザーの管理

トラベル・パートナおよび出張サイトの構成

トラベル・パートナおよびその予約サイトには、会社の設定に関する次の情報が格納されます:

  • トラベル・パートナへの接続情報

  • 会社によって定義された出張サイト

  • 予約サイト・リンク

  • 従業員と予約サイトとの関連付け。

出張管理者は、「トラベル・パートナ統合の管理」ページを使用してトラベル・パートナを構成し、予約サイトを設定します。

「設定および保守」作業領域で、次のものを使用して「トラベル・パートナ統合の管理」ページにナビゲートします:

  • オファリング: 財務

  • 機能領域: 経費

  • タスク: トラベル・パートナ統合の管理

会社でGetThereを使用して出張を予約する場合は、次のステップに従ってGetThereをExpensesと統合します:

  1. 「トラベル・パートナ統合の管理」ページで、「作成」アイコンをクリックします。

  2. 「トラベル・パートナ統合の作成」ページで、「会社のオンライン予約プロバイダ」リストから「GetThere」を選択します。

  3. 「顧客アカウント」および「担当者」フィールドに適切な詳細を入力します。

  4. 「旅程インポート」セクションで、トラベル・パートナから提供された接続ユーザー名、パスワードおよびスーパー・サイト名を入力します。

  5. 旅程データ検証ルールを選択します。

  6. 「デフォルト予約サイト・リンク」フィールドにURLを入力します。

  7. 「保存して閉じる」をクリックします。

他のサードパーティ・トラベル・パートナを構成するステップは、次のとおりです:

  1. 「トラベル・パートナ統合の管理」ページで、「作成」アイコンをクリックします。

  2. 「トラベル・パートナ統合の作成」ページで、「会社のオンライン予約プロバイダ」リストから「サード・パーティ」を選択します。

  3. 「トラベル・パートナ名」および「担当者」フィールドに適切な詳細を入力します。

  4. 「旅程検証」セクションで、旅程データ検証ルールを選択します。

  5. 「保存して閉じる」をクリックします。

「トラベル・パートナおよび予約サイトの設定方法」のトピックの説明に従って、トラベル・パートナの予約サイトを作成します。

(GetThereのみ)「旅程のインポート」プロセスのスケジュール

事前定義した間隔でGetThereからExpensesに旅程を自動的にインポートするには、「旅程のインポート」プロセスをスケジュールする必要があります。 このプロセスの最初の実行では、指定したインポート・プロセス開始日時に従って旅程がインポートされます。 後続の実行では、最後のインポート以降に作成または更新された旅程がインポートされます。 それぞれの予約サイトについて旅程をインポートするプロセスをスケジュールできます。 このプロセスでは、アクティブ・ステータスとチケット発券済ステータスの両方の旅程がインポートされます。 チケット発券済ステータスは、トラベル・パートナまたは業者がその出張について従業員にチケットを発行したことを意味します。 このプロセスはほぼリアルタイムで実行されるため、頻繁にスケジュールすることをお薦めします。

ノート:

「旅程のインポート」プロセスでは、ステータスが「取消済」の旅程もインポートされます。 インポート前に旅程が取り消された場合、詳細は含まれません。 インポート後に旅程が取り消された場合は、それに応じてステータスが更新されます。

「出張管理」作業領域の「タスク」ペインから「旅程のインポート」プロセスをスケジュールするには、「旅程のインポート」リンクをクリックします。 ナビゲーション: 「出張管理」→「旅程のインポート」→「詳細」ボタン→「スケジュール」タブ または、「スケジュール済プロセス」作業領域からスケジュールすることもできます。 ナビゲーション: 「ナビゲータ」→「ツール」→「スケジュール済プロセス」→「新規プロセスのスケジュール」→「ジョブ」→名前: 「旅程のインポート」。

(サードパーティ・トラベル・パートナのみ)旅程の管理

サードパーティ・トラベル・パートナについては、RESTサービスを使用して旅程が作成または変更されます。 RESTサービスを使用して旅程を作成または変更するには、「Travel Manager」ロールが必要です。

旅程をExpensesに転記するために従う必要があるいくつかのルールを次に示します:

  • RESTサービスを使用して作成または変更できる旅程は、一度に1つのみです。

  • サードパーティ出張サイトからいつでも旅程データを転記できます。

  • 1つ以上の予約を旅程に含めることができます。 たとえば、航空や鉄道、ホテル、車両レンタルの予約を1つの旅程に含めることができます。

  • 旅程は1人の従業員にのみ属している必要があります。

  • 旅程のステータスは、アクティブ、チケット発券済または取消済である必要があります。

ノート:

詳細は、Oracle Financials Cloud REST APIガイドの経費旅程タスクを参照してください。

旅程が転記されたら、「検証のみ」プロセスを実行する必要があります。 このプロセスでは、旅程に違反やエラーがないかどうかがチェックされます。 クリティカル・エラーがなければ、検証された旅程について出張が作成されます。

「出張管理」作業領域の「タスク」ペインからこのプロセスを実行するか、事前定義した間隔で実行するようにスケジュールするには、「旅程のインポート」リンクをクリックします。 ナビゲーション: 「出張管理」→「旅程のインポート」→「検証のみ」→「詳細」ボタン→「スケジュール」タブ

(オプション)旅程検証ルールの有効化

正確な出張データに依拠して、出張に関する会社全体の意思決定を戦略的に行うことがきわめて重要です。 オプションで、旅程をインポートするとき、またはサードパーティから転記された旅程に対して検証プロセスを実行するときに適用する旅程検証ルールを有効にすることができます。 旅程検証ルールによってデータ・エラーが識別されるため、出張管理者はそれらを修正できます。 また、予約ポリシー違反および関連する理由(従業員によって入力されたもの)を経費精算書の承認者と監査者が確認するようにする場合も、旅程検証ルールを有効にできます。

検証ルールの作成で使用する次の検証を有効にすることを選択した場合は、追加設定が必要です:

  • 航空運賃チケット区分

  • 事業所

  • 業者

  • ポリシー違反

次の表は、追加設定が必要な検証、その検証タイプ、ソース名および設定処理の概要について説明しています。

検証

検証タイプ

ソース名

設定の概要

航空運賃チケット区分

参照

EXM_TICKET_CLASS

  1. 「出張ポリシー参照タイプの管理」ページで、参照コードをEXM_TICKET_CLASS参照タイプに追加します。

  2. または、プリフィクスEXM_TRAVELで始まる新しいチケット区分参照タイプを作成することもできます

「設定および保守」作業領域で、次のものを使用して「出張ポリシー参照タイプの管理」ページにナビゲートします。

  • オファリング: 財務

  • タスク: 出張ポリシー参照タイプの管理

事業所

取引先コミュニティ・アーキテクチャ

該当なし

  1. TCAの「地理の管理」ページで地理をレビューします。

  2. 旅程予約の可能性のあるすべての市区町村、都道府県および国の値について欠落している地理階層を作成します。

「設定および保守」作業領域で、次のものを使用して「地理の管理」ページにナビゲートします:

  • オファリング: 財務

  • タスク: 地理の管理

業者

EXM_MERCHANT

  1. 「出張管理」作業領域の「業者コードの管理」タスクから、事前定義済の「業者コード」スプレッドシートを開きます。

  2. 旅程予約のすべての業者がスプレッドシートに表示されていることを確認します。

  3. 必要な業者をスプレッドシートに追加します。

ポリシー違反

参照

EXM_POL_VIOLATION_TYPES

  1. 「出張ポリシー参照タイプの管理」ページで、参照コードをEXM_POL_VIOLATION _TYPES参照タイプに追加します。

  2. または、プリフィクスEXM_TRAVELで始まる新しい予約ポリシー参照タイプを作成することもできます。

「設定および保守」作業領域で、次のものを使用して「出張ポリシー参照タイプの管理」ページにナビゲートします:

  • オファリング: 財務

  • タスク: 出張ポリシー参照タイプの管理

旅程検証ルールは、トラベル・パートナまたはその予約サイトに割り当てることができます。 検証ルールの作成および割当は、「旅程検証ルールの作成」ページで行います。 ナビゲーション: 「ナビゲータ」→「本人情報」→「経費」→「出張管理」→「旅程検証ルールの管理」タスク→「作成」アイコン→「旅程検証ルールの作成」ページ。 または、「設定および保守」作業領域から「旅程検証ルールの管理」ページにアクセスすることもできます。

(オプション)出張ベースの経費精算書の自動作成の有効化

オプションで、出張に基づいた経費精算書の自動作成を有効にできます。 精算書の自動作成により、従業員の経費入力が簡素化および迅速化されます。 これを行うには、次のステップを実行します:

  1. 「経費システム・オプションの管理」ページで「自動出張経費精算書作成の有効化」オプションについて「はい」を選択します。 出張が有効になっている場合、このオプションのデフォルト値は「はい」です。 このオプションは、すべてのビジネス・ユニットまたは特定のビジネス・ユニットについて設定できます。

    「設定および保守」作業領域で、次のものを使用して「経費システム・オプションの管理」ページにナビゲートします。

    • オファリング: 財務

    • タスク: 経費システム・オプションの管理

  2. 出張から経費精算書を自動的に作成するように「出張経費精算書の処理」プロセスをスケジュールします。 このプロセスでは、出張の期間中にトランザクションが行われたものと一致するコーポレート・カード・トランザクションから経費精算書が作成されます。 経費精算書作成のタイミングは、「経費プリファレンス」ページで指定された各従業員のプリファレンスに基づきます。 ナビゲーション: 「ナビゲータ」→「ツール」→「スケジュール済プロセス」→「新規プロセスのスケジュール」→「ジョブ」→名前: 「出張経費精算書の処理」。

経費精算書の自動作成が有効になっている場合、従業員は出張の完了時または最初のコーポレート・カード・トランザクションの受領時に経費精算書を生成することを選択できます。 従業員は、経費精算書の作成を手動で開始することを選択することもできます。