機械翻訳について

フレックスフィールドの管理に関する考慮事項

フレックスフィールドの管理には、フレックスフィールドの計画および構成が含まれます。

アプリケーション開発者によりアプリケーションで提供される登録済フレックスフィールドを、計画および構成します。 フレックスフィールド・セグメントの構成方法により、フレックスフィールド・セグメントがユーザーにどのように表示されるかが決まります。 オプションで、UIページを構成して、そのページ上でフレックスフィールド・セグメントがユーザーにどのように表示されるかを変更できます。

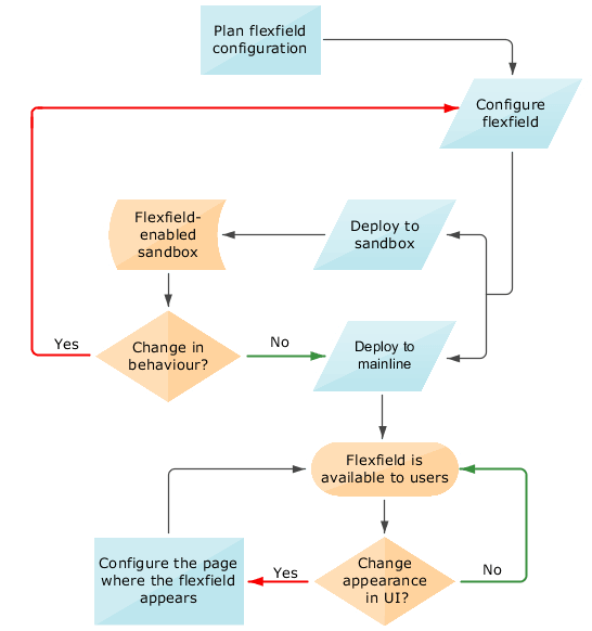
次の図は、フレックスフィールドをユーザーが使用できるようにするためのプロセスを示しています。 「フレックスフィールドの定義」アクティビティのタスクにより、管理者はフレックスフィールドを構成してデプロイできます。 フレックスフィールドを構成してサンドボックスにデプロイした後、それをメインライン・メタデータに再度デプロイして、ユーザーが使用できるようにします。
図では、計画からフレックスフィールドをユーザーが使用できるようにするまでのワークフローを示しています。 構成およびデプロイは、「フレックスフィールドの定義」アクティビティのタスク内で実行します。

フレックスフィールドの管理について、次の面を考慮してください。

  • フレックスフィールドの計画

  • フレックスフィールドの構成

  • ビジネス・インテリジェンスに対するフレックスフィールド・セグメントの有効化

  • フレックスフィールドのデプロイ

  • オプションで、ユーザー・インタフェース・ページでのフレックスフィールド・セグメントの外観の変更

  • ページ上のフレックスフィールドの特定およびトラブルシューティング

フレックスフィールドの計画

フレックスフィールドの計画を開始する前に、どのタイプがニーズに適しているか、およびどのビジネス・オブジェクトがフレックスフィールドの変更に使用できるかを判別します。 すべてのフレックスフィールドは、エンティティの属性を表すセグメントで構成されます。 属性に対してユーザーが入力する値が、エンティティ表の列に格納されます。 フレックスフィールドは、構成する前に慎重に計画してください。 フレックスフィールドの新しいセグメントを構成する前に、必ずその実装について注意深く計画してください。

ビジネス・オブジェクトでフレックスフィールドをサポートすることを決定しており、それらのフレックスフィールドが登録済である場合は、その構成の計画を開始できます。 構成する予定のフレックスフィールドのコード名を書き留めて、「フレックスフィールドの定義」アクティビティですぐに参照できるようにしておきます。 ページ上でのフレックスフィールドの表示方法を決定し、構成できる場合もあります。 製品固有のフレックスフィールドの使用に関する制限事項を確認するには、具体的な製品についてOracle Fusion Cloud Applicationsのヘルプを参照してください。

フレックスフィールドの構成

管理者または実装者は、企業のニーズを満たすようにフレックスフィールドを構成します。 一部のフレックスフィールドでは、アプリケーションが正しく動作するための構成が必要です。 フレックスフィールドは、次の方式を使用して構成できます。

  • 「設定および保守」作業領域でフレックスフィールドの管理タスクを使用します。

  • ページを表示しながら、「管理」メニューの「フレックスフィールドの強調表示」コマンドを使用します。

    • 「フレックスフィールドの構成」アイコン・ボタンを使用して、フレックスフィールドのすべての面を管理します。これにはセグメントの順序番号の変更や、フレックスフィールド・セグメントのビジネス・インテリジェンス・ラベルの構成などが含まれます。

    • 「セグメントの追加」および「セグメントの編集」アイコン・ボタンを使用して、単純な構成の付加および拡張可能フレックスフィールド・セグメントを追加および編集します。

    • 「コンテキストの追加」アイコン・ボタンを使用して、付加または拡張可能フレックスフィールドのコンテキスト値を追加します。

フレックスフィールドの構成には、次が含まれます。

  • ユーザーが入力した値を突き合わせて検証する値セットの定義

  • フレックスフィールド内のセグメントの構成またはコンテキストの定義

  • 各セグメントの識別情報の指定

  • 表示プロパティ(各フレックスフィールド・セグメントのプロンプト、長さ、データ型など)の指定

  • 各セグメントの有効な値と、アプリケーション内での各値の意味の指定

ヒント:

値セットの作成は、付加フレックスフィールドおよび拡張可能フレックスフィールドの作成時に実行できます。 ただし、値セットの定義は、それを使用するキー・フレックスフィールド・セグメントの構成前に実行してください。キー・フレックスフィールド・セグメントの構成時に、既存の値セットを割り当てるためです。

付加フレックスフィールドおよび拡張可能フレックスフィールドのセグメントの作成時に、表検証、独立、従属またはサブセットの値セットを作成する場合は、オプションで、選択した値の説明をセグメントの横に表示するように指定できます。 連番の順序番号を、グローバル・セグメントと、各コンテキスト内のコンテキスト依存セグメントに割り当てることができます。 セグメント表示は、セグメントの順序番号に基づいて必ず固定順序になります。 セグメントに対して別のセグメントですでに使用されている番号を入力することはできません。 したがって、新しい属性を挿入しやすくするために、4、5または10などの倍数でセグメントを採番することを検討してください。

フレックスフィールド列は新規セグメントに自動的に割り当てられますが、この割当てはセグメントを保存する前に変更できます。 セグメントに対して特定の列割当てを設定する必要がある場合は、まずそのセグメントを作成し、目的の列が別のセグメントに自動的に割り当てられないようにします。

ビジネス・インテリジェンスに対するフレックスフィールド・セグメントの有効化

フレックスフィールドがOracle Transactional Business Intelligence対応フレックスフィールドとしてデータベース内に登録されている場合、そのフレックスフィールド・セグメントをビジネス・インテリジェンス用にを有効にできます。 ビジネス・インテリジェンス用にセグメントを有効にすることの詳細は、ビジネス・インテリジェンス用に付加、拡張可能、およびキーのフレックスフィールド・セグメントを有効にするときの考慮事項を参照してください。 拡張可能フレックスフィールド・セグメントの場合、意味的に等しいコンテキスト間でセグメントを均質化するためにラベルを割り当てることはできません。

フレックスフィールドのデプロイ

フレックスフィールドを構成したら、それをデプロイして、最新の定義をユーザーが使用できるようにする必要があります。 「フレックスフィールドの定義」タスクで、次のいずれかのコマンドを使用してフレックスフィールドをデプロイできます。

  • フレックスフィールドのデプロイ・コマンドは、フレックスフィールドをメインライン・メタデータにデプロイします。 このコマンドは、テストまたは本番環境での汎用コマンドです。

  • サンドボックスにデプロイ・コマンドは、フレックスフィールドをサンドボックスにデプロイします。 このコマンドは、フレックスフィールドがメインライン・メタデータにデプロイされる前に正しく構成されていることを確認するためのものです。

ノート:

値セット、キー・フレックスフィールドおよび拡張可能フレックスフィールドでの変更は、サンドボックスにデプロイできません。 これらをメインライン環境に直接デプロイする必要があります。 ただし、付加フレックスフィールドを変更する場合は、サンドボックスにフレックスフィールドをデプロイし、そのサンドボックスを公開する前に変更をテストする必要があります。

フレックスフィールドの強調表示モードで、次を使用するとします。

  • 拡張可能フレックスフィールドで「コンテキストの追加」「セグメントの追加」および「セグメントの編集」ツールを使用する場合は、「保存」コマンドを使用して変更を保存します。 次にデプロイ・コマンドを使用して、フレックスフィールドをメインライン・メタデータにデプロイします

  • 付加フレックスフィールドで「セグメントの追加」および「セグメントの編集」ツールを使用する場合は、「保存してデプロイ」コマンドを使用して変更を保存します。 次にフレックスフィールドをメインライン・メタデータにデプロイします

デプロイ後には、デプロイメント・ステータスは、最後にデプロイされた定義と比較した現在の構成済フレックスフィールドの状態を示します。

フレックスフィールド・セグメントの外観の変更(オプション)

定義したフレックスフィールド属性は、ユーザー・インタフェース・ページに統合され、ユーザーはそこから属性のビジネス・オブジェクトにアクセスします。 アプリケーション開発では、ビジネス・オブジェクトを表示するUIページと、フレックスフィールド・セグメントをレンダリングするためにデフォルトで使用する表示パターンを決定します。

フレックスフィールドがメインラインMDSリポジトリにデプロイされ、アプリケーション・ページに表示されるようになったら、ページ・コンポーザを使用してページごとに変更できます。 たとえば、セグメントを非表示にしたり、そのプロンプトや他のプロパティを変更したり、ユーザー定義のグローバル属性を順序変更して同じ親レイアウト内のコア属性の間に組み込まれるようにしたりできます。 フレックスフィールドがメインライン・メタデータにデプロイされると、ページ・コンポーザを使用してUIページでの付加および拡張可能フレックスフィールド・セグメントの外観を変更できます。

アプリケーションがいくつかの異なるロケールで実行している場合は、プロンプトや説明などの翻訳可能テキスト用に別々の翻訳を指定できます。 翻訳されたテキストを必要とするロケールを使用して翻訳を入力します。 グローバル・ヘッダーで自分のユーザー・イメージまたはユーザー名をクリックして「設定およびアクション」メニューを開き、「プリファレンスの設定」を選択します。 次にテキストを、そのロケール用の翻訳済テキストに変更します。

ページ上のフレックスフィールドの特定

「設定および保守」作業領域の「管理」メニューにある「フレックスフィールドの強調表示」コマンドにより、各フレックスフィールドに関する詳細にアクセスするための「情報」アイコン・ボタンを表示することで、ページ上のフレックスフィールドの位置を特定できます。

付加フレックスフィールドまたは拡張可能フレックスフィールドがまだデプロイされておらず、通常ビューのページにセグメントが表示されていない場合でも、フレックスフィールドはそのページのフレックスフィールドの強調表示ビューに表示されます。 付加フレックスフィールドの場合、最後のデプロイメント時点でのセグメントが表示されます。 拡張可能フレックスフィールドの場合、保存されているもののデプロイされていないすべてのセグメントとコンテキストも、無効と示されて表示されます。

「フレックスフィールドの強調表示」では、現在のフレックスフィールド・メタデータ定義にアクセスします。 強調表示されたフレックスフィールドの「フレックスフィールドの構成」アイコン・ボタンを使用して、フレックスフィールドを直接管理します。 または、強調表示されたフレックスフィールドの名前をノートにとって、フレックスフィールドの管理タスクでその名前を検索します。