機械翻訳について

スペイン用オンラインVATレポート

年間売上高が600万ユーロを超えるスペインの企業は、次の機能を使用して、VAT情報をスペインの税務当局に報告できます:

  • スペイン用オンラインVATレポート: VAT台帳をスペインの税務当局に電子的に搬送します。

  • スペイン用オンラインVAT登録レポート確認: 税務当局に報告される財務文書の受入ステータスを反映します。

財務文書を修正して再発行することもできます。

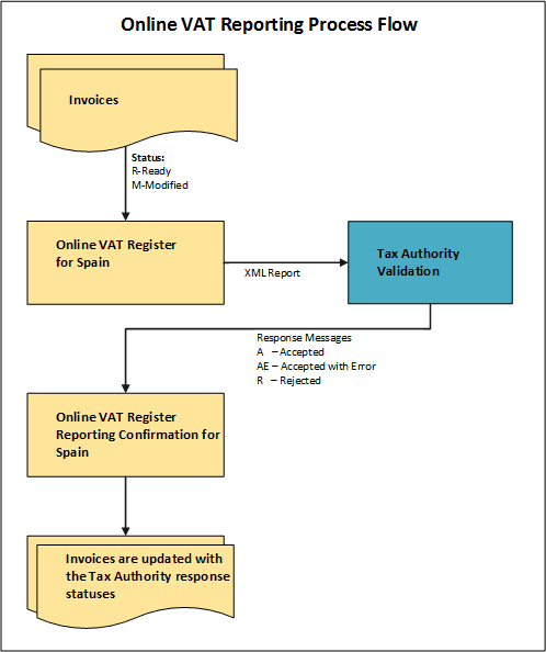
次の図は、オンラインVATレポート・プロセス・フローを示しています:

この図は、オンラインVATレポート・プロセスのプロセス・フローを示しています。

スペイン用オンラインVATレポートでは、次のタスクを実行できます:

  • 追加のリージョン・フィールドを使用して、スペインのVATレポートに固有の必須レポート情報を指定します。

  • トランザクションのレポート用に事前定義された形式でXMLファイルを作成します。

  • スペインの税務当局から受信した確認メッセージに基づいて、トランザクション・レポート・ステータスを更新します。

次の表は、スペイン向けオンラインVATレポート機能に関連する様々なプロセスを示しています:

プロセス

説明

スペイン用オンラインVAT登録レポート

次のレジスタのXMLファイルを作成します:

  • 発行済請求書

  • 受入済請求書

  • 選択したEU内トランザクション

  • 支払

  • 入金回収

スペイン用オンラインVAT登録レポート確認

レスポンス・メッセージの詳細でトランザクションを更新

スペイン用年間オンラインVATレポート

現金回収台帳のXMLファイルを作成します。

スペイン用年間オンラインVATレスポンス

税務当局に報告された顧客アカウントおよびサイトに対応する確認情報を更新します。

スペイン用年間オンラインVAT投資商品登録レポート

投資商品登録のXMLファイルを作成します。