機械翻訳について

支出の処理方法

ソース製品が支出処理のためにOracle Fusion Paymentsを呼び出すと、支出プロセスが開始されます。 たとえば、Oracle Fusion Payablesではサプライヤ請求書に対する支払を行うために支出プロセスが使用され、Oracle Fusion Receivablesでは顧客払戻に対する支払を行うために支出プロセスが使用されます。

電子支払が支払システムまたは金融機関に伝送されるか、小切手や約束手形などの紙支払文書が印刷されると、支出プロセスが終了します。

電子処理では、支払システムまたはその他の金融機関に伝送される支払ファイルが作成されます。 このファイルには、支払システムまたは金融機関に送金方法を通知する指示が含まれます。 場合によっては、銀行口座への自動預入によって電子送金されます。 それ以外の場合は、支払用小切手を発行するように、支払ファイルで支払システムまたは金融機関に指示できます。

支出に影響を及ぼす設定

「支払プロセス・プロファイルの作成」ページのヘッダー・リージョンにある次の設定は、電子支出に影響を及ぼします。

  • 「支払ファイル・フォーマット」選択リスト: 電子支払ファイルに使用する支払ファイル・フォーマットを指定します。

  • 「処理タイプ」選択リスト: 「電子」です。

  • 「支払確認ポイント」選択リスト: 支払が確認されるポイントを示します。 支払ファイルがフォーマットされたときか、支払ファイルが支払システムに伝送されたときに、支払を自動的に確認済にできます。

  • 「支払確認の手動設定の許可」チェック・ボックス: 次のページで支払を手動で確認できます。

    • 支払ファイルの管理

    • 支払ファイル

    • 「支払」作業領域の「概要」ページ

「支払プロセス・プロファイルの作成」ページのヘッダー・リージョンにある次の設定は、印刷対象の支出に影響を及ぼします。

  • 「支払ファイル・フォーマット」選択リスト: 印刷対象の支払ファイルに使用する支払ファイル・フォーマットを指定します。

  • 「処理タイプ」選択リスト: 「印刷済」です。

  • 「デフォルト支払文書」選択リスト

  • 「ファイルに送信」ラジオ・ボタン: Oracle Fusion Applications以外で印刷できるようにフォーマット済出力ファイルが生成されます。

  • 「プリンタに送信」ラジオ・ボタン

  • 「フォーマット後に自動印刷」チェック・ボックス

  • 「デフォルト・プリンタ」選択リスト

支出の処理方法

次の図は、支出プロセスのフローを示しています。

この図は、支出プロセスのフローを示しています。

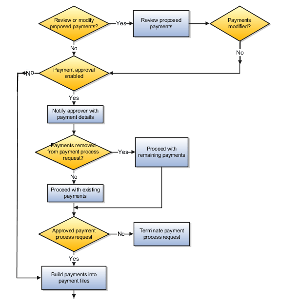
次の図は、支出プロセスの中の支払承認プロセスのフローを示しています。

この図は、支出プロセスの中の支払承認プロセスのフローを示しています。

次の表は、支出プロセスにより実行されるPayablesで開始してPaymentsで終了する処理ステップを示しています。

処理

説明

文書の作成

ソース製品で請求書などの買掛/未払金文書が作成されます。

文書の選択

ソース製品で文書が選択されます。 選択された文書が1つの支払プロセス要求にグループ化されます。

支払プロセス要求の発行

支払プロセス要求が処理のためにPaymentsに発行されます。

銀行口座および支払プロセス・プロファイルの割当

会社の銀行口座である支払銀行口座と、支払プロセス・プロファイルが、支払プロセス要求内の買掛/未払金文書に割り当てられます。 可能な場合、これらの値は自動的に割り当てられます。 可能でない場合は、「支払プロセス属性の割当」ページで値を指定するように要求されます。

文書の検証

支払方法または支払フォーマットで設定された文書レベルの検証が実行されます。 検証に失敗した買掛/未払金文書を自動的に削除して、ソース製品に戻すことができます。 支払プロセス要求の発行中に設定されたオプションに応じて、有効な買掛/未払金文書の支出プロセスを続行することも、問題解決のために支払プロセス要求を停止することもできます。

支払の作成および検証

Paymentsによって、支払プロセス・プロファイルで設定されたルールに従って、同様の買掛/未払金文書が支払にグループ化されます。 次に、支払方法または支払フォーマットで設定された支払レベルの検証が実行されます。 検証に失敗した支払を自動的に削除して、買掛/未払金文書をソース製品に戻すことができます。 支払プロセス要求の発行中に設定されたオプションに応じて、有効な支払の支出プロセスを続行することも、問題解決のために支払プロセス要求を停止することもできます。

支払プロセス要求のレビューおよび変更

支払プロセス要求が発行されるときに、すべての支払が検証に成功すると即座に、レビューのために支払プロセス要求が停止されるよう設定できます。 レビュー中に、オプションで、支払プロセス要求から支払を削除することも、支払から買掛/未払金文書を削除することもできます。 レビュー中に変更が行われると、検証が再度実行されます。

支払プロセス要求の承認または拒否

支払承認を使用可能にすると、「提案済支払のレビュー」ステージの支払プロセスは停止し、オプションで承認者は支払プロセス要求から支払を直接削除してから、それを承認することができます。 承認プロセスによって、支払承認通知が生成されて承認者にルーティングされます。 承認者は、電子メールまたは「提案済支払のレビュー」ページから、支払プロセス要求を直接承認または拒否できます。

支払ファイルの作成

各支払プロセス要求内の支払が処理されて、その支払銀行口座、支払プロセス・プロファイルなどのグループ・ルールに従ってグループ化され、支払ファイルが作成されます。

支払ファイルの検証

フォーマットで設定された支払ファイル・レベルの検証が実行されます。 支払を削除して検証に失敗した支払ファイルを訂正するか、検証を上書きします。

抽出とフォーマットの作成

支払ファイルに関連するデータを含む抽出(XMLファイル)が作成されます。 Oracle Analytics Publisherにより、抽出内のデータにフォーマット・テンプレートが適用されます。 結果として、フォーマットで指定されたデータを含むフォーマット済ファイルが作成されます。

支払ファイルの伝送

フォーマット済支払ファイルの支払プロセス要求で電子処理が指定されている場合は、支払ファイルが支払システムに伝送されます。 支払システムは、ファイルを処理して、支払銀行口座から受取人銀行口座に資金を移動する銀行などの金融機関です。

支払文書の印刷

フォーマット済支払ファイルの支払プロセス・プロファイルで印刷処理が指定される場合、支払ファイルは支払文書(小切手など)に印刷されます。 小切手が正しく印刷されない場合は、再印刷できます。 小切手が正常に印刷されると、印刷ステータスを記録でき、Payablesで支払を計上できるようになります。

後処理の実行

支払の作成後、必要に応じて各レポートを次のように使用できます。

  • 支払済の請求書をリストした送金通知書レポートをサプライヤに送信できます。

  • 正支払レポートには承認されていない支払がリストされないため、不正防止目的でこのレポートを銀行に送信できます。

  • 内部使用目的で支払ファイル台帳を作成できます。 これには、支払ファイルに含まれている支払の詳細が表示されます。 このレポートは記録のために保持できます。