機械翻訳について

清算勘定消込の概要

清算勘定消込により、勘定科目の期末残高にはもう計上されない関連する出入仕訳明細のグループ化、照合および消込を自動または手動で実行できます。

清算勘定で期末残高の増大に関与し、その原因でもある未消込の仕訳明細を分析できます。

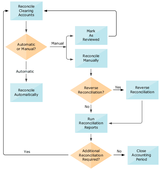
次の図は、清算勘定消込のプロセス・フローを示しています。 消込は、自動または手動で実行できます。 消込レポートを実行することも、消込戻し処理も可能です。

清算勘定消込のプロセス・フローには、自動および手動の消込、 明細へのレビュー済マークの付与、消込戻し処理および消込レポートの実行 が含まれます。

清算勘定消込に推奨されるアプローチは、設定に基づいて自動消込を実行し、仕訳明細の大部分を処理することです。 続けて、手動の消込を使用して、自動的に消込が行われなかった仕訳明細を解決します。 不正確な消込の戻し処理を行うこともできます。 レポートがこのプロセスの実行に役立ちます。

ノート: 清算勘定の消込は、入力金額ではなく、計上済金額に基づきます。