一般会計文書の管理の概要
会計文書は、ブラジルの税務当局の規制に準拠している必要があります。 また、会社が提供する商品または商業活動の所有権を個人または別の会社に譲渡するためにも役立ちます。
販売請求書、社内転送出荷、ベンダー出荷への返品および固定資産の社内転送に関する会計文書を作成および管理できます。 次の機能を含む会計文書ライフサイクル全体を管理できます:
- 対応するシリーズおよび一意の会計文書キーを使用して、連番会計文書番号を生成します。
- 税務当局と通信するパートナに会計文書情報を抽出して送信します。
- 会計文書承認、検証エラー、否認などの税務当局返品情報を処理します。
- 税務当局による会計文書の承認後、売掛/未収金請求書を自動的に完了するか、出荷の確認を許可します。
- 商品とともに出荷されるDANFE (電子会計文書の補助文書)を印刷します。
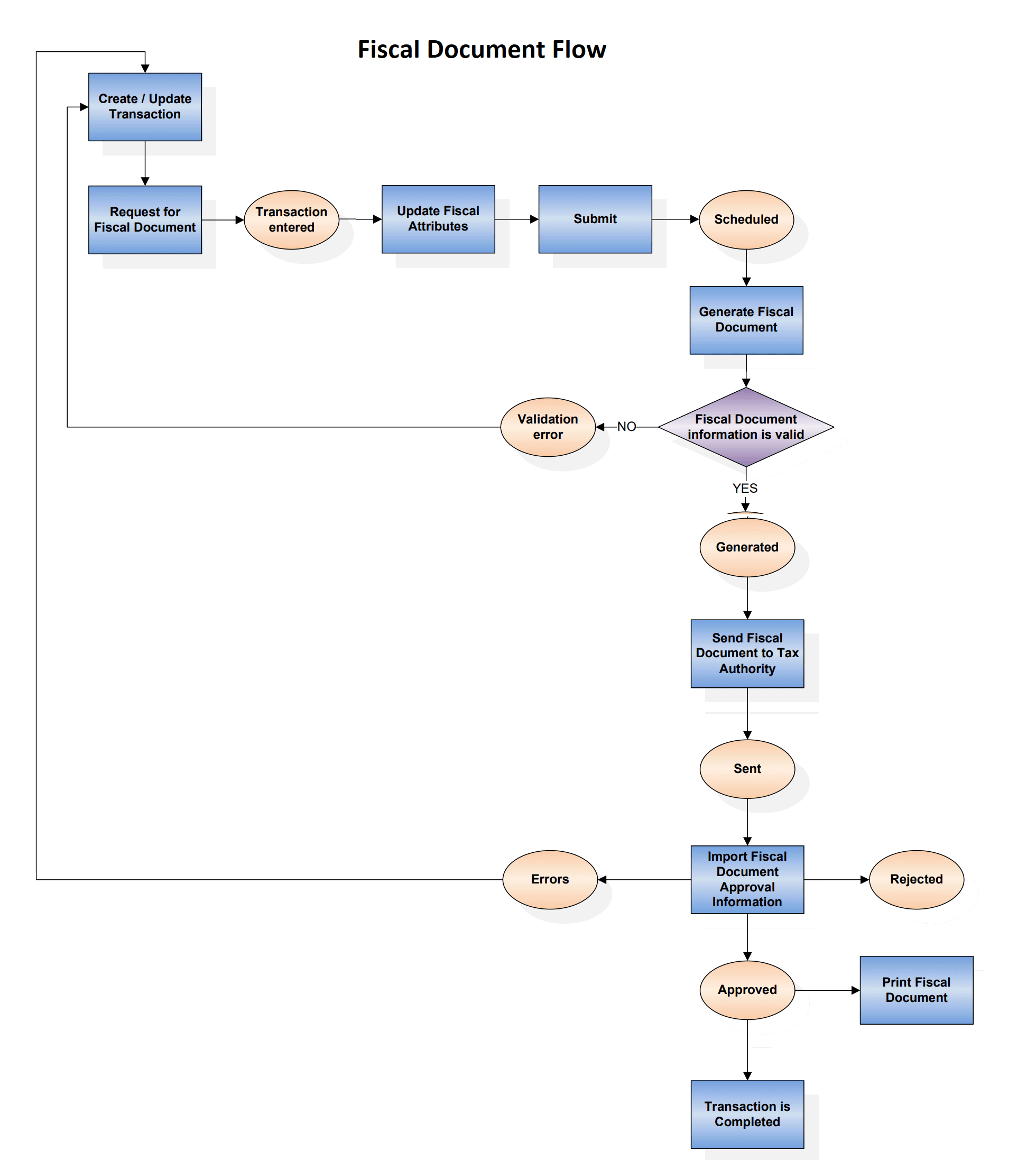
この図は、一般的な会計文書フローを示し、通常の会計文書の生成および承認に必要な主なタスクを要約しています:

売掛管理でのトランザクション後の会計文書使用可能
会計文書は常にトランザクションに基づきます。 トランザクションの作成後、次のステップに従います:
- メイン・トランザクション・ページ(Inventory Managementの「出荷の編集」ページやReceivablesの「トランザクションを編集」ページなど)から「会計文書のリクエスト」アクションを選択します。 税が以前に計算されていない場合は、このページで計算されます。 ノート: 会計文書のリクエスト処理を選択した後は、トランザクションを更新できません。
- 「会計属性の更新」をクリックすると、会計文書に必要な追加のトランザクション情報を入力できます。
- 「発行」をクリックします。 会計文書のステータスが「スケジュール済」に変わります。
- 「会計文書の生成」をクリックして、会計文書の生成に必要な情報が使用可能かどうかを確認します。 検証エラーがない場合は、会計文書キーおよび会計文書連番が指定され、会計文書ステータスが「生成済」に変わります。
検証エラーがある場合は、会計文書ステータスが「検証エラー」に変わります。 エラーを修正した後、「会計文書のリクエスト」を再度クリックし、検証エラーがなく、会計文書のステータスが「生成済」になるまで同じステップを繰り返します。
- 会計文書は、税務当局承認のリクエストを発行する第三者が抽出して使用できるようになりました。 会計文書を税務当局に送信プロセスでは、会計文書情報を含む抽出ファイルが作成され、会計文書のステータスが「送信済」に変更されます。
- パートナは、抽出ファイルに基づいて会計文書XMLファイルを生成し、税務当局に送信します。
- 税務当局は、会計文書の検証エラーを承認、否認または提起できます。 パートナは、会計文書承認情報のインポート・プロセスを介して税務当局レスポンスを通知します。
- 会計文書が承認されると、ステータスが「承認済」に変わります。 会計文書が売掛管理で生成された場合、トランザクションは自動的に完了します。 会計文書が出荷に基づいて生成された場合、「出荷確認」アクションが有効になります。 「会計文書の印刷」をクリックしてDANFEを印刷し、出荷とともに送信します。
- 会計文書に税務当局によって発生したエラーがある場合、ステータスは「エラー」に変わります。 設定またはトランザクション情報を修正し、「会計文書のリクエスト」を再度クリックする必要があります。
- 会計文書が税務当局によって拒否されると、ステータスは「拒否」に変わります。 その後、対応する売掛/未収金トランザクションを完了できないか、会社が税務当局との予期しない法的問題または税金の問題を解決するまで、対応する出荷を確認できません。
様々なビジネス・フローでの会計文書生成の使用方法の詳細は、https://support.oracle.comのMy Oracle SupportにあるOracle ERP Cloudブラジル用ドキュメント(2329725.1)のクイック・リファレンスを参照してください。
請求書が完了する前に、次のタスクを実行できます:
- 適切な会計属性を入力します。
- 税金を計算します。
- 販売請求書の会計文書を生成します。
この機能が出荷と統合された後、次のタスクを実行できます:
- 会計属性を取得および検証します。
- 社内転送およびベンダー返品出荷がリリースされる前に、会計文書を生成および管理します。