機械翻訳について

SEFAZ仮想偶発サイト

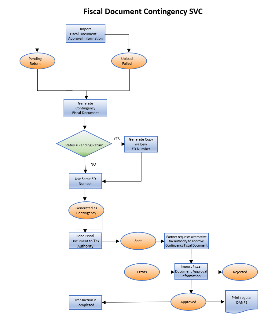
偶発会計文書は、SEFAZ仮想偶発サイト偶発タイプを使用して生成できます。

この図は、SEFAZ仮想偶発site:この図は、SEFAZ仮想偶発サイトを使用した偶発会計文書の生成を示していますFollowを使用した偶発会計文書の生成を示しています。次のステップは次のとおりです:
  1. 「出荷」作業領域から、「会計文書生成の管理」タスクにナビゲートします。
    ノート: 「請求」作業領域から「会計文書生成の管理」タスクにナビゲートすることもできます。
  2. 「検索」リージョンで、選択基準を入力します。
  3. 「検索」をクリックします。
  4. トランザクションを選択します。
  5. 「アクション」メニューで、「偶発会計文書の生成」を選択して「偶発情報の入力」ページを開きます。
    ノート: この処理が許可されるのは、会計文書ステータスが「アップロード失敗」または「返品待ち」の場合のみです。
  6. 「偶発タイプ」フィールドで、「サンパウロのSEFAZバーチャル偶発サイト」または「リオグランデドスルでのSEFAZバーチャル偶発サイト」を選択します。
  7. 「偶発シリーズ」フィールドで、一連の偶発会計文書を選択します。 「偶発シリーズ」の値は、「会計文書生成管理の管理」構成に基づいて表示されます。
  8. 「偶発理由」フィールドに、理由テキストを入力します。 これは税務当局によって要求されます。
  9. 「会計文書の生成」をクリックします。 このアクションは、新しい会計文書キーを生成する会計文書番号の生成プロセスを送信します。
    ノート: 会計文書ステータスが「返品待ち」の場合、元の会計文書のコピーが新しい会計文書番号で生成されます。 ただし、会計文書ステータスが「アップロード失敗」の場合は、偶発会計文書に同じ会計文書番号が使用されます。 会計文書ステータスが偶発として「生成済」に変わります。
  10. 「アクション」メニューで、「会計文書を認証局に送信」を選択します。 このプロセスでは、偶発会計文書情報を含む抽出ファイルが作成され、会計文書ステータスが「送信済」に変更されます。
  11. 「会計文書を「税務当局」に送信」ページで、抽出する会計文書レコードを選択するための選択基準を入力します。
  12. 「リクエストの発行」をクリックします。
    ノート: パートナは、抽出ファイルに基づいて偶発リクエストXMLファイルを生成し、代替税務当局に送信します。

    代替税務当局は、偶発リクエストの検証エラーを承認、否認または発行できます。 パートナは、会計文書承認情報のインポート・プロセスを介して税務当局レスポンスを連絡できます。 偶発リクエストが承認されると、会計文書ステータスが「承認済」に変わります。

  13. 「アクション」メニューで、「会計文書の印刷」を選択して通常のDANFEを出力します。
    • 会計文書が売掛管理で生成された場合、トランザクションは自動的に完了します。 会計文書が出荷に基づいて生成された場合、出荷確認処理が有効になります。
    • 税務当局が偶発会計文書でエラーを発生した場合、ステータスは「エラー」に変わります。 税務当局から返されたエラーのタイプに応じて、適切な処理を実行する必要があります。 必要に応じて、偶発会計文書を再生成します。
    • 税務当局が偶発会計文書を否認すると、文書ステータスが「否認済」に変わります。 対応する売掛/未収金トランザクションを完了できないか、対応する出荷を確認できません。 シナリオを税務当局に正規化する必要があります。