機械翻訳について

会計ハブの見越逆仕訳

見越逆仕訳を使用するには、「見越逆仕訳会計日ソース」会計属性にアプリケーションまたは標準日付ソースを割り当てます。 この会計属性に値がある場合、「会計の作成」プロセスでは見越仕訳を逆仕訳する仕訳が生成されます。

見越逆仕訳が自動実行される方法と時期を定義する手順は、次のとおりです。

  • 会計イベントが見越逆仕訳に適格であることを示します。

  • 見越がいつ逆仕訳されるかを決定します。

  • 「見越計上逆仕訳会計の作成」プロセスをスケジュールして、見越の逆仕訳を生成します。

ノート:

見越逆仕訳が補助元帳で実装されている場合は、仕訳ソースおよびカテゴリに対して一般会計仕訳の逆仕訳を有効にしないでください。

見越逆仕訳プロセスのステップ

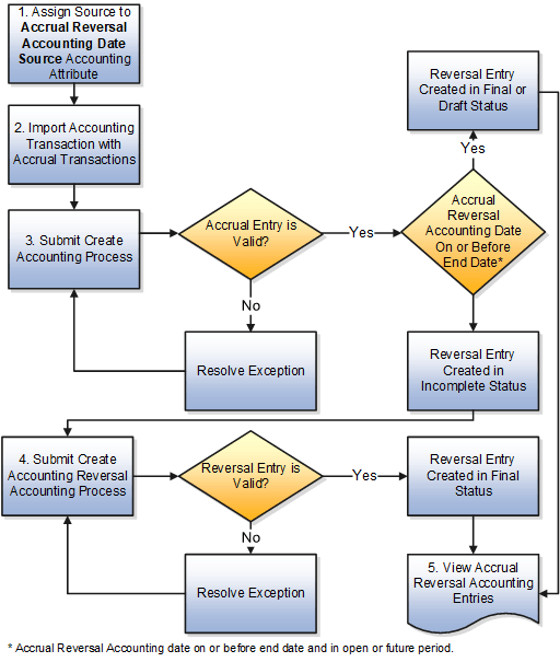
このフロー・チャートは、会計ハブの見越逆仕訳プロセスを示しています。

このフロー・チャートは、会計ハブの見越逆仕訳プロセスを示しています。
ノート:

終了日: 「会計の作成」プロセスで処理する会計イベントを選択する期日。

  1. 「見越逆仕訳会計日ソース」会計属性に日付ソースをイベント区分レベルで割り当てます。

    この属性を使用して仕訳の自動逆仕訳をスケジュールします。 「会計属性の管理」ページで、任意の標準日付ソースまたはこれらのアプリケーション・ソースの1つを、非デフォルト割当として「見越逆仕訳会計日ソース」会計属性に割り当てます。

    • 翌日: 見越逆仕訳の会計日は、見越仕訳の会計日の翌日になります。

    • 次の会計期間の初日: 見越逆仕訳の会計日は、次の会計期間の初日となります。

    • 次の会計期間の最終日: 見越逆仕訳の会計日は、次の会計期間の最終日となります。

    ノート:

    デフォルトのソースが「見越逆仕訳会計日ソース」会計属性に割り当てられている場合は、イベント区分に定義されているすべての仕訳ルール・セットに割り当てられます。

  2. 見越逆仕訳機能を使用するイベント・タイプに仕訳ルール・セットを定義し、見越逆仕訳会計日ソースを選択します。

  3. 見越トランザクションを含む会計トランザクションをインポートします。

  4. 「会計トランザクションのインポート」プロセスでは、見越仕訳と見越計上逆仕訳の両方を作成する「会計の作成」プロセスが自動的に発行されます。

    その見越入力に例外がある場合は、例外を解決してから「会計の作成」プロセスを再度手動で送信する必要があります。

    すべての有効な見越仕訳に対して、「会計の作成」プロセスでも見越計上逆仕訳が作成されます。 逆仕訳を実行するには、仕訳の借方側と貸方側を切り替えるか、マイナス金額を使用します。 「補助元帳会計オプションの管理」ページの「逆仕訳方法」オプションを使用して、逆仕訳に使用する方法を指定します。

    見越計上逆仕訳のステータスに影響する要因を次に示します。

    • 見越計上逆仕訳の会計期間のステータス

    • 「会計の作成」要求パラメータで指定された終了会計日

    次の表は、異なる条件で見越計上逆仕訳のステータスがどのように設定されるかを示しています。

    条件

    オープンまたは先日付入力会計期間

    クローズした会計期間

    未オープン会計期間

    見越逆仕訳イベントは、会計トランザクションのインポート・プロセスの一部として会計の作成プロセスによって処理されます。

    会計トランザクションのインポート・プロセスで指定したステータスの逆仕訳を作成します。

    • 会計日を次のオープンまたは先日付期間にあわせて修正します。 会計トランザクションのインポート・プロセスで指定したステータスの逆仕訳を作成します。

    • オープン期間が見つからない場合は、エラー・ステータスで仕訳を作成します。

    • 会計日を次のオープン期間にあわせて修正します。 会計トランザクションのインポート・プロセスで指定したステータスの逆仕訳を作成します。

    • オープン期間が見つからない場合は、未完了ステータスで仕訳を作成します。

    「会計の作成」プロセスは個別に送信され、見越逆仕訳日は終了会計日以前です。

    会計の作成要求で指定したステータスの逆仕訳を作成します。

    会計日を次のオープンまたは先日付期間にあわせて修正します。 会計の作成要求で指定したステータスの逆仕訳を作成します。

    • 会計日を次のオープン期間にあわせて修正します。

      • 修正済会計日が会計の作成プロセスの終了日より前の場合は、会計の作成要求で指定したステータスの逆仕訳を作成します。

      • 修正済会計日が会計の作成プロセスの終了日より後の場合は、未完了ステータスの逆仕訳を作成します。

    • オープン期間が見つからない場合は、未完了ステータスで仕訳を作成します。

    「会計の作成」プロセスは個別に送信され、見越逆仕訳日は終了会計日の後です。

    未完了ステータスで逆仕訳を作成します。

    • 会計日を次のオープンまたは先日付期間にあわせて修正します。 未完了ステータスで逆仕訳を作成します。

    • オープン期間が見つからない場合は、エラー・ステータスで仕訳を作成します。

    未完了ステータスで逆仕訳を作成します。

  5. 「見越計上逆仕訳会計の作成」を発行して、未完了の見越計上逆仕訳を処理します。 このプロセスでは逆仕訳が検証され、検証を通過すると、逆仕訳が確定ステータスに変更されます。

  6. 「見越計上逆仕訳会計の作成」プロセスを、各会計期間で自動的に実行されるようにスケジュールします。 ベスト・プラクティスとして、期間のクローズ前に実行してください。

  7. 見越逆仕訳会計仕訳を表示します。