機械翻訳について

支出項目の賦課可能ステータスの決定方法

Oracle Fusion Project Costingでは、プロジェクトに対してトランザクションを賦課しようとすると、すべてのレベルの賦課可能管理がチェックされます。

新しいコスト・トランザクションを入力するか、別のプロジェクトやタスクに支出項目を転送して、レコードを保存すると、賦課可能ステータスがチェックされます。

賦課可能ステータスに影響する設定

プロジェクトに賦課されるすべての支出の賦課可能ステータスを設定するには、除外および包含トランザクション管理オプションを使用します。

包含トランザクション管理を使用すると、明示的に許可した賦課を除き、プロジェクトまたはタスクに対するすべての賦課が禁止されます。 許可する支出のタイプを指定し、「賦課可能」オプションを使用可能にします。

除外トランザクション管理を使用すると、デフォルトでプロジェクトまたはタスクに対するすべての賦課が許可されます。 プロジェクトまたはタスクに賦課しない支出のタイプを指定します。

賦課可能ステータスの決定方法

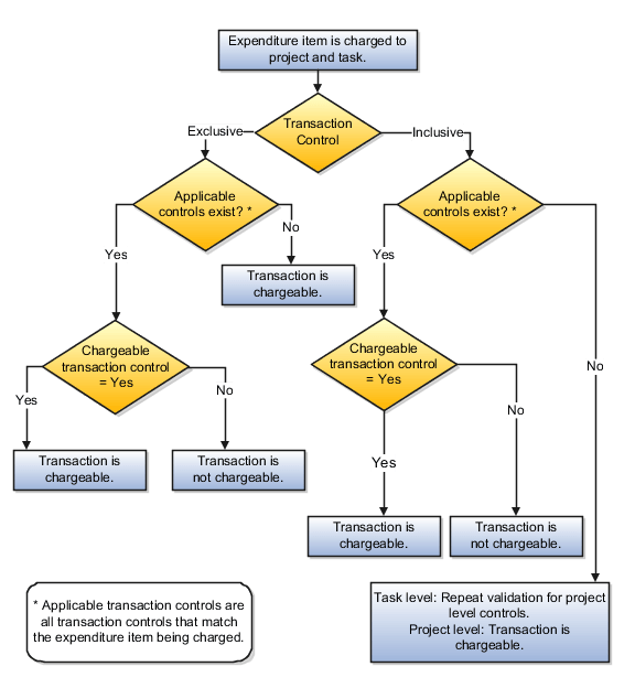
次の図は、Oracle Fusion Project Costingで支出項目の賦課可能ステータスが決定されるステップを示しています。

支出項目賦課可能ステータスのトランザクション管理チェックのフロー・チャート。

包含オプションが選択されていて、該当するトランザクション管理が存在しない場合、トランザクションは賦課できません。 該当する管理が存在する場合は、トランザクション管理で賦課が許可されているかどうかがチェックされます。

除外オプションが選択されていて、該当する管理が存在しない場合、トランザクションは賦課可能です。 該当する管理が存在する場合は、トランザクション管理で賦課が許可されているかどうかがチェックされます。

包含トランザクション管理および除外トランザクション管理の両方において、適用可能な管理の「賦課可能」チェック・ボックスが選択されている場合、トランザクションは賦課可能です。 「賦課可能」チェック・ボックスが選択されていない場合、トランザクションは賦課可能ではありません。