機械翻訳について

プロジェクト支出バッチ承認ワークフロー

補助元帳およびサードパーティ・アプリケーションからインポートされたプロジェクト支出バッチには、不正確または不完全なデータが含まれている場合や、未知の事前定義済トランザクション・ソースが使用される場合があります。 「支出バッチの管理」ページを使用して、インポートしたプロジェクト支出バッチをプロジェクト原価計算にインポートする前にレビューおよび承認します。

「プロジェクト・トランザクション・ソースの管理」設定タスクの「文書の編集」または「文書の作成」ウィンドウで、「支出バッチ承認必須」オプションを有効にする必要があります。 「プロジェクト財務管理の承認管理の定義」設定タスクを使用して、BPMワークリストで適切な承認ルールを指定してプロジェクト支出バッチ承認タスク・ワークフローを構成します。

プロジェクト・コスト・トランザクション承認フロー

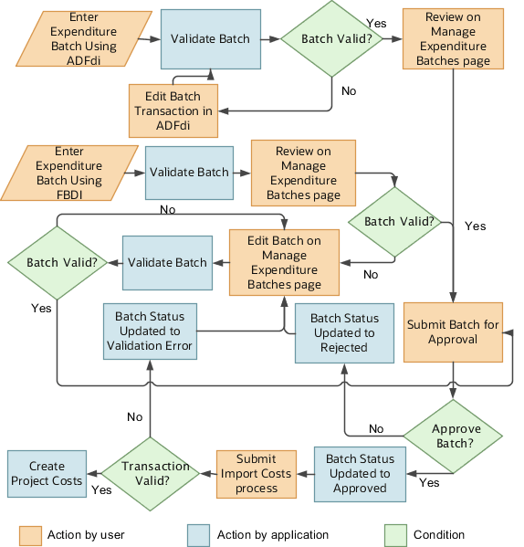
原価計算でのコスト・トランザクションのインポート、レビューおよび承認方法を示す図を次に示します。

プロジェクト支出バッチ承認の仕組みを説明するワークフロー。

ここでは、コスト・トランザクションのインポート、レビューおよび承認に関連する上位レベルのタスクを示します。

  1. ADFdiまたはFBDIを使用して、承認可能なトランザクション・ソース文書用に新しいプロジェクト・コスト・トランザクションを作成します。

  2. アプリケーションによって、インポートされたトランザクションが検証および作成されます。

    • FBDIフローを使用して作成したバッチの場合、トランザクションは、アプリケーションによって検証され、検証の失敗に関係なくアプリケーションに作成されます。 「支出バッチの管理」ページで、インポートされたすべての(適切なステータスの)トランザクションをレビューできます。

    • ADFdiフローを使用して作成したバッチの場合、トランザクションはアプリケーションによって検証され、1つのトランザクションでも検証に失敗するとバッチ全体が却下されます。 エラーを修正し、バッチのエクスポートを再試行する必要があります。

  3. 必要に応じてトランザクションを更新し、承認のために送信します。

    • トランザクションが有効な場合は、バッチを承認のために発行できます。

    • トランザクションが有効でない場合は、編集する必要があります。 トランザクションを保存するたびに、一度に1つずつトランザクションが検証されます。 有効な場合、バッチを承認のために発行できます。

  4. アプリケーションは、ルールに対してプロジェクト支出バッチ承認ワークフローを実行します。

    • バッチが承認されると、バッチのステータスが「承認済」に更新されます。

    • バッチが却下されると、バッチのステータスが「棄却済」に更新され、バッチとそのトランザクションを編集できます。 トランザクションを再編集した後、承認のためにバッチを再送信できます。

  5. バッチが承認されたら、「コストのインポート」プロセスを実行してトランザクションを選択し、プロジェクト・コストに変換します。

  6. コストのインポート・プロセスの一環として、アプリケーションによってトランザクションが再検証されます。 トランザクションが有効な場合は、プロジェクト・コストに変換され、「プロジェクト・コストの管理」ページに表示されます。

  7. 「コストのインポート」プロセスでトランザクションの検証に失敗すると、バッチのステータスが「検証エラー」に更新されます。また、「支出バッチの管理」ページからドリルダウンして、バッチとそのトランザクションを編集できます。

  8. 検証エラーのあるトランザクションを更新し、承認のためにバッチを再送信します。 バッチが承認されると、コストのインポート・プロセスを介してバッチが実行され、プロジェクト・コストに変換されます。

プロジェクト支出バッチ承認ルールの構成

プロジェクト・アプリケーション管理者は、「プロジェクト財務管理の承認管理の定義」設定タスクの「プロジェクト支出バッチ承認」ワークフローを使用して、支出バッチをレビューおよび承認するために承認者に通知する適切な承認ルールを構成できます。 このワークフローでは、支出ビジネス・ユニット、トランザクション・ソース、文書、文書入力、数量など、様々な支出バッチ属性を使用して適切な承認ルールを定義します。 また、バッチの承認のシリアル階層またはパラレル階層を定義して、コスト・トランザクションを適切にレビューし、不当なプロジェクト・コストを回避することもできます。

さらに、BIレポートおよび分析カタログでプロジェクト支出バッチ承認レポートを構成して、バッチの関連情報を表示できます。 たとえば、レポート・レイアウトの変更、会社のロゴの追加、ビジネス・ニーズに基づいたレポートへの情報の組込みや削除などを実行できます。

プロジェクト支出バッチの管理

プロジェクト・コスト計算の「支出バッチの管理」ページを使用して、レビューおよび承認に適格なプロジェクト支出バッチを選択および編集します。

  • 特定のバッチを表す行の先頭にある「承認履歴の表示」アイコンをクリックして、バッチ承認を追跡します。

  • バッチ摘要を更新するには、「編集」アイコンを使用します。

  • 「Excelで作成」オプションを使用して、労務または非労務支出バッチを作成するためのFBDIテンプレートをダウンロードします。

  • 発行済プロジェクト支出バッチを承認ワークフローから削除するには、「取下げ」をクリックします。 取下げバッチは、承認のために再発行するか、バッチを削除するまで未承認のままです。

    ノート:

    支出バッチの発行または取下げを実行できるようにするため、「プロジェクト・トランザクション・ソースの管理」ページで「支出バッチ承認必須」オプションを有効にして、プロジェクト支出バッチに関連付けられたソース文書に対するバッチ承認を必須にしておく必要があります。

  • 「送信」をクリックして、すべての添付を含むバッチを承認のために送信します。

プロジェクト支出バッチへの添付の管理

プロジェクト支出バッチのインポート時に添付を追加できません。 ただし、これらのバッチの添付は、原価計算に含まれるようになったら管理できます。 バッチに添付をアップロードまたは削除するには、バッチを表す行の右端の「添付の管理」アイコンを使用します。 ファイル、テキストおよびURLの3つのタイプの添付を管理できます。 添付をバッチにアップロードすると、そのバッチが存在する間、または添付を削除するまで承認者は引き続き使用できます。 これは、バッチが承認されたかどうかには関係ありません。

プロジェクト支出バッチ承認ワークフローの使用に関する考慮事項

ここでは、プロジェクト支出バッチ承認ワークフローでの処理中に留意する必要があるヒントと考慮事項をいくつか示します。

  • 「支出バッチ承認必須」オプションは、文書に対して使用可能にした後は使用不可にできません。 このような文書に属するプロジェクト支出バッチは、処理する前に常に明示的な承認が必要です。

  • ファイルベースのデータ・インポートまたはデスクトップ統合スプレッドシートのみを使用して作成された支出バッチおよび原価トランザクションをレビューおよび承認します。 「未処理コストの管理」ページ、未処理プロジェクト・コストREST APIまたはSOAPサービスを使用して作成された支出バッチは、この機能ではサポートされていません。

  • プロジェクトおよびサード・パーティ・トランザクション・ソースに属するプロジェクト支出バッチをレビューおよび承認できます。

  • 支出バッチ承認を必要とする文書に属するトランザクションを含む支出バッチに、他の文書に属するトランザクションを含めることはできません。 承認を受ける必要がある支出バッチには、単一のトランザクション・ソース、文書およびビジネス・ユニットに属するトランザクションが含まれている必要があります。

  • プロジェクト支出バッチ承認タスク・ワークフローに渡されるデフォルト承認ルールは、支出バッチを自動承認するように設定されています。 特定のビジネス・ニーズに合うように、使用可能な属性を使用して承認ルールを定義してください。

  • プロジェクト支出バッチ承認タスク・ワークフローのペイロードで、「タスク」→「ペイロード」→「batchInfoPayload」フォルダにナビゲートし、支出バッチに関連付けられた属性を表示します。

  • 「共有フォルダ」→「プロジェクト」→「ワークフロー通知」→「プロジェクト・コスト」にある「レポートおよび分析」カタログで、プロジェクト支出バッチ承認通知レポートを表示できます。