機械翻訳について

グローバル調達取引会計の概要

企業は多くの場合、財務上の効率性およびサプライ・チェーンの物理的な商品フローの効率性を求めて法体系を設定します。 一般に、商品の最適な財務的移動は、商品の最適な物理的移動とは異なります。

たとえば、子会社グループからの購買依頼は、サプライヤと取引する単一の国際購買会社を経由してルーティングされます。 この結果、購買側組織の法的な所有者は、受け側組織の法的な所有者とは異なることになります。 この購買形態をグローバル調達と呼びます。

ここでは、次のことについて説明します。

  • グローバル調達取引フロー

  • 取引契約および会計基準セット

  • 契約の購買オーダーへの変換

  • よく使用される用語

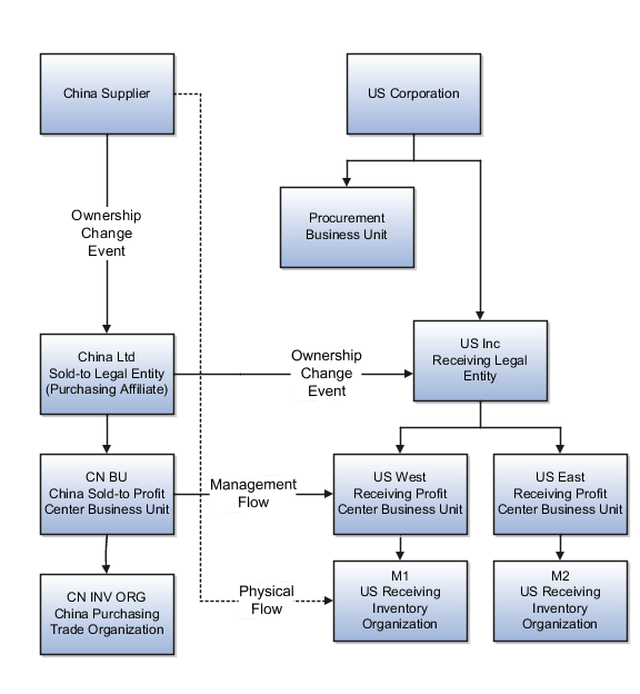
グローバル調達取引フロー

次の図は、米国企業と中国のサプライヤとの間の、一般的なグローバル調達取引フローを示しています。 米国企業には、子会社に代わって取引契約や購買オーダーを作成する、中央調達ビジネス・ユニットがあります。

グローバル調達の概要

中国のサプライヤは、米国の受け側在庫組織M1に商品を直接出荷します。 ただし、法的および会計目的では、取引は中国のサプライヤから中国の販売先法的エンティティ(China Ltd)を経由して米国の受入法的エンティティ(US Inc)にフローします。 管理および利益トラッキング目的では、取引は中国の販売先利益センター・ビジネス・ユニットCN BUから米国の受入利益センター・ビジネス・ユニットUS Westにフローします。

財務取引契約および会計基準セット

ある取引契約では、取引関係の当事者を定義します。 この例では、取引契約は米国企業と中国のサプライヤの間のもので、購入、販売、販売先および受入法的エンティティ、利益センター・ビジネス・ユニット、在庫組織および取引組織が定義されます。

会計基準セットでは、法的フローと財務フロー(所有権変更イベント・フローとも呼ばれます)に必要なソース文書および会計が定義されます。 会計基準セットは財務ルートに関連付けられており、財務ルートには複数の会計基準セットを設定できます。

次の図は、米国企業に設定された取引契約を示しています。

  • 契約#: GP001

  • タイプ: 調達

  • サプライヤ所有権変更: ASN (事前出荷通知)

  • プライマリ取引関係#: PTR1

  • 販売先法的エンティティ: China Ltd.

  • 販売先ビジネス・ユニット: CN BU

  • 搬送先法的エンティティ: US Inc.

  • 搬送先ビジネス・ユニット: US West

  • 財務取引関係#: FTR1

  • 法的エンティティ: 自: China Ltd.

  • ビジネス・ユニット: 自: CN BU

  • 組織: 自: CN INV ORG

  • 法的エンティティ: 至: US Inc.

  • ビジネス・ユニット: 至: US West

  • 組織: 至: M1

  • 利益トラッキング: あり

  • 請求: あり

  • 義務通貨: CNY

  • レート・タイプ: 法人

  • 転送価格設定: 購買オーダー - 10%

  • 購買オーダー/販売オーダー: なし

取引契約の購買オーダーへの変換

取引契約を使用して、購買オーダーを作成します。 次の図は、米国企業の取引契約# GP001のもとで作成された購買オーダーを示します。

  • 文書タイプ: 購買オーダー

  • 文書#: PO-GP001

  • 文書明細#: 1

  • 文書明細詳細: 1.1

  • 文書明細配分#: 1.1.1

  • 品目: SFO-CST_ASSET

  • 数量: 100

  • 単位: 個

  • 通貨: CNY

  • 価格: 650

  • 販売先法的エンティティ: China Ltd.

  • 取引組織: CN INV ORG

  • 搬送先組織: M1

  • プライマリ取引関係#: PTR1

グローバル調達でよく使用される用語

次の表では、グローバル調達取引で一般的に使用される用語を説明します。

用語

定義およびルール

売買関係

一方が売り手としての役割を果たし、もう一方が商品またはサービスの売り手としての役割を果たす、2つのビジネス・ユニット間の関係。 売り手は販売の収益、原価および売掛/未収金を記録します。 売り手は買掛/未払金および在庫または費用を記録します。 内部ビジネス・ユニット間の売買取引は、振替価格で決済されます。

資産品目

取得原価が貸借対照表の資産として評価される在庫品目。 在庫原価は、消込時または販売時に費用処理されます。

費用品目

取得原価が費用として記帳される在庫品目。

振替価格

企業内で取引された商品またはサービスに対して、あるビジネス・ユーザーが別のビジネス・ユニットに請求する単価。 振替価格は一般に、価格表、原価加算または減算、あるいは購買価格加算または減算に基づきます。

財務ルート

財務トランザクションの決済方法を指定します。物理ルートとは異なることがあり、1つ以上の仲介ノードを含めることができます。 仲介ノードとは、物理サプライ・チェーン・トランザクションの一部ではないが、財務ルートの一部である内部ビジネス・ユニットです。

Incoterms

販売した商品の搬送に関する取引相手の権利と義務を定める、国際取引における一連の販売条件。 Incotermsは、売り手と買い手の間でトランザクション原価と責任を分けて、輸送実務を反映させるために使用されます。

会社間損益

企業のビジネス・ユニット間での取引から発生した内部損益。 これらの内部損益は内部管理には使用されますが、通常、外部利害関係者用の企業の連結財務諸表の作成時には排除されます。

会社間取引

コングロマリット内の異なる法的エンティティに属する組織間での商品およびサービスの取引。

会社内取引

法的エンティティ内の2つの内部組織間での商品およびサービスの取引。

所有権変更イベント

ある関係者から別の関係者への、商品およびサービスの正当な権利の移転。 その結果、会計処理が行われ、売掛金請求書や買掛金請求書などの財務文書が作成されます。

価格表

品目または製品グループの基本リスト情報および価格設定属性が含まれます。

価格設定オプション

原価、ソース文書価格または価格表に基づいて、振替価格を算出する方法。

利益センター

独自の損益計算書で事業を営み、法的エンティティに報告するビジネス・ユニット。

購買取引組織

購買オーダーで識別された販売先法的エンティティに報告する在庫組織。 この組織は、販売先法的エンティティのトランザクションの原価会計に使用されます。

クオリファイア

取引契約の適用性を決定するサプライ・チェーン文書またはトランザクションのビジネス属性。

サプライ・チェーン財務オーケストレーション契約

企業グループの法的エンティティ、ビジネス・ユニット、取引組織の間の契約。 この契約によって、取引関係の当事者および財務決済プロセスを定義します。

取引配分

Oracle Supply Chain Financial Orchestration取引トランザクションのためにOracle Receipt AccountingとOracle Cost Accountingで作成される補助元帳仕訳。

調達ビジネス・ユニット

持ち株会社の法的エンティティおよびビジネス・ユニットに代わって取引契約や購買オーダーを作成する中心的な責任を持ちます。