単純購買オーダーでの預託在庫会計の例
組織が預託購買オーダーの商品出荷を受け入れた場合、商品がバイヤー預かりになった後でも、商品の所有権はサプライヤに残ります。 所有権がサプライヤからバイヤーに移転するのは、在庫が消し込まれるときです。
在庫が消し込まれると、2つのイベントが発生します。まず、所有権がバイヤーに移転し、預託商品は少しの間所有在庫になり、その後、所有在庫は減耗されます。
下の例では、次について説明します。
-
委託購買オーダー(PO)のもとでの委託在庫の物理的および財務的なフロー。
-
Oracle Inventory ManagementからOracle Cost AccountingおよびOracle Receipt Accountingへのトランザクションのフロー。
-
原価会計および受入会計で転送フローに生成される会計仕訳。
-
原価会計および受入会計で返品フローに生成される会計仕訳。
シナリオ
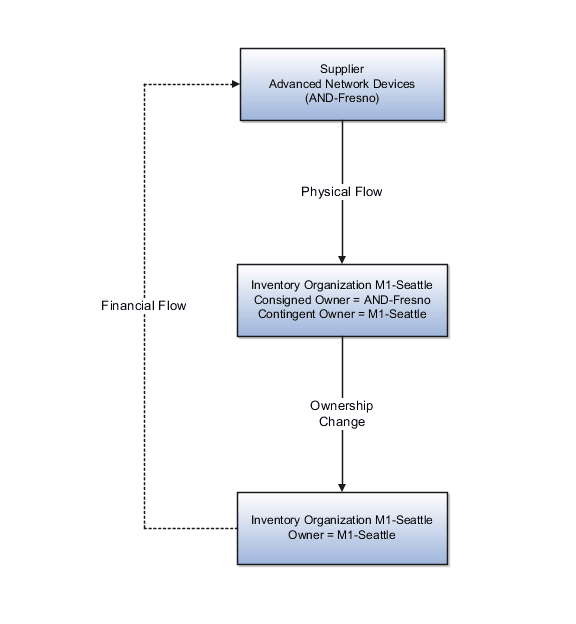
サプライヤAdvanced Network Devices (AND-Fresno)は、預託購買オーダーのもとで、在庫組織M1-Seattleに商品を出荷します。
次の図は、預託在庫のフローを示しています。

在庫管理からのトランザクション
原価会計と受入会計は、在庫管理から次のトランザクションを受け入れます。
-
サプライヤ: Advanced Network Devices (AND-Fresno)。
-
預託購買オーダー#1000。
-
購買オーダー価格: USD 100。
-
出荷先組織は、条件付き所有者であるM1-Seattle。 条件付き所有者は、在庫が消し込まれるときにサプライヤから所有権を引き受けます。
-
在庫組織M1-Seattleにおいて、預託ステータスで受入および棚入トランザクションが実行されます。
-
商品が消費されると、サプライヤAND-Fresnoから在庫組織M1-Seattleに所有権が変更されます。
分析
受入会計と原価会計で、商品の転送出荷と返品出荷の会計配分が作成されます。
会計仕訳
次の図は、サプライヤAND-Fresnoから在庫組織M1-Seattleへの転送フローの会計仕訳を示しています。

受入会計と原価会計で、在庫組織M1-Seattleの商品受入の会計仕訳が生成されます。
次の表でこれらの会計仕訳について説明します。
|
補助元帳 |
イベント・タイプ |
会計明細タイプ |
トランザクション・タイプ |
機能通貨での金額 |
機能通貨 |
金額の基準 |
|---|---|---|---|---|---|---|
|
受入会計 |
購買オーダー受入 |
預託決済 |
借方 |
100 |
USD |
購買オーダー価格 |
|
受入会計 |
購買オーダー受入 |
預託経過勘定 |
貸方 |
100 |
USD |
購買オーダー価格 |
|
原価会計 |
購買オーダー搬送 |
預託在庫 |
借方 |
100 |
USD |
購買オーダー価格 |
|
原価会計 |
購買オーダー搬送 |
預託決済 |
貸方 |
100 |
USD |
購買オーダー価格 |
受入会計と原価会計で、在庫組織M1-Seattleに、サプライヤAND-FresnoからM1-Seattleへの所有権の変更の会計仕訳が生成されます。
次の表でこれらの会計仕訳について説明します。
|
補助元帳 |
イベント・タイプ |
会計明細タイプ |
トランザクション・タイプ |
機能通貨での金額 |
機能通貨 |
原価要素 |
金額の基準 |
|---|---|---|---|---|---|---|---|
|
原価会計 |
所有出庫への転送 |
預託在庫相殺 |
借方 |
100 |
USD |
資材 |
購買オーダー価格 |
|
原価会計 |
所有出庫への転送 |
預託在庫 |
貸方 |
100 |
USD |
資材 |
購買オーダー価格 |
|
受入会計 |
預託受入消費 |
預託経過勘定 |
借方 |
100 |
USD |
該当なし |
購買オーダー価格 |
|
受入会計 |
預託受入消費 |
預託決済 |
貸方 |
100 |
USD |
該当なし |
購買オーダー価格 |
|
受入会計 |
取引受入経過勘定 |
取引決済 |
借方 |
100 |
USD |
該当なし |
購買オーダー価格 |
|
受入会計 |
取引受入経過勘定 |
経過勘定 |
貸方 |
100 |
USD |
該当なし |
購買オーダー価格 |
|
原価会計 |
取引移動中受入 |
取引移動中 |
借方 |
100 |
USD |
資材 |
購買オーダー価格 |
|
原価会計 |
取引移動中受入 |
取引決済 |
貸方 |
100 |
USD |
資材 |
購買オーダー価格 |
|
原価会計 |
所有への転送(受入) |
在庫評価 |
借方 |
100 |
USD |
資材 |
購買オーダー価格 |
|
原価会計 |
所有への転送(受入) |
取引移動中 |
貸方 |
100 |
USD |
資材 |
購買オーダー価格 |
組織M1-SeattleはサプライヤAND-Fresnoに商品を返品します。
次の図は、M1-SeattleからAND-Fresnoへの返品フローの会計仕訳を示しています。

受入会計と原価会計で、在庫組織M1-Seattleに、M1-SeattleからサプライヤAND-Fresnoへの所有権の変更の会計仕訳が生成されます。
次の表で、所有権の変更の会計仕訳について説明します。
|
補助元帳 |
イベント・タイプ |
会計明細タイプ |
トランザクション・タイプ |
機能通貨での金額 |
機能通貨 |
原価要素 |
金額の基準 |
|---|---|---|---|---|---|---|---|
|
原価会計 |
預託への転送(受入) |
預託在庫 |
借方 |
100 |
USD |
資材 |
購買オーダー価格 |
|
原価会計 |
預託への転送(受入) |
預託在庫相殺 |
貸方 |
100 |
USD |
資材 |
購買オーダー価格 |
|
受入会計 |
預託受入消費 |
預託決済 |
借方 |
100 |
USD |
該当なし |
購買オーダー価格 |
|
受入会計 |
預託受入消費 |
預託経過勘定 |
貸方 |
100 |
USD |
該当なし |
購買オーダー価格 |
|
受入会計 |
取引返品経過勘定 |
経過勘定 |
借方 |
100 |
USD |
該当なし |
購買オーダー価格 |
|
受入会計 |
取引返品経過勘定 |
取引決済 |
貸方 |
100 |
USD |
該当なし |
購買オーダー価格 |
|
受入会計 |
取引移動中返品 |
取引決済 |
借方 |
100 |
USD |
該当なし |
購買オーダー価格 |
|
受入会計 |
取引移動中返品 |
取引移動中 |
貸方 |
100 |
USD |
該当なし |
購買オーダー価格 |
|
原価会計 |
預託出庫への転送 |
取引移動中 |
借方 |
100 |
USD |
資材 |
購買オーダー価格 |
|
原価会計 |
預託出庫への転送 |
原価差異* |
借方 |
5 |
USD |
該当なし |
在庫は現在の原価で受け入れられ、振替価格と原価との差異は原価差異として記帳されます。 |
|
原価会計 |
預託出庫への転送 |
在庫評価 |
貸方 |
105 |
USD |
資材 |
現行原価 |
*在庫は現在の原価で受け入れられ、振替価格と原価との差異は原価差異として記帳されます。
受入会計で、在庫組織M1-Seattleに、M1-SeattleからAND-Fresnoへの預託商品の返品の会計仕訳が生成されます。
次の表でこれらの会計仕訳について説明します。
|
補助元帳 |
イベント・タイプ |
会計明細タイプ |
機能通貨での金額+Dr/-Cr |
機能通貨 |
金額の基準 |
|---|---|---|---|---|---|
|
受入会計 |
購買オーダー・サプライヤ返品 |
預託経過勘定 |
100 |
USD |
購買オーダー価格 |
|
受入会計 |
購買オーダー・サプライヤ返品 |
預託決済 |
-100 |
USD |
購買オーダー価格 |
|
受入会計 |
購買オーダー受入返品 |
預託決済 |
100 |
USD |
購買オーダー価格 |
|
受入会計 |
購買オーダー受入返品 |
預託在庫 |
-100 |
USD |
購買オーダー価格 |