UBL-2.1-PEPPOL-Invoice-Out
このセクションでは、UBL-2.1-PEPPOL-Invoice-Outメッセージ定義のデータ・マッピングおよびサンプル・ペイロードの概要を示します。
UBL PEPPOLメッセージを交換するには、次のドメイン値マップのリストを作成する必要があります。 各ドメイン値マップにコード・リストから値をロードします。
| DVM名 | コード・リスト |
|---|---|
|
CURRENCY_CODE |
|
|
INVOICE_TYPE_CODE |
https://docs.peppol.eu/poacc/billing/3.0/codelist/UNCL1001-inv/ |
|
INVOICE_TRX_TYPE_CODE |
https://docs.peppol.eu/poacc/billing/3.0/codelist/UNCL1001-inv/ |
|
EAS_CODE |
|
|
ICD_CODE |
|
|
CHARGE_REASON_CODE |
|
|
UOM_CODE |
https://docs.peppol.eu/poacc/billing/3.0/codelist/UNECERec20/ |
|
COUNTRY_CODE |
|
|
PAYMENT_METHOD |
|
|
TAX_CATEGORY_CODE |
|
|
PAYMENT_TERMS |
データ・マッピング
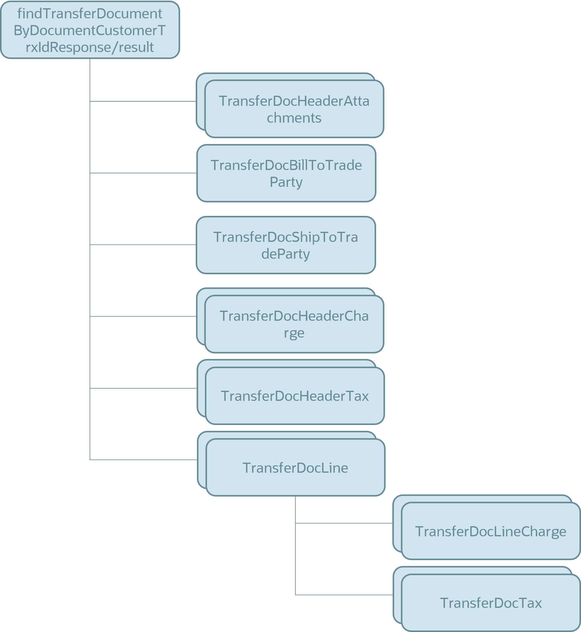
図1
図1、アプリケーションから受信されるインバウンド・ペイロードの構造を示します。

図2
図2に、顧客に送信されるUBL-2.1-PEPPOL-Invoice-Outペイロードの構造を示します。
| ソース: DocumentTransferService | ターゲット: UBL-2.1-PEPPOL-Invoice-Out |
|---|---|
|
CustomizationID この値は |
|
|
ProfileID この値は |
|
|
TrxNumber |
ID |
|
TrxDate |
IssueDate |
|
|
ノート:
|
|
SpecialInstructions |
ノート |
|
TrxTypeName |
InvoiceTypeCode ノート: このフィールドには、定義済みのDVM(INVOICE_TRX_TYPE_CODE)が使用されています。 |
|
CurrencyCode |
DocumentCurrencyCode ノート:
このフィールドには定義済みのDVM CURRENCY_CODEが使用されています |
|
BuyerReference PEPPOL要件に従って提供される購買オーダー番号またはバイヤー参照。 PO番号を使用しない場合は、XSLでbuyerReference変数を設定する必要があります。 |
|
|
PurchaseOrder |
OrderReference/ID |
|
OriginalTrxNumber |
BillingReference/InvoiceDocumentReference/ID |
|
OrigTrxDate |
BillingReference/InvoiceDocumentReference/IssueDate |
|
BillingReference/InvoiceDocumentReference/DocumentType これは請求書に設定されます。 |
|
|
WaybillNumber |
DespatchDocumentReference/ID |
|
InterfaceHeaderAttribute1 |
OriginatorDocumentReference/ID InterfaceHeaderAttribute1は、値があり、InterfaceHeaderContext = 'CONTRACT INTERNAL INVOICES'またはInterfaceHeaderContext = 'CONTRACT INVOICES'の場合はマップされます |
|
SupplierCountry |
AccountingSupplierParty/Party/EndpointID/@schemeID ノート: このフィールドには、定義済みのDVM(EAS_CODE)が使用されています。
|
|
SupplierRegNumber |
AccountingSupplierParty/Party/EndpointID |
|
SupplierCountry |
AccountingSupplierParty/Party/PartyIdentification/ID/@schemeID ノート: このフィールドには、定義済みのDVM(ICD_CODE)が使用されています。
|
|
SupplierRegNumber |
AccountingSupplierParty/Party/EndpointID |
|
SupplierCountry |
AccountingSupplierParty/Party/PartyIdentification/ID/@schemeID ノート: このフィールドには、定義済みのDVM(ICD_CODE)が使用されています。
|
|
SupplierRegNumber |
AccountingSupplierParty/Party/PartyIdentification/ID |
|
LegalEntityName |
AccountingSupplierParty/Party/PartyName/Name |
|
SupplierAddressLineOne |
|
|
SupplierAddressLineTwo |
|
|
SupplierTownOrCity |
|
|
SupplierPostalCode |
|
|
SupplierRegionTwo |
|
|
SupplierAddressLineOne |
AccountingSupplierParty/Party/PostalAddress/AddressLine/Line |
|
SupplierCountry |
ノート: このフィールドには、定義済みのDVM(COUNTRY_CODE)が使用されています。
|
|
SupplierRegNumber |
|
|
AccountingSupplierParty/Party/PartyTaxScheme/TaxScheme/ID これはVATに設定されます。 |
|
|
LegalEntityName |
|
|
LegalEntityTaxpayerId |
|
|
LeContactName |
AccountingSupplierParty/Party/Contact/Name |
|
ReceiptMethodName |
PaymentMeans/PaymentMeansCode |
|
コメント |
InstructionNote |
|
PayeeIBANNumber |
PaymentMeans/PayeeFinancialAccount/ID |
|
DebitAuthorizationId |
PaymentMeans/PaymentMandate/ID |
|
BankAcctNumHash1 |
PaymentMeans/PaymentMandate/PayerFinancialAccount/ID |
|
TransferDocPaymentTerm/PaymenttermDescription |
PaymentTerms/Note |
|
TransferDocHeaderAttachments |
AdditionalDocumentReference |
|
DmDocumentId |
AdditionalDocumentReference/ID |
|
AdditionalDocumentReference/DocumentTypeCode 130に設定されます。 |
|
|
DmDocumentId |
|
|
FileName |
AdditionalDocumentReference/Attachment/EmbeddedDocumentBinaryObject/@filename |
|
AdditionalDocumentReference/Attachment/EmbeddedDocumentBinaryObject/@mimeCode これはapplication/pdfに設定されます。 |
|
|
URL DatatypeCode |
URLに値がある場合は、URLをマップし、それ以外の場合はDatatypeCodeをマップ |
|
TransferDocBillToTradeParty |
AccountingCustomerParty |
|
CountryCode |
EndpointID/@schemeID ノート: このフィールドには、定義済みのDVM(EAS_CODE)が使用されています。
|
|
CustomerTaxRegNumber |
EndpointID |
|
CountryCode |
PartyIdentification/ID/@schemeID |
|
CustomerTaxRegNumber |
PartyIdentification/ID ノート: このフィールドには、定義済みのDVM(IDC_CODE)が使用されています。
|
|
PartyName |
PartyName/Name |
|
AddressLineOne |
|
|
AddressLineTwo |
|
|
市区町村 |
|
|
PostalCode |
|
|
AddressLineOne |
PostalAddress/AddressLine/Line |
|
CountryCode |
ノート: このフィールドには、定義済みのDVM(COUNTRY_CODE)が使用されています。
|
|
CustomerTaxRegNumber |
|
|
PartyTaxScheme/ID これはVATに設定されます。 |
|
|
PartyName |
|
|
CountryCode |
ノート: このフィールドには、定義済みのDVM(ICD_CODE)が使用されています。
|
|
CustomerTaxRegNumber |
PartyLegalEntity/CompanyID |
|
LegalEntityIdentifier |
PayeeParty/PartyIdentification/ID LegalEntityIdentifierがSupplierRegNumberと等しくない場合、LegalEntityIdentifierがマップされます |
|
LegalEntityName |
PayeeParty/PartyName/Name LegalEntityIdentifierがSupplierRegNumberと等しくない場合、LegalEntityNameがマップされます |
|
LegalEntityIdentifier |
LegalEntityIdentifierがSupplierRegNumberと等しくない場合、LegalEntityIdentifierがマップされます |
|
TaxRepName |
TaxRepresentativeParty/PartyName/Name |
|
TaxRepAddress1 |
|
|
TaxRepAddress2 |
|
|
TaxRepCity |
|
|
TaxRepPostalCode |
TaxRepresentativeParty/PostalAddress/PostalCode |
|
TaxRepState |
|
|
TaxRepAddress3 |
TaxRepresentativeParty/PostalAddress/AddressLine/Line |
|
TaxRepCountry |
|
|
TaxRepRegistrationNumber |
|
|
TaxRepresentativeParty/PartyTaxScheme/TaxScheme/ID これはVATに設定されます。 |
|
|
TransferDocShipToTradeParty |
搬送 |
|
|
ActualDeliveryDate |
|
CountryCode |
DeliveryLocation/ID/@schemeID ノート: このフィールドには、定義済みのDVM(IDC_CODE)が使用されています。
|
|
CustomerTaxRegNumber |
DeliveryLocation/ID |
|
AddressLineOne |
|
|
AddressLineTwo |
|
|
市区町村 |
|
|
PostalCode |
|
|
AddressLineOne |
DeliveryLocation/Address/AddressLine/Line |
|
CountryCode |
ノート: このフィールドには、定義済みのDVM(COUNTRY_CODE)が使用されています。
|
|
PartyName |
DeliveryParty/PartyName/Name |
|
TransferDocHeaderCharge |
AllowanceCharge |
|
ChargeIndicator これはtrueに設定されます。 |
|
|
LineType |
AllowanceChargeReasonCode ノート: このフィールドには、定義済みのDVM(CHANGE_REASON_CODE)が使用されています。
|
|
LineType |
AllowanceChargeReason |
|
result/CurrencyCode |
Amount/@currencyID ノート: このフィールドには、定義済みのDVM(CURRENCY_CODE)が使用されています。
|
|
|
金額 |
|
TaxCategory/ID これはEに設定されています。 |
|
|
TaxCategory/Percent これは0に設定されます。 |
|
|
TaxCategory/TaxScheme/ID これはVATに設定されます。 |
|
|
TransferDocLine |
InvoiceLine |
|
|
AllowanceCharge result/TransferDocHeaderChargeが存在しない場合は、
|
|
ChargeIndicator これはtrueに設定されます。 |
|
|
LineType |
AllowanceChargeReasonCode ノート: このフィールドには、定義済みのDVM(CHARGE_REASON_CODE)が使用されています。
|
|
LineType |
AllowanceChargeReason |
|
result/CurrencyCode |
Amount/@currencyID ノート: このフィールドには、定義済みのDVM(CURRENCY_CODE)が使用されています。
|
|
|
金額 |
|
TaxCategory/ID これはEに設定されています。 |
|
|
TaxCategory/Percent これは0に設定されます。 |
|
|
TaxCategory/TaxScheme/ID これはVATに設定されます。 |
|
|
result/CurrencyCode |
TaxTotal/TaxAmount/@currencyID ノート: このフィールドには、定義済みのDVM(CURRENCY_CODE)が使用されています。
|
|
TotalTaxAmount |
TaxTotal/TaxAmount |
|
TaxTotal/TaxSubtotal/ 存在する場合は |
|
|
result/CurrencyCode |
TaxableAmount/@currencyID ノート: このフィールドには、定義済みのDVM(CURRENCY_CODE)が使用されています。
|
|
|
TaxableAmount
|
| r esult/CurrencyCode |
TaxAmount/@currencyID ノート: このフィールドには、定義済みのDVM(CURRENCY_CODE)が使用されています。
|
|
TaxAmount これは0に設定されます。 |
|
|
TaxCategory/ID これはEに設定されています。 |
|
|
TaxCategory/Percent これは0に設定されます。 |
|
|
TaxCategory/TaxExemptionReason これは免除に設定されます。 |
|
|
TaxCategory/TaxScheme/ID これはVATに設定されます。 |
|
|
TransferDocHeaderTax |
TaxTotal/TaxSubtotal TransferDocHeaderTaxは、TaxRateCodeが免除されない場合にマップされます |
|
result/CurrencyCode |
TaxableAmount/@currencyID ノート: このフィールドには、定義済みのDVM(CURRENCY_CODE)が使用されています。
|
|
TaxableAmount |
TaxableAmount |
|
result/CurrencyCode |
TaxAmount/@currencyID ノート: このフィールドには、定義済みのDVM(CURRENCY_CODE)が使用されています。
|
|
TaxAmount |
TaxAmount |
|
TaxRateCode |
TaxCategory/ID ノート: このフィールドには、定義済みのDVM(TAX_CATEGORY_CODE)が使用されています。
|
|
TaxRate |
TaxCategory/Percent 値が指定されていない場合、これは0に設定されます |
|
ExemptReasonCode |
TaxCategory/TaxExemptionReasonCode |
|
ExemptReason |
TaxCategory/TaxExemptionReason 値が指定されていない場合、これは免除に設定されます |
|
TaxCategory/TaxScheme/ID これはVATに設定されます |
|
|
result/CurrencyCode |
LegalMonetaryTotal/LineExtensionAmount/@currencyID ノート: このフィールドには、定義済みのDVM(CURRENCY_CODE)が使用されています。
|
|
LineExtensionAmount |
LegalMonetaryTotal/LineExtensionAmount |
|
CurrencyCode |
LegalMonetaryTotal/TaxExclusiveAmount/@currencyID ノート: このフィールドには、定義済みのDVM(CURRENCY_CODE)が使用されています。
|
|
TaxExclusiveAmount |
LegalMonetaryTotal/TaxExclusiveAmount |
|
CurrencyCode |
LegalMonetaryTotal/TaxInclusiveAmount/@currencyID ノート: このフィールドには、定義済みのDVM(CURRENCY_CODE)が使用されています。
|
|
InvoiceAmount |
LegalMonetaryTotal/TaxInclusiveAmount |
|
CurrencyCode |
LegalMonetaryTotal/AllowanceTotalAmount/@currencyID ノート: このフィールドには、定義済みのDVM(CURRENCY_CODE)が使用されています。
|
|
|
LegalMonetaryTotal/AllowanceTotalAmount TransferDocPaymentTerm/DiscountAmountの合計は、存在する場合はマップされます |
|
CurrencyCode |
LegalMonetaryTotal/ChargeTotalAmount/@currencyID ノート: このフィールドには、定義済みのDVM(CURRENCY_CODE)が使用されています。
|
|
|
LegalMonetaryTotal/ChargeTotalAmount
|
|
CurrencyCode |
LegalMonetaryTotal/PayableAmount/@currencyID |
|
InvoiceAmount |
LegalMonetaryTotal/PayableAmount |
|
TransferDocLine |
InvoiceLine |
|
LineNumber |
ID |
|
説明 |
ノート |
|
UnitOfMeasure |
InvoicedQuantity/@unitCode ノート: このフィールドには、定義済みのDVM(UOM_CODE)が使用されています。
|
|
数量 |
InvoicedQuantity |
|
result/CurrencyCode |
LineExtensionAmount/@currencyID ノート: このフィールドには、定義済みのDVM(CURRENCY_CODE)が使用されています。
|
|
LineAmount |
LineExtensionAmount |
|
|
OrderLineReference/LineID |
|
|
InvoiceLine/AllowanceCharge |
|
LineType |
AllowanceChargeReasonCode ノート: このフィールドには、定義済みのDVM(CHARGE_REASON_CODE)が使用されています。
|
|
LineType |
AllowanceChargeReason |
|
result/CurrencyCode |
Amount/@currencyID ノート: このフィールドには、定義済みのDVM(CURRENCY_CODE)が使用されています。
|
|
|
金額 |
|
ItemDescription |
品目/説明 |
|
TranslatedDescription |
Item/Name 品目名に設定 |
|
TpItemDesc |
Item/BuyersItemIdentification/ID |
|
ItemNumber |
Item/SellersItemIdentification/ID |
|
ItemCategoryName |
CommodityClassification/ItemClassificationCode |
|
TransferDocLine/TransferDocTax |
InvoiceLine/Item/ClassifiedTaxCategory |
|
TaxRateCode |
ID ノート: このフィールドには、定義済みのDVM(TAX_CATEGORY_CODE)が使用されています。
|
|
TaxRate |
パーセント |
|
TaxScheme/ID これはVATに設定されます |
|
|
result/CurrencyCode |
Price/PriceAmount/currencyID ノート: このフィールドには、定義済みのDVM(CURRENCY_CODE)が使用されています。
|
|
UnitSellingPrice |
Price/PriceAmount |
サンプル・ペイロード
次に、UBL-2.1-PEPPOL-Invoice-Outメッセージに送信されるペイロードの例を示します。
<sendCollaborationDocument xmlns="http://xmlns.oracle.com/apps/scm/cmk">
<CollaborationEvent testFlag="true" testResult="Success">
<CollaborationEventName>ProcessInvoiceInitiated</CollaborationEventName>
<RecipientKey1>1245</RecipientKey1>
<RecipientKey2>2959</RecipientKey2>
<RecipientKeyType>CustomerAccount</RecipientKeyType>
<ObjectKey1>1003</ObjectKey1>
<ObjectKey2>300001306852235</ObjectKey2>
<ObjectKey3>5058</ObjectKey3>
</CollaborationEvent>
<Document>
<ns3:findTransferDocumentByDocumentCustomerTrxIdResponse xmlns:ns0="http://xmlns.oracle.com/apps/financials/receivables/transactions/shared/documentTransferService/types/" xmlns:wsa="http://www.w3.org/2005/08/addressing" xmlns:ns3="http://xmlns.oracle.com/apps/financials/receivables/transactions/shared/documentTransferService/types/">
<ns2:result xmlns:ns2="http://xmlns.oracle.com/apps/financials/receivables/transactions/shared/documentTransferService/types/" xmlns:ns1="http://xmlns.oracle.com/apps/financials/receivables/transactions/shared/documentTransferService/" xmlns:ns0="http://xmlns.oracle.com/adf/svc/types/" xmlns:xsi="http://www.w3.org/2001/XMLSchema-instance">
<ns1:InvoiceAmount xmlns:tns="http://xmlns.oracle.com/adf/svc/errors/" currencyCode="EUR">7435</ns1:InvoiceAmount>
<ns1:CurrencyCode>EUR</ns1:CurrencyCode> <!-- CURRENCY_CODE -->
<ns1:TrxDate>2020-09-07</ns1:TrxDate>
<ns1:TrxNumber>2810005248</ns1:TrxNumber>
<ns1:PurchaseOrder>PO123456789</ns1:PurchaseOrder>
<ns1:DocumentType>INV</ns1:DocumentType> <!-- INVOICE_TRX_TYPE_CODE -->
<ns1:PaymentMethod>CHECK</ns1:PaymentMethod>
<ns1:SupplierName>My Supplier</ns1:SupplierName>
<!-- 20220824 Added Start -->
<ns1:ShipDate>2020-09-09</ns1:ShipDate>
<!-- 20220824 Added End -->
<ns1:TaxAmount xmlns:tns="http://xmlns.oracle.com/adf/svc/errors/" currencyCode="EUR">420</ns1:TaxAmount>
<ns1:SupplierAddressLineOne>123 Main Steet</ns1:SupplierAddressLineOne>
<ns1:SupplierAddressLineTwo>Line 2</ns1:SupplierAddressLineTwo>
<ns1:SupplierTownOrCity>AnyCity</ns1:SupplierTownOrCity>
<ns1:SupplierCountry>NL</ns1:SupplierCountry> <!-- EAS_CODE and ICD_CODE and COUNTRY_CODE -->
<ns1:SupplierRegionTwo>Region 2</ns1:SupplierRegionTwo>
<ns1:SupplierPostalCode>1082 MS</ns1:SupplierPostalCode>
<!-- 20220824 Added Start -->
<ns1:WaybillNumber>123</ns1:WaybillNumber>
<!-- 20220824 Added End -->
<ns1:LegalEntityName>MyLegal Name</ns1:LegalEntityName>
<ns1:LegalEntityTaxpayerId>09036504</ns1:LegalEntityTaxpayerId>
<!-- Needed for Credit Memo
<ns1:OriginalTrxNumber xsi:nil="true"/>
<ns1:OrigTrxDate xsi:nil="true"/>
-->
<ns1:SupplierRegNumber>NL001830041B01</ns1:SupplierRegNumber>
<ns1:TaxTypeCode>NL VAT</ns1:TaxTypeCode>
<ns1:ReceiptMethodName>PO</ns1:ReceiptMethodName> <!-- PAYMENT_METHOD -->
<ns1:RoundedTaxAmount xmlns:tns="http://xmlns.oracle.com/adf/svc/errors/" currencyCode="EUR">0</ns1:RoundedTaxAmount>
<ns1:LineExtensionAmount xmlns:tns="http://xmlns.oracle.com/adf/svc/errors/" currencyCode="EUR">7000</ns1:LineExtensionAmount>
<ns1:TaxExclusiveAmount xmlns:tns="http://xmlns.oracle.com/adf/svc/errors/" currencyCode="EUR">7015</ns1:TaxExclusiveAmount>
<ns1:TotalTaxAmount xmlns:tns="http://xmlns.oracle.com/adf/svc/errors/" currencyCode="EUR">420</ns1:TotalTaxAmount>
<ns1:ExemptReasonCode xsi:nil="true"/>
<ns1:PayeeIBANNumber>NL85RABO0112295037</ns1:PayeeIBANNumber>
<ns1:PayeeBankAccountName>Dummy 2</ns1:PayeeBankAccountName>
<ns1:PayeeBankAccountType>CHECKING</ns1:PayeeBankAccountType>
<ns1:PayeeBankCurrencyCode>EUR</ns1:PayeeBankCurrencyCode>
<ns1:PayeeBankBranchId>BNPANL2A</ns1:PayeeBankBranchId>
<ns1:PayeeBankCountry>Netherlands</ns1:PayeeBankCountry>
<!-- 20220824 Added Start -->
<ns1:TermDueDate>2022-08-18</ns1:TermDueDate>
<ns1:SpecialInstructions>SpecialInstructions</ns1:SpecialInstructions>
<ns1:ContractId>456</ns1:ContractId>
<ns1:Comments>Comments</ns1:Comments>
<ns1:TrxTypeName>BR Sales</ns1:TrxTypeName>
<ns1:LegalEntityIdentifier>BR123</ns1:LegalEntityIdentifier>
<ns1:LeContactName>Bob</ns1:LeContactName>
<ns1:TaxRepName>Tax Rep Name</ns1:TaxRepName>
<ns1:TaxRepAddress1>Address 1</ns1:TaxRepAddress1>
<ns1:TaxRepAddress2>Address 2</ns1:TaxRepAddress2>
<ns1:TaxRepCity>MyCity</ns1:TaxRepCity>
<ns1:TaxRepPostalCode>12345</ns1:TaxRepPostalCode>
<ns1:TaxRepState>CA</ns1:TaxRepState>
<ns1:TaxRepAddress3>Address 3</ns1:TaxRepAddress3>
<ns1:TaxRepCountry>MyCountry</ns1:TaxRepCountry>
<ns1:TaxRepRegistrationNumber>567</ns1:TaxRepRegistrationNumber>
<ns1:DebitAuthorizationId>789</ns1:DebitAuthorizationId>
<ns1:BankAcctNumHash1>098</ns1:BankAcctNumHash1>
<!-- 20220824 Added End -->
<ns1:TransferDocHeaderCharge>
<ns1:ChargeAmount>10.00</ns1:ChargeAmount>
<ns1:LineType>FREIGHT</ns1:LineType> <!-- CHARGE_REASON_CODE -->
</ns1:TransferDocHeaderCharge>
<ns1:TransferDocLineCharge>
<ns1:ChargeAmount>5.00</ns1:ChargeAmount>
<ns1:LineType>MISC</ns1:LineType> <!-- CHARGE_REASON_CODE -->
</ns1:TransferDocLineCharge>
<ns1:TransferDocLine>
<ns1:LineType>LINE</ns1:LineType>
<ns1:LineNumber>1</ns1:LineNumber>
<ns1:LineAmount xmlns:tns="http://xmlns.oracle.com/adf/svc/errors/" currencyCode="EUR">2000</ns1:LineAmount>
<ns1:CurrencyCode>EUR</ns1:CurrencyCode>
<ns1:UnitSellingPrice xmlns:tns="http://xmlns.oracle.com/adf/svc/errors/" currencyCode="EUR">2000</ns1:UnitSellingPrice>
<ns1:Quantity xmlns:tns="http://xmlns.oracle.com/adf/svc/errors/">1</ns1:Quantity>
<ns1:Description>test line 1</ns1:Description>
<ns1:UnitOfMeasure>10</ns1:UnitOfMeasure> <!-- UOM_CODE -->
<ns1:Item>Item</ns1:Item>
<ns1:ItemDescription>Item Description</ns1:ItemDescription>
<ns1:LineTaxAmount xmlns:tns="http://xmlns.oracle.com/adf/svc/errors/" currencyCode="EUR">420</ns1:LineTaxAmount>
<ns1:RoundedLineTaxAmount xmlns:tns="http://xmlns.oracle.com/adf/svc/errors/" currencyCode="EUR">0</ns1:RoundedLineTaxAmount>
<!-- 20220824 Added Start -->
<ns1:ItemNumber>BR01</ns1:ItemNumber>
<ns1:TranslatedDescription>Name</ns1:TranslatedDescription>
<ns1:TpItemDesc>TpItemDesc</ns1:TpItemDesc>
<ns1:ItemCategoryName>Category Name</ns1:ItemCategoryName>
<!-- 20220824 Added End -->
<!-- Start Not Used Charge provided on header -->
<ns1:TransferDocLineCharge>
<ns1:ChargeAmount>10.00</ns1:ChargeAmount>
<ns1:LineType>FREIGHT</ns1:LineType> <!-- CHARGE_REASON_CODE -->
</ns1:TransferDocLineCharge>
<ns1:TransferDocLineCharge>
<ns1:ChargeAmount>5.00</ns1:ChargeAmount>
<ns1:LineType>MISC</ns1:LineType> <!-- CHARGE_REASON_CODE -->
</ns1:TransferDocLineCharge>
<!-- End -->
<ns1:TransferDocPurchaseOrder>
<ns1:PurchaseOrder>PO123456789</ns1:PurchaseOrder>
</ns1:TransferDocPurchaseOrder>
<ns1:TransferDocTax>
<ns1:TaxAmount xmlns:tns="http://xmlns.oracle.com/adf/svc/errors/" currencyCode="EUR">420</ns1:TaxAmount>
<ns1:TaxableAmount xmlns:tns="http://xmlns.oracle.com/adf/svc/errors/" currencyCode="EUR">2000</ns1:TaxableAmount>
<ns1:TaxRate>21</ns1:TaxRate>
<ns1:TaxRateCode>S</ns1:TaxRateCode> <!-- TAX_CATEGORY_CODE -->
</ns1:TransferDocTax>
</ns1:TransferDocLine>
<ns1:TransferDocPaymentTerm>
<ns1:PaymenttermName>N30</ns1:PaymenttermName>
<ns1:PaymenttermDescription>30 days</ns1:PaymenttermDescription> <!-- PAYMENT_TERMS -->
</ns1:TransferDocPaymentTerm>
<ns1:TransferDocBillToTradeParty>
<ns1:PartyName>BillToPartyName</ns1:PartyName>
<ns1:AddressLineOne>Main Street 2</ns1:AddressLineOne>
<ns1:AddressLineTwo>Line 2</ns1:AddressLineTwo>
<ns1:AddressLineThree xsi:nil="true"/>
<ns1:AddressLineFour xsi:nil="true"/>
<ns1:City>MyCity</ns1:City>
<ns1:PostalCode>3526 LA</ns1:PostalCode>
<ns1:TaxpayerIdNumber>NL821699180B01</ns1:TaxpayerIdNumber>
<ns1:CountryCode>NL</ns1:CountryCode> <!-- EAS_CODE and ICD_CODE and COUNTRY_CODE -->
<ns1:CustomerTaxRegNumber>CustomerTaxRegNumber</ns1:CustomerTaxRegNumber>
</ns1:TransferDocBillToTradeParty>
<ns1:TransferDocShipToTradeParty>
<ns1:AddressLineOne>Griffioenlaan 2</ns1:AddressLineOne>
<ns1:AddressLineTwo>Line 2</ns1:AddressLineTwo>
<ns1:City>MyCity-ShipTo</ns1:City>
<ns1:PostalCode>3526 LA</ns1:PostalCode>
<ns1:CountryCode>NL</ns1:CountryCode> <!-- ICD_CODE and COUNTRY_CODE -->
<ns1:CustomerTaxRegNumber>12345</ns1:CustomerTaxRegNumber>
</ns1:TransferDocShipToTradeParty>
<!-- 20220824 - Added Start -->
<ns1:TransferDocHeaderAttachments>
<ns1:DmDocumentId>UCMFA00292890</ns1:DmDocumentId>
<ns1:FileName>sampleattachment.txt</ns1:FileName>
<ns1:Url>myurl.com</ns1:Url>
<ns1:DatatypeCode>FILE</ns1:DatatypeCode>
</ns1:TransferDocHeaderAttachments>
<!-- 20220824 - Added End -->
<ns1:TransferDocHeaderTax>
<ns1:TaxAmount xmlns:tns="http://xmlns.oracle.com/adf/svc/errors/" currencyCode="EUR">420</ns1:TaxAmount>
<ns1:TaxableAmount xmlns:tns="http://xmlns.oracle.com/adf/svc/errors/" currencyCode="EUR">2000</ns1:TaxableAmount>
<ns1:TaxRate>21</ns1:TaxRate>
<ns1:TaxRateCode>S</ns1:TaxRateCode>
</ns1:TransferDocHeaderTax>
<ns1:TransferDocHeaderTax>
<ns1:TaxableAmount xmlns:tns="http://xmlns.oracle.com/adf/svc/errors/" currencyCode="EUR">5000</ns1:TaxableAmount>
<ns1:TaxAmount xmlns:tns="http://xmlns.oracle.com/adf/svc/errors/" currencyCode="EUR">0</ns1:TaxAmount>
<ns1:TaxRate>0</ns1:TaxRate>
<ns1:TaxRateCode>E</ns1:TaxRateCode> <!-- TAX_CATEGORY_CODE -->
<ns1:ExemptReason>Exempt</ns1:ExemptReason> <!-- used if tax exempt -->
<ns1:ExemptReasonCode>E</ns1:ExemptReasonCode> <!-- used if tax exempt -->
</ns1:TransferDocHeaderTax>
</ns2:result>
</ns3:findTransferDocumentByDocumentCustomerTrxIdResponse>
</Document>
</sendCollaborationDocument>