機械翻訳について

Oracle Demand Managementでのセグメンテーション

セグメンテーションは、ユーザー定義、静的または動的属性に基づいて組合せをセグメントにグループ化するプロセスです。 セグメンテーションでは組合せが少数のセグメントにグループ化されるため、組合せの数が多くても効率的にそれらの需要を管理できます。

Oracle Demand Managementでは、組合せは品目、事業所、顧客および需要区分で構成されます。

セグメントごとにデータを表示したり、表およびグラフ内でドリル操作を実行したりできます。

セグメントをフィルタとして使用して、分析セット内のデータをフィルタすることもできます。 その後、関連する分析セットを選択して、特定のセグメントに予測プロファイルを適用することができます。

たとえば、次に基づくセグメント・グループを定義し、セグメンテーションを実行できます。

  • 断続性とボラティリティ

  • 需要量と原価

  • 顧客、需要区分、組織および製品ディメンションの品目属性

  • ユーザー定義属性と組織、リージョンおよびゾーン

セグメンテーションの実行方法

セグメンテーション・プロセスで実行する操作は、次のとおりです。

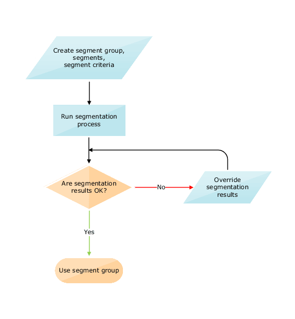
  1. セグメント・グループとそのセグメントを設定します。 セグメント・グループにはセグメントにも該当する特定の粒度があります。 セグメントに割り当てられる組合せに基づいて、各セグメントに対してディメンションベースまたはメジャーベースの基準を指定します。
  2. 「セグメント・グループおよび基準の管理」ページ(「処理」「セグメンテーションの実行」)で、セグメント・グループに対してセグメンテーション・ジョブを実行します。 組合せがセグメントにグループ化されます。
  3. セグメンテーションの結果を確認し、オプションでセグメントへの組合せの割当てを上書きして、より適切にビジネス要件が満たされるようにします。

このフロー・チャートは、セグメンテーション・プロセスを要約したものです。

セグメンテーション・プロセスを示すフロー・チャート。

セグメントが表およびグラフのメンバーとして使用される場合、セグメント・グループ内のセグメントに関連付けられていない組合せについては、セグメント情報に「使用不可」と表示されます。