機械翻訳について

内部資材転送プロセス・フロー

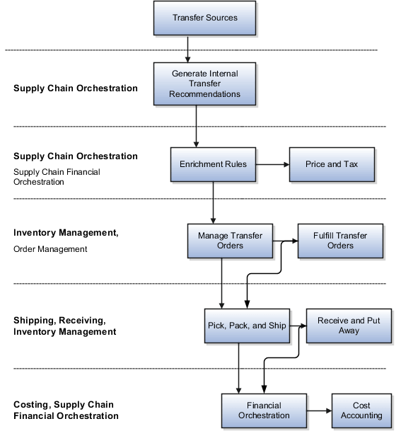
社内資材転送のライフ・サイクルは、転送ソースの開始から転送の原価計算および会計まで、複数のタスクおよび製品にまたがります。 内部資材リクエストおよび履行プロセスは、単純なプロセスからきわめて複雑なプロセスまで、複数の法的エンティティにわたり、地理的にまたがり、複数の出荷ポイントが関与します。

この図は、社内資材転送のライフサイクルと、各タスクを担当する製品を示しています。
社内資材転送プロセス・フロー

転送ソース

転送ソースから社内資材転送を開始します。

この表は、社内資材転送の作成元となる転送ソースを示しています。

転送ソース

説明

Min-Maxプランニング

Min-Maxプランニングから社内資材転送を自動的に作成します。

バック・トゥ・バック

バック・トゥ・バック転送から社内資材転送を自動的に作成します。

Planning

プランニングからの社内資材転送を自動的に作成、再スケジュールおよび取り消します。

供給オーダーwebサービス

供給リクエストwebサービスを介した社内資材転送を手動で作成、更新および取り消します。

テンプレートのアップロード

供給リクエスト・ファイル・ベースのデータ・インポート・スプレッドシート・テンプレートを使用して、社内資材転送を手動で作成、更新および取り消します。

購買依頼明細

セルフサービス調達の購買依頼明細から社内資材転送を手動で作成します。

「供給リクエスト」の作成ページ

「品目数量の管理」ページからアクセスできる「供給リクエスト」の作成ページで社内資材転送を手動で作成します。 これにより、非定型の社内資材転送を在庫から直接入力できます。

ノート:

購買依頼明細から組織内在庫搬送先転送を作成できません。

社内資材転送推奨の生成(サプライ・チェーン・オーケストレーション)

プロセスは、転送ソースの作成から始まります。 Min-Maxプランニング、バック・トゥ・バック、スプレッドシートのアップロード、供給オーダーwebサービス、プランニング、セルフサービス調達購買依頼明細、「品目数量の管理」ページからの「供給リクエスト」の作成ページなど、複数の自動および手動転送ソースがサポートされています。

ソーシング・ツールを使用すると、セルフサービス調達で社内資材転送購買依頼明細を手動で作成し、「品目数量の管理」ページから供給リクエストを作成できます。 これらのソース・ツールでは、デフォルトのソース組織が提供され、ソース組織ランキングおよび有効約束数量にアクセスできます。 Oracle Supply Chain Orchestrationは、Oracle Global Order PromisingおよびOracle Inventory Managementと連携し、事前設定されたルールに基づいてソース組織のランキングを識別します。

エンリッチメント・ルール(サプライ・チェーン・オーケストレーション)

供給作成プロセス中、サプライ・チェーン・オーケストレーションは、転送オーダーまたは購買オーダーを使用して社内資材転送を実行する必要があるかどうかを決定する供給実行文書作成ルールを評価します。

転送オーダーの管理および履行(在庫管理)

転送オーダーは、様々な転送ソースから自動的に作成されます。 転送オーダーは、単一の文書で需要と供給を表します。 Oracle Inventory Managementでは、組織間転送と組織内転送の両方がサポートされています。

ピッキング、梱包、出荷、受領、棚入(出荷、受領、在庫管理)

転送オーダー文書に対して、ピック、出荷、受入、棚入および返品などのプロセスを実行できます。 倉庫マネージャは、転送オーダーに関連付けられた出荷と受入を完全に表示できます。 転送オーダーの属性(ソース組織、リクエスト搬送日、リクエスト数量など)を更新できます。

購買依頼ソース転送オーダーの受入にセルフサービス受入を使用することもできます。

財務オーケストレーション(サプライ・チェーン財務オーケストレーション)

Oracle Supply Chain Financial Orchestration(SFO)を使用すると、サプライ・チェーン・コントローラは、異なる価格設定および会計要件が関係するビジネス・ユニット間の財務フローをモデル化できます。 サプライ・チェーン財務オーケストレーション・フレームワークは、内部組織間で商品を転送するための転送オーダーを作成するための転送価格の見積を提供します。 振替価格が計算されると、サプライ・チェーン財務オーケストレーションによって税金アプリケーションがコールされ、振替価格に適用可能な税金が決定されます。

社内資材転送購買依頼明細の場合、セルフサービス調達では、転送オーダーの作成時にサプライ・チェーン財務オーケストレーションが直接コールされ、承認および予算管理目的で使用する見積価格が取得されます。

原価会計(原価管理)

Oracle Cost Managementには、社内転送の原価計算と会計を自動的にトリガーするインフラストラクチャが整備されています。 転送オーダー出荷や転送オーダー受入などの社内資材転送トランザクションは、原価管理にインタフェースされます。 取引イベントは、サプライ・チェーン財務オーケストレーションから原価管理にインタフェースされます。 原価管理では、内部販売トランザクションの利益総額を個別に分析することもできます。

ノート:

製品が出荷されて搬送されると、原価管理はその時点で振替価格を取得し、原価計算、予算管理および予算引当会計の目的で使用します。

ノート:

Oracle Order Managementを使用して社内資材転送を履行することもできます。 オーダー管理では、履行システム全体で転送オーダーのオーケストレーションが可能です。 注文管理者は、転送オーダーおよび販売オーダーの履行を一元的に監視し、これらの注文の出荷に優先順位を付けることができます。