機械翻訳について

契約製造ビジネス・フローの概要

各エンティティのモデル化とこれらのエンティティがこのソリューションでどのように連携するかを確認した後、契約製造のビジネス・フロー全体を把握できます。 次の図は、顧客オーダーを履行する一般的な契約製造ビジネス・フローを示しています。 このビジネス・フローに関与するパーティは、顧客、相手先商標製造業者(OEM)および契約製造業者です。

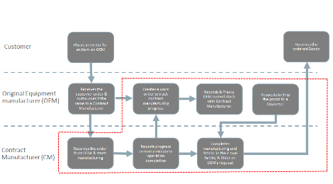
次の図は、顧客オーダーを履行する契約製造ビジネス・フローを示しています。 詳細は、トピックで説明します。

顧客オーダーを履行する契約製造ビジネス・フロー。

ビジネス・フロー・シーケンスの説明:

  1. 顧客がOEMの品目をオーダーします。

  2. OEMは顧客オーダーを受け取り、オーダー品目が契約製造可能品目であることを識別します。

  3. OEMは、購買オーダーを契約製造業者に送信し、その品目の製造プロセスを契約製造業者にも委託します。

  4. また、OEMは企業内で作業指示を作成し、契約製造施設の製造プロセスを追跡します。

  5. 契約製造業者は、製造プロセスのマイルストン工程完了ごとに生産進捗をOEMに報告します。 契約製造業者は、OEMによって供給されるコンポーネント消費もレポートします。

  6. OEMは、契約製造業者から生産レポートを受け取り、OEM企業内で内部的に作成された作業オーダーを更新します。 OEMは、OEM提供のコンポーネント消費も記録します。

  7. 契約製造業者の施設で製造が完了すると、契約製造業者は完成品を施設に保管し、生産完了レポートをOEMに送信します。 契約製造業者の施設の完成品在庫はOEMが所有しています。 OEMは、OEMが企業内で作成した契約製造組織の在庫レベルを確認することで、契約製造業者の施設に残っているコンポーネントおよび完成品在庫を追跡できます。

  8. 契約製造業者は、OEMのリクエストに応じて完成品を顧客に出荷します。 完成品が出荷されてから顧客によって受け入れられると、OEMは、OEMが企業内で作成した契約製造組織の在庫を更新します。