機械翻訳について

サプライヤ経過勘定の計上方法

ここでは、サプライヤ・アクティビティがChannel Revenue Managementでどのように計上されているかを理解します。

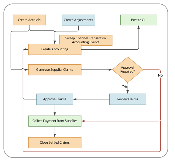
この図は、チャネル会計プロセス・フローを示しています。

期限内サプライヤ割引の計上

  1. サプライヤ・リベート: 受入トランザクションがChannel Revenue Managementにロードされ、サプライヤ請求書が受領されると、「チャネル・バッチの経過勘定の作成」プロセスを使用して適格なプログラム割引を取得できます。

    サプライヤ出荷およびデビット: オーダーがオーダー取得アプリケーションで作成されると、適格なプログラム割引が計算され、オーダー明細のチャネル・インセンティブとして適用されます。 オーダーの請求後は、チャネル経過勘定としてChannel Revenue Managementに取り込むことができます。

  2. サプライ・チェーン・アプリケーション管理者は、これらの経過勘定をオンデマンドで作成することも、定期的にバッチ・プロセスとしてスケジュールすることもできます。

  3. 欠落した経過勘定または訂正が必要な経過勘定は、手動調整として追加できます。

  4. チャネル経過勘定がプログラム・ルールに基づいて取得された後は、総勘定元帳への転記に適格です。

  5. 一般会計マネージャは、取得済経過勘定を必要に応じて総勘定元帳に転記するか、定期的にバッチ・プロセスとしてスケジュールできます。 一般会計への統合では、会計を導出するための補助元帳会計アーキテクチャがサポートされます。

サプライヤ経過勘定のリリーフ

  1. 「サプライヤ要求の生成」プロセスを使用して、経過勘定に対する要求を作成できます。

  2. 要求が作成(または承認)され、決済が保留されると、総勘定元帳に転記してその経過勘定をリリーフできます。

  3. 一般会計マネージャは、見越の軽減をオンデマンドで一般会計に転記するか、定期的にバッチ・プロセスとしてスケジュールできます。 一般会計への統合では、会計を導出するための補助元帳会計アーキテクチャがサポートされます。

  4. 「チャネル・トランザクション会計イベントのスイープ」プロセスを使用して、未処理のチャネル仕訳をクローズ済会計期間からオープン期間または先日付入力可能期間にスイープします。 「会計の作成」プロセスを実行して、これらをGLに転記します。

  5. 支払後に、「決済済要求のクローズ」プロセスを使用して決済済要求をクローズします。