機械翻訳について

プロジェクト固有の供給のプランニング方法

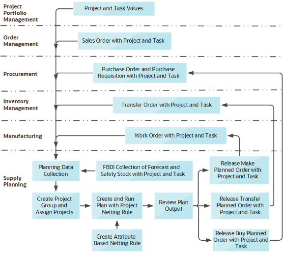
プロジェクト固有の供給プランニングの高レベルなプロセス・フローについて説明します。 これらのプロセスについては、この章の様々なトピックでより詳しく説明します。

  1. プロジェクト固有の供給プランニングは、次のエンティティを収集することから開始します。

    • Project Portfolio Managementからのプロジェクト属性値とタスク属性値およびこれらの関係

    • Oracle Inventory Management、Oracle Order Management、Oracle PurchasingおよびOracle Manufacturingのプロジェクトおよびタスク値を持つ供給および需要

    • プロジェクトおよびタスクに固有の予測および安全在庫

    • プロジェクト参照がある組織属性

    • プロジェクト固有の供給プランニングに必要な、「ハード・ペギング・レベル」や「共通供給の使用の許可」などの品目属性

  2. 次に、プロジェクト・グループを作成して、グループにプロジェクトを割り当てます。 プロジェクト・グループを作成すると、プランニング・プロセスによって、複数のプロジェクトとそのタスク全体でプロジェクト・グループ内の供給をネッティングできるようになります。

  3. 次のステップは、属性ベースのネッティング・ルールの作成です。 プランニング・プロセスでは、ネッティング・ルールを使用して、プロジェクト・グループ、プロジェクトおよびタスクの各レベルで供給をネッティングおよび共有します。

  4. プランを作成し、ネッティング・ルールをプランに関連付けます。 次に、「供給プランニング」または「需要および供給プランニング」作業領域からプランを実行します。

  5. プロジェクト固有の供給および需要のプラン出力をレビューし、プロジェクト属性とタスク属性を含む計画オーダーを製造、購買または在庫にリリースします。

次に、プロジェクト固有の供給プランニングの高レベルなプロセス・フローを説明する図を示します。

プロジェクト固有の供給プランのプロセス・フローの概要