機械翻訳について

予算および予測のセキュリティ権限

予算および予測のセキュリティは、プロジェクト・ロール、セキュリティ・ロール(ジョブ・ロールと職務ロール)と権限、およびワークフロー設定の組合せによって決まります。

次の各項では、予算の作成、発行および承認プロセスの様々なステップを実行するために必要な権限について説明します。 また、ワークフローを使用してステータス変更を管理した場合の影響についても説明します。

ノート:

予測の権限とワークフローの設定は、予算策定の権限を反映しています。

予算バージョンの作成および発行

次の表では、予算バージョンの作成および発行に必要なアクセスについて説明します。

ステップ

処理

権限

1

プロジェクトの予算バージョンへのアクセス

プロジェクト予算の管理

2

予算バージョンの作成

プロジェクト予算の作成

ノート:

Excelで予算バージョンを編集するために必要な権限は、「プロジェクト予算Excel統合の管理」です。

3

作業中バージョンの発行

プロジェクト予算作業中バージョンの管理

4

ベースラインを直接作成

ベースライン・バージョン・データの作成

ノート:

プロジェクト・マネージャは、最初に承認のためにバージョンを送信するのではなく、ベースラインを直接作成することを選択できます。

プロジェクト・アプリケーション管理者は、他のOracleクラウド・サービスとの統合をサポートするように財務プラン承認ルールを構成できます。 たとえば、ワークフロー・ルールを追加して、合計予算額がエンタープライズPlanning and Budgeting Cloud Serviceからインポートされた戦略予算額を超えないことを検証できます。 合計金額が現行ベースライン・ステータスのエンタープライズPlanning and Budgeting Cloud Service (EPBCS)予算バージョンの金額を超えた場合、予算バージョンは自動的に拒否されます。

次の図は、ベースラインを作成するために予算バージョンを作成および発行するステップを示しています。
ベースライン・バージョンを作成するための予算バージョンを作成するステップを示す図。

予算バージョンの基本編成の作成

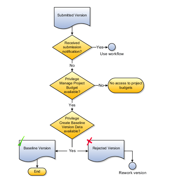
次の表では、予算バージョンのベースラインの作成または予算バージョンの否認に必要なアクセスについて説明します。

ステップ

処理

権限

1

ワークフローを使用している場合は、予算発行の通知を受け取ります

NA(ユーザーによる承認者EメールIDの手動入力)

2

プロジェクトの予算バージョンへのアクセス

プロジェクト予算の管理

3

ベースラインまたは否認予算の作成

ベースライン・バージョン・データの作成

次の図は、予算バージョンのベースラインを作成するステップを示しています。
プロジェクト予算バージョンを作成するステップを示す図。

否認済予算バージョンの再処理

次の表では、拒否されたバージョンを再加工(作業中ステータスに戻す)したり、不要になった場合は削除するために必要なアクセスについて説明します。

ステップ

処理

権限

1

プロジェクトの予算バージョンへのアクセス

プロジェクト予算の管理

2

作業バージョンの再加工

プロジェクト予算作業中バージョンの管理

3

作業中バージョンの削除

プロジェクト予算作業中バージョンの管理

次の図に、否認済予算バージョンを再処理するステップを示します。
却下されたプロジェクト予算バージョンを再処理するステップを示す図。