機械翻訳について

給与支払の突合

PayrollはCash Managementと統合されているため、銀行文書と支払トランザクションの調整が容易になります。 銀行文書および突合せファイルを受け取った後に、支払を突き合せます。

この表は、給与マネージャや資金管理マネージャなど、各アプリケーションに対する適切なセキュリティ権限を持つ職務ロールを使用した、「サードパーティ支払ロールアップの実行」からの積上支払を含む、支払の原価計算および調整を行う一連のステップを示しています。

順序

タスク

事業所

コメント

1

「小切手支払の生成」など、従業員および第三者受取人の支払を生成するためのタスクを送信します。

給与でのフロー・タスクの発行

消し込むことができる支払情報には、小切手/小切手用に生成された支払、電子送金および外部支払が含まれます。

2

新しい支払に対して「支払の原価計算の計算」タスクを発行します。

給与でのフロー・タスクの発行

  • 給与負債勘定を借方に記入し、資金決済勘定を貸方に記入する原価結果を作成します。

  • 未消込、突合済、無効、取消済、外部支払など、発行日の範囲内にある原価未計算支払を原価計算します。

3

「Cash Managementへの支払情報の転送」タスクを送信します。

給与でのフロー・タスクの発行

通常は、支払ファイルを銀行に送信した後にプロセスを発行します。

4

銀行文書をロードします。

資金管理

調整する給与期間の支払を含む銀行文書をロードします。

5

支払を自動または手動で消し込みます。

資金管理

このトピックの「不一致の管理」を参照してください。

6

調整ステータスのモニター

資金管理

このトピックの「ステータスのモニタリング」を参照してください。

7

照合済支払に対して「支払の原価計算の計算」タスクを発行します。

給与でのフロー・タスクの発行

支払決済後に、資金決済勘定を借方記入し、現預金勘定を貸方記入するプロセスを発行します。

企業は通常、会計期間の終了時にプロセスを送信します。

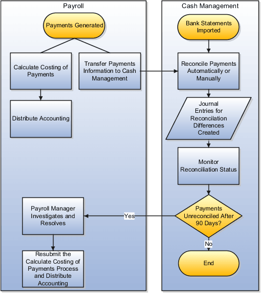
この図は、PayrollとCash Managementの間のタスクの区分を示しています。

支払を消し込むためにGlobal Payroll and Cash Managementで実行されるタスク

不一致の管理

突合せプロセスでは、銀行文書でレポートされた金額とCash Managementに転送された支払情報の差異が取得されます。 差異がある場合は、次の表に示すように、実行できるアクションが金額によって決まります。

相違

処理

差異は、差異に対して許可される許容範囲内に収まります

支払は「突合せ済」とマークされ、差異は一般会計の突合せ差異勘定に配賦されます。 差異の仕訳は、給与ではなくCash ManagementからGeneral Ledgerに転送されます。

差異が許可された許容範囲外です

給与マネージャと現金マネージャは、差異を解決する必要があります。

ステータスのモニタリング

照合プロセスをモニターする場合、ステータスを確認して、銀行が支払を決済したか拒否したかを判断します。 この表は、ステータスをモニターするためのページを示しています。

ページ

ステータスをモニターする処理

個人プロセス結果ページまたは「個人結果」ページ

給与債務、資金決済および現預金勘定から配分された支払金額を表示します。

個人プロセス結果ページまたは「個人結果」ページ

資金決済勘定ステータスを表示します:

  • 決済は、突合されていない支払、または現金やEFTなどの突合せが不要な支払に適用されます

  • 「未決済」は、突合せまたは突合せプロセスに失敗した支払を待機している支払に適用されます

資金管理の概要および「銀行文書の管理」ページ

銀行文書明細のステータスを表示します。