機械翻訳について

クラシック・ユーザー・エクスペリエンスとRedwoodユーザー・エクスペリエンスの両方について、Oracle Salesでディープ・リンクを作成するにはどうすればよいですか。

Oracle Salesでは、使用可能なユーザー・インタフェースのいずれかを使用して、営業担当に対して機能するディープ・リンクを作成できます。 Redwoodユーザー・エクスペリエンスの営業担当の場合、リンクによってRedwood UXページに商談が開きます。 クラシック・バージョンのSalesで同じリンクをクリックした営業担当は、クラシックUXページで商談を開きます。

リンク・パターンは次のとおりです:

https://{{pod_name}}/fscmUl/redwood/application-components/application/container
            /deeplink?&id={{object_id}}&puid={{object_public_unique_identifier}}&resource={{object_rest_resource}}

次に、パターンで行う必要がある置換を示します。

パターン置換 説明
{{pod_name}} Podインスタンス名
{{object_id}} オープンしているオブジェクト・レコードの主キー
{{object_public_unique_identifier}} 開くオブジェクト・レコードのPUID (パブリック一意識別子)
{{object_rest_resource}} オブジェクトのRESTリソース

アクティビティにリンクするには、TASKまたはAPPOINTMENTのいずれかの値でrecordTypeパラメータを追加します。

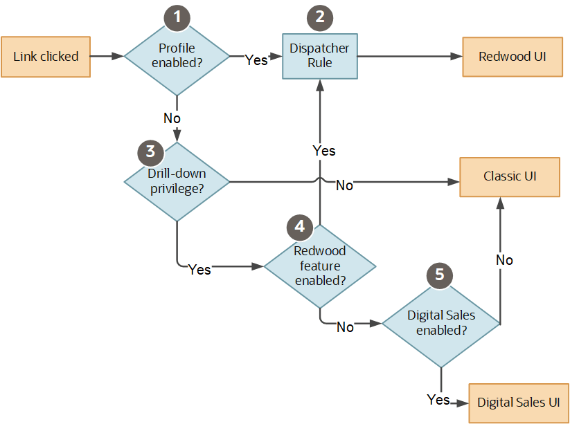
アプリケーションでは、複数のファクタを使用して、ユーザーに対して開くインタフェースを決定します。 アプリケーションは次をチェックします。

  • Redwoodユーザー・エクスペリエンスの「通知から営業へのナビゲーション」(ORA_ZCA_CX_REDWOOD_NAVIGATION)プロファイル・オプションの値。 新規顧客の場合、このプロファイル・オプションは自動的に「Yes」に設定されます。

  • ユーザーに権限ZBS_NOTIFICATION_DRILLDOWN_VBCS_PRIVがある場合。
  • Redwood UXの営業およびデジタル営業次世代UI機能が「設定および保守」で有効になっている場合。
  • リンクを別のページにリダイレクトするためのディスパッチャ・ルールが存在する場合。

    ディープ・リンク・ロジックは、アプリケーション・コンポーザのディスパッチャ・ツールと統合されます。 このツールを使用して、リンクをリダイレクトし、Redwoodユーザー・エクスペリエンスで他のUIページを開くことができます。 たとえば、ユーザーがアカウント名のリンクをクリックしたときに、「詳細」ページではなく「編集」ページを開くことができます。

    詳細は、「ナビゲーション・リンクを変更して、Redwoodユーザー・エクスペリエンスでOracle Salesで別のページを開くにはどうすればよいですか。」のトピックを参照してください。

アプリケーションでは、次のロジックを使用して、ユーザーに対して開くUIを決定します。

1 プロファイル・オプションORA_ZCA_CX_REDWOOD_NAVIGATIONが「はい」に設定されている場合、リンクによってRedwoodページが開きます。
2 有効なディスパッチャ・ルールが適用される場合。 ディスパッチャ・ルールはオプションであり、Redwoodユーザー・エクスペリエンスでのみ使用できます。
3

ユーザーに権限ZBS_NOTIFICATION_DRILLDOWN_VBCS_PRIVがある場合、アプリケーションはRedwood UX機能のSalesが有効になっているかどうかを確認します。

権限がない場合は、クラシックUXページが開きます。

4

Redwood UX機能の「営業」が有効になっている場合は、Redwood UXページが開きます。

ディスパッチャ・ルールでは、アプリケーションが開くページを指定できます。

5

Redwood UX機能の営業が有効になっていない場合、デジタル営業次世代UI機能が有効になっているかどうかがチェックされます。

デジタル営業次世代UI機能が有効になっている場合は、デジタル営業UXページが開きます。 (このUXは非推奨です。)

この機能が有効になっていない場合、アプリケーションはクラシックUXページを開きます。

テキストで説明されているアプリケーション・ロジックを示す図。

詳細は、Oracle Cloud Customer Connectで動的リンクのビデオを見るしてください。