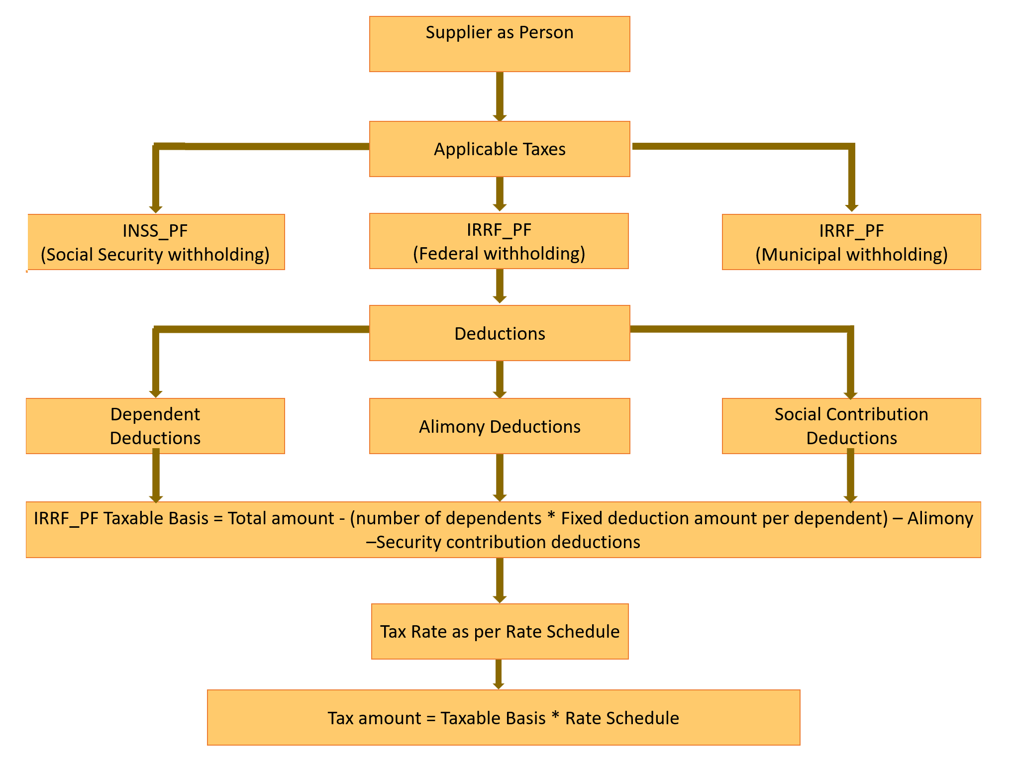
控除項目
ブラジルでは、サービスを提供する個人として、サプライヤの源泉徴収税の計算中に扶養控除が適用されます。
控除によって、源泉徴収税の計算プロセス中に課税標準額が減額されます。
IRRF_PF課税標準に適用される控除には、次のものがあります:
- 扶養家族の控除:
扶養家族の数に税務当局によって指定された固定額を掛けます。 たとえば、サプライヤに3つの扶養家族がある場合、3 * 150.69 BRL = BRL 452.07はIRRF_PF源泉徴収課税標準から控除されます。
- 離婚手当の控除:
前月に支払われた金額は、IRRF_PF源泉徴収課税標準から控除されます。
- 社会保障拠出金の控除:
前月に支払われた金額は、IRRF_PF源泉徴収課税標準から控除されます。
この図は、プロセス・フローを示しています:
扶養家族の控除の構成
扶養家族ごとの控除額を税レベルで構成することにより、扶養家族の控除を構成します。
次のステップに従います。
- 税金マネージャとしてサインインします。
- 「ナビゲータ」と「設定および保守」をクリックします。
- 「税金の管理」を検索します。
- IRRF_PFTaxを検索します。
- 「税控除」タブをクリックし、行を追加します。
- 次の値を入力します。
| 属性 | 値 | コメント |
|---|---|---|
| 扶養家族当たりの固定控除 | 150.69 | ブラジルでは、扶養家族あたりの控除額は法律で定められており、年ごとに異なります。 この設定は税金レベルで構成されます。 |
| 有効開始日 | 01/01/17 | 控除が有効になる日付。 |
税金レベルで扶養家族当たりの控除額を構成した後、サプライヤが個人として持つ扶養家族の数を「第三者税金プロファイル」ページで指定します。
扶養家族数の構成
次のステップに従います。
- 税金マネージャとしてサインインします。
- 「ナビゲータ」、「設定および保守」をクリックします。
- 「パーティ税金プロファイルの管理」を検索します。
- 「第三者税金プロファイル」で既存のパーティを検索するか、新しいパーティを作成します。
- 「源泉徴収税控除」タブをクリックし、行を追加します。
- 次の値を入力します。
属性 値 コメント 税制コード <User-defined withholding tax regime> - 税金 IRRF_PF - 控除タイプ 扶養家族数 - 扶養家族数 3 サプライヤから提供された扶養家族の数。 開始日 04/01/17 控除が有効になる日付。
例
個人としてのサプライヤは、その月に提供されたサービスのサービスおよび請求書を会社に提供します。 このサプライヤには3つの扶養家族があります。 担当者がこの請求書を入力し、請求書を検証および承認してから、Payablesで支払を行います。 買掛/未払金請求書トランザクション明細は次のとおりです。
| 請求書日付 | 請求書番号 | 製品タイプ | 金額 |
|---|---|---|---|
| 05/01/17 | 700 | サービス | 2600.00 |
| - | - | 合計 | 2600.00 BRL |
税金決定プロセス
ブラジルでは、IRRF_PF税は支払時に次のように計算されます:
IRRF_PF課税標準=合計金額 - 社会保障拠出金控除
次に、IRRF_PF税金計算を示します:
| 合計請求書金額 | 2600 BRL |
| 扶養家族数 | 3 |
| 扶養家族当たりの固定控除額 | 150.69 BRL |
| IRRF_PF課税標準 | 2600- (3*150.69) = 2147.93 BRL |
| 料金表に基づくIRRF_PF税額 | 48.65 BRL |
| 金額:自 | 金額: | レート・パーセント |
|---|---|---|
| 0 | 1499.15 | 0 |
| 1499.15 | 2246.75 | 7.5 |
| 2246.75 | 2995.70 | 15 |
| 2995.70 | 3743.19 | 22.5 |
| 3743.19 | - | 27.5 |
源泉徴収税明細
税金決定プロセスが正常に完了すると、この税金明細が作成されます。
| 税金明細 | 税制 | 税金名 | 税金ステータス | 税管轄区域 | 有効税率 | 税額 |
|---|---|---|---|---|---|---|
| 1 | <User-defined withholding tax regime> | IRRF_PF | 標準 | ブラジル | 2.265% | -48.65 BRL |
離婚手当控除の構成
第三者税金プロファイルの控除金額を構成して、前月のサプライヤが支払う扶養家族の控除を設定します。
次のステップに従います。
- 税金マネージャとしてサインインします。
- 「ナビゲータ」、「設定および保守」をクリックします。
- 「パーティ税金プロファイルの管理」を検索します。
- 「第三者税金プロファイル」で既存のパーティを検索するか、新しいパーティを作成します。
- 「源泉徴収税控除」タブをクリックし、行を追加します。
- 次の値を入力します。
| 属性 | 値 | コメント |
|---|---|---|
| 税制コード | <User-defined withholding tax regime> | - |
| 税金 | IRRF_PF | - |
| 控除タイプ | 離婚手当金額 | - |
| 控除額 | 500 | サプライヤから提供された離婚手当金額。 |
| 開始日 | 04/01/17 | 控除が有効になる日付。 |
例
個人としてのサプライヤは、その月に提供されたサービスのサービスおよび請求書を会社に提供します。 このサプライヤは、前月の会社に支払われた離婚手当金額を指定しました。 担当者は、この金額をパーティ税金プロファイルに記録します。 担当者は、この仕入先請求書を入力し、請求書を検証および承認してから、Payablesで支払を行います。
買掛/未払金請求書取引明細
| 請求書日付 | 請求書番号 | 製品タイプ | 金額 |
|---|---|---|---|
| 05/07/17 | 800 | サービス | 3000 |
| - | - | 合計 | 3000.00 BRL |
税金決定プロセス
ブラジルでは、IRRF_PF税金は、IRRF_PF税金計算に従って支払時に計算されます:
| 合計請求書金額 | 3000 BRL |
| サプライヤから提供された離婚手当支払済金額 | 500 |
| IRRF_PF課税標準 | 3000- 500 = 2500 BRL |
| 料金表に基づくIRRF_PF税額 | 94.05 BRL |
IRRF_PF_Tax_- レート・スケジュール表
| 金額:自 | 金額: | レート・パーセント |
|---|---|---|
| 0 | 1499.15 | 0 |
| 1499.15 | 2246.75 | 7.5 |
| 2246.75 | 2995.70 | 15 |
| 2995.70 | 3743.19 | 22.5 |
| 3743.19 | - | 27.5 |
源泉徴収税明細
税金決定プロセスが正常に完了すると、源泉徴収税明細が作成されます:
| 税金明細 | 税制 | 税金名 | 税金ステータス | 税管轄区域 | 有効なTaxRate | 税額 |
|---|---|---|---|---|---|---|
| 1 | <User-defined withholding tax regime> | IRRF_PF | 標準 | ブラジル | 3.762% | -94.05 BRL |
社会保障拠出金控除の構成
第三者税金プロファイルの控除金額を構成して、前月に支払われた社会保障拠出金の控除を設定します。
次のステップに従います。
- 税金マネージャとしてサインインします。
- 「ナビゲータ」、「設定および保守」をクリックします。
- 「パーティ税金プロファイルの管理」を検索します。
- 「第三者税金プロファイル」で既存のパーティを検索するか、新しいパーティを作成します。
- 「源泉徴収税控除」タブをクリックし、行を追加します。
- 次の値を入力します。
| 属性 | 値 | コメント |
|---|---|---|
| 税制コード | <User-defined Withholding Tax Regime> | - |
| 税金 | IRRF_PF | - |
| 控除タイプ | 社会保障拠出金 | - |
| 控除額 | 300 | サプライヤによって提供される社会貢献金額。 |
| 開始日 | 04/01/17 | 控除が有効になる日付。 |
例
個人としてのサプライヤは、その月に提供されたサービスのサービスおよび請求書を会社に提供します。 このサプライヤは、会社に支払われた前月の社会保障拠出金金額を指定しました。 担当者は、この金額をサード・パーティ税金プロファイルに記録しました。 担当者は、この仕入先請求書を入力し、請求書を検証および承認してから、Payablesで支払を行います。
買掛/未払金請求書取引明細
| 請求書日付 | 請求書番号 | 製品タイプ | 金額 |
|---|---|---|---|
| 05/20/17 | 900 | サービス | 2500 |
| 合計 | 2500.00 BRL | ||
税金決定プロセス
ブラジルでは、IRRF_PF税は、次の式に従って支払時に計算されます:
IRRF_PF課税標準=合計金額 - 社会保障拠出金控除
| 合計請求書金額 | 2500 BRL |
| 社会保障拠出金控除 | 300 |
| IRRF_PF課税標準 | 2500- 300 = 2200 BRL |
| 料金表に基づくIRRF_PF税額 | 52.56 BRL |
| 金額:自 | 金額: | レート・パーセント |
|---|---|---|
| 0 | 1499.15 | 0 |
| 1499.15 | 2246.75 | 7.5 |
| 2246.75 | 2995.70 | 15 |
| 2995.70 | 3743.19 | 22.5 |
| 3743.19 | - | 27.5 |
源泉徴収税明細
税金決定プロセスが正常に完了すると、この税金明細が作成されます:
| 税金明細 | 税制 | 税金名 | 税金ステータス | 税管轄区域 | 有効税率 | 税額 |
|---|---|---|---|---|---|---|
| 1 | <User-defined withholding tax regime> | IRRF_PF | 標準 | ブラジル | 2.389% | -52.56 BRL |