固定資産振替会計文書の管理
固定資産振替の会計文書フローを使用して、会計資産振替会計文書を管理できます。
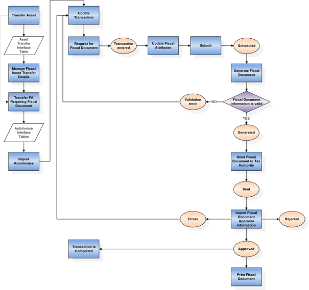
この図は、固定資産振替の会計文書フローを示しています:

固定資産振替会計文書を管理するには、次のステップに従います:
-
資産振替トランザクションを売掛管理に移動します。
-
売掛/未収金トランザクションを更新し、会計文書を生成します。