インポート済売掛/未収金請求書の会計文書の管理の概要
Oracle Fusion Cloud ERPでは、会計属性をインポートして、インポートされた売掛/未収金トランザクションに基づいて会計文書を生成できるようになりました。
トランザクション・データをインポートして、AutoInvoiceを使用して売掛管理でトランザクションを作成できます。
-
Oracle Cloudプロジェクト
-
Oracle Cloud分散オーダー・オーケストレーション
-
Oracle以外の財務システム
売掛/未収金請求書サービスを使用して、Oracle CPQ CloudからAutoInvoiceにオーダー明細を作成および転送することもできます。
次のステップを使用して、AutoInvoiceを使用して売掛管理でトランザクションを作成します:
-
会計属性をインタフェース表にインポートします。
-
会計属性を使用してAutoInvoiceをインポートします。
-
会計属性訂正にスプレッドシートを使用します。
- Oracle ERP統合を使用して会計属性をインポートします。
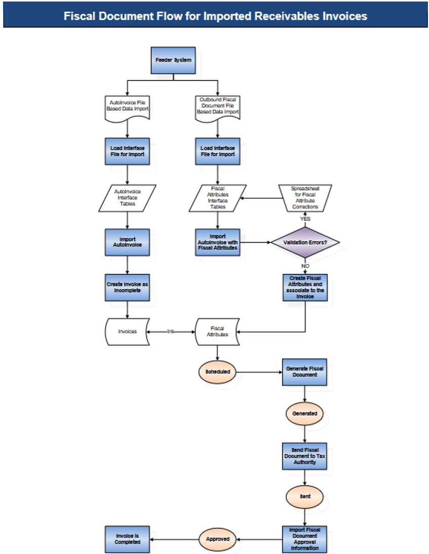
インポート済売掛/未収金請求書の会計文書フロー
この図は、フィーダ・システムからインポートされた売掛/未収金トランザクションの一般的な会計文書フローを示しています:

インポートされた売掛/未収金請求書の会計文書フローの説明を次に示します:
- AutoInvoiceを使用して、OracleまたはOracle以外のフィーダ・システムからトランザクション・データをインポートし、売掛/未収金請求書を作成します。
請求書は未完了として作成され、会計文書承認プロセスの後にのみ完了します。 AutoInvoiceは、「ローカリゼーション・システム・オプションの管理」構成でビジネス・ユニットに対して会計文書機能が有効になっているかどうかをチェックします。 会計文書ステータスは「トランザクション入力済」です。
- AutoInvoiceプロセスと同様に、ファイルベース・データ・インポート・スプレッドシートおよびインポート用のインタフェース・ファイルのロード・プロセスを使用して、会計属性をそれぞれのインタフェース表にインポートします。
- 会計属性を含むAutoInvoiceのインポート・プロセスを実行して、インポートされたデータを検証します。 会計属性訂正のスプレッドシートを使用して、インタフェース内の無効なレコードを修正できます。
- 有効なレコードは会計属性としてインポートされ、対応する請求書に関連付けられます。 会計文書ステータスが「スケジュール済」に変わります。
- 会計文書の生成プロセスを実行して会計文書情報を検証し、会計文書キーおよび会計文書番号を生成します。 会計文書ステータスが「生成済」に変わります。
- 税務当局による承認リクエストを発行するサード・パーティによって、会計文書を抽出して消費できるようになりました。 会計文書を税務当局に送信プロセスでは、会計文書情報を含む抽出ファイルが作成され、会計文書ステータスが「送信済」に変更されます。
- パートナは、抽出ファイルに基づいて会計文書XMLファイルを生成し、この情報を税務当局に送信します。
- 税務当局は、会計文書の検証エラーを承認、否認または提起できます。 パートナは、会計文書承認情報のインポート・プロセスを介して税務当局レスポンスを通知します。
- 会計文書が承認されると、ステータスが「承認済」に変わり、売掛/未収金請求書が自動的に完了します。