サプライヤ返品の会計文書の管理の概要
Oracle Fusion Cloud ERPでサプライヤ出荷への返品の会計文書を生成できるようになりました。
品目をサプライヤに返品するには、返品品目をサプライヤに輸送するための返品会計文書を生成する必要があります。 返品は、顧客が受領した出荷からアイテムを拒否した場合や、内部で欠陥が見つかった場合に必要です。
返品プロセスは、Oracle Cloud Receivingで開始され、Oracle Cloud Shippingまで続行されます。 受入の返品先サプライヤ・トランザクションと返品会計文書の両方で、会計文書の取得中に購買会計文書に対して計算された税金を按分して、戻し処理された税金が計算されます。
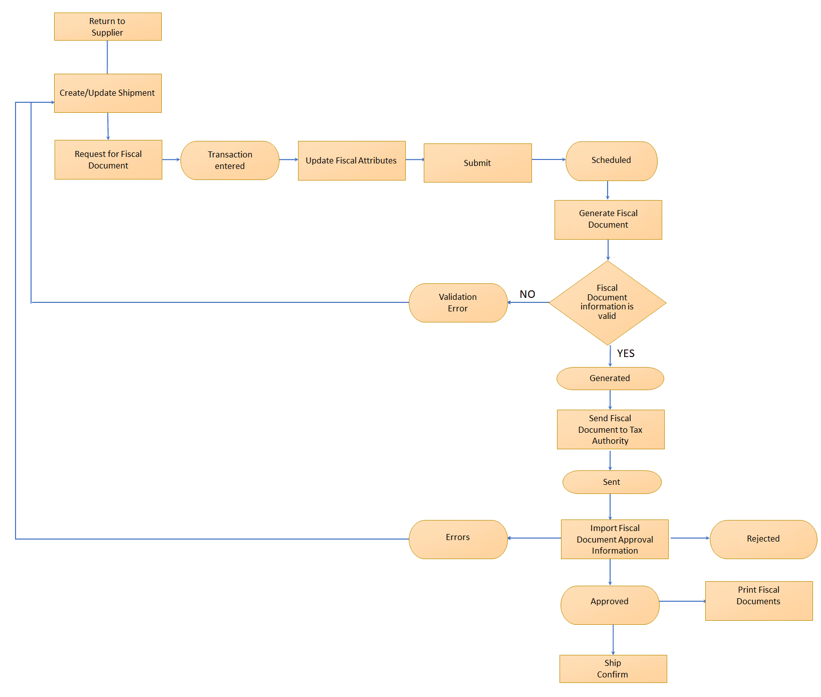
このイメージは、サプライヤへの返品のワークフローを示しています:

購買会計文書は、両方のトランザクションへの参照として自動的に渡されます。 按分割当は、サプライヤ返品トランザクションに示された返品数量に基づきます。 また、返品会計文書は、会計文書抽出の購買会計文書への参照とともに生成されます。
出荷元在庫組織に関連付けられた法的レポート・ユニットは、返品会計文書の生成中に事前定義できます。 「関連付けられたビジネス・エンティティの管理」タスクを使用して、その法的レポート・ユニットを構成できます。