機械翻訳について

ネッティング決済

次のような様々なネッティング決済処理を実行できます:

  • 決済の削除

  • ネッティングを作成するための決済の発行

  • すでに完了している決済の戻し処理

  • スプレッドシートでの決済のダウンロードによるレビューと変更

  • 「選択済」または「選択済、トランザクションなし」ステータスの精算を一括処理用のスプレッドシートにダウンロードしています

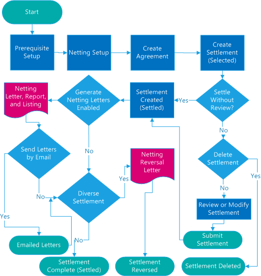
ネッティング決済プロセス

ネッティング決済プロセスの典型的なフローを次に示します:

この図は、相殺決済を設定するための詳細なステップを示しています。

決済の検索

検索機能を使用して、すでに作成されている決済を検索します。 「法的エンティティ」「決済名」「決済番号」「ステータス」または「契約名」のフィルタリング基準を使用します。 結果は、最近更新された決済順に並べられます。

「決済のダウンロード」をクリックして、決済をスプレッドシートにダウンロードします。 ただし、トランザクション・ステータスではなく「選択済」または「選択済」の決済のみをスプレッドシートにダウンロードして処理できます。