Oracle-1-0-B2B-Invoice-In
この項では、Oracle-1-0-B2B-Invoice-Inメッセージ定義のデータ・マッピングおよびサンプル・ペイロードについて概説します。
データ・マッピング
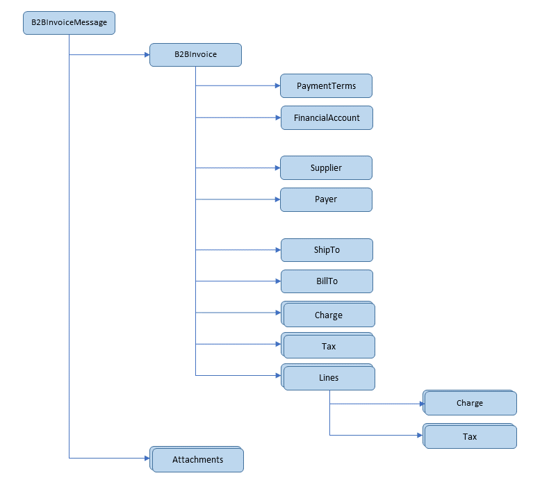
図1
図1 Oracle-1-0-B2B-Invoice-Inメッセージに対して受信されたインバウンド・ペイロードの構造を示します:

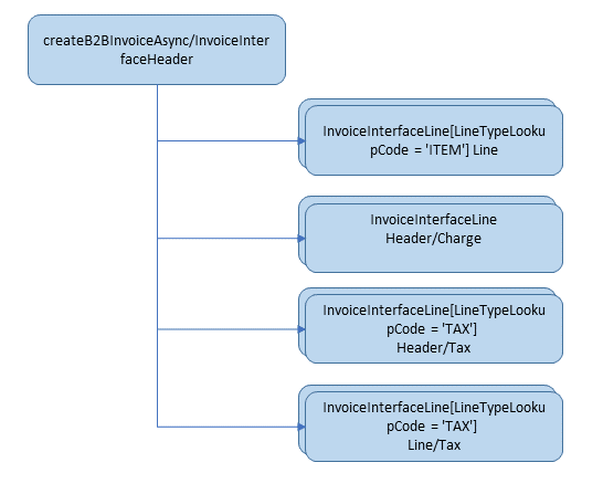
図2
図2に、アプリケーションに渡される変換されたペイロードの構造を示します:

次の表に、インバウンドB2B請求書メッセージのアプリケーションへのマッピングを示します:
| ソース: B2BInvoiceMessage/B2BInvoice | ターゲット: createB2BInvoiceAsync/InvoiceInterfaceHeader |
|---|---|
|
ソース B2B XML INVOICEに設定します。 |
|
| ../ProcessingConfiguration/PartnerKey1 | VendorId |
| ../ProcessingConfiguration/PartnerKey2 | VendorSiteId |
| Supplier/Name | VendorName |
|
TaxTotalAmount または Tax[Amount != '']/Amount |
ControlAmount expressTaxInControlがtrue()で、TaxTotalAmountの値がある場合、その値がマップされます。 sum(Tax[Amount != '']/Amount)がゼロと等しくない場合は、マップされます。 それ以外の場合は、0に設定されます。 |
| 説明 | 説明 |
| DocumentReferenceNumber | ExternalDocumentReference |
| TotalAmount |
InvoiceAmount InvoiceTypeLookupCodeは次のように移入されます: InvoiceTypeLookupCodeがSTANDARDの場合、TotalAmountがマップされます。 InvoiceTypeLookupCodeがCREDITで、TotalAmountが正の場合、負のTotalAmountがマップされます。 それ以外の場合は、TotalAmountがマップされます。 |
| CurrencyCode |
InvoiceCurrencyCode DVM CURRENCY_CODEはこのフィールドに関連付けられています。 |
| InvoiceDate | InvoiceDate |
| InvoiceNumber | InvoiceNumber |
| TypeCode |
InvoiceTypeLookupCode TotalAmountが負の値の場合、またはTypeCodeがCREDIT、CREDITまたは381の場合、これをCREDITに設定します。 TypeCodeがSTANDARDまたは'380'または'388'の場合は、これをSTANDARDに設定します。 TypeCodeが空白でない場合は、DVMを使用してこの値がロードされます。 DVM INVOICE_TYPE_CODEはこのフィールドに関連付けられています。 |
| PaymentMethodCode |
PaymentMethodCode DVM PAYMENT_METHODはこのフィールドに関連付けられています。 |
| OrderNumber |
PONumber OrderNumberは、値を含み、行に順序番号がない場合にマップされます。 |
| PaymentTermsName |
TermsName DVM PAYMENT_TERMSはこのフィールドに関連付けられています。 |
| Supplier/EMailAddress | VendorEmailAddress |
|
B2BProgramName AP_INV_B2B_SOAに設定 |
|
| ライン |
InvoiceInterfaceLine InvoiceInterfaceLine[LineTypeLookupCode = 'ITEM']が各行に作成されます。 |
| LineExtensionAmount |
金額 InvoiceTypeLookupCodeがSTANDARDの場合、LineExtensionAmountがマップされます。 InvoiceTypeLookupCodeがCREDITで、LineExtensionAmountが正の場合、 |
| 説明 | 説明 |
| ItemDescription | ItemDescription |
|
LineGroupNumber 明細のインスタンス。 |
|
|
LineTypeLookupCode 「ITEM」に設定します。 |
|
| OrderNumber |
PONumber OrderNumberがマップされます。 空白の場合、B2BInvoiceMessage/B2BInvoiceヘッダーのOrderNumberがマップされます。 |
| OrderLineNumber | POLineNumber |
| OrderScheduleLineNumber | POShipmentNumber |
| 数量 |
InvoicedQuantity InvoiceTypeLookupCodeがSTANDARDの場合、数量がマップされます。 InvoiceTypeLookupCodeがCREDITで、数量が正の場合、負の数量がマップされます。 数量がマイナスの場合、数量がマップされます。 |
| UnitOfMeasureCode |
UnitOfMeasLookupCode DVM UOM_CODEはこのフィールドに関連付けられています。 |
| UnitPriceAmount | UnitPrice |
| SupplierItemNumber | VendorItemNumber |
| 手数料 | InvoiceInterfaceLine |
| 金額 |
金額 InvoiceTypeLookupCodeがSTANDARDの場合、Amountがマップされます。 InvoiceTypeLookupCodeがCREDITで、Amountが正の場合、マイナスのAmountがマップされます。 金額がマイナスの場合は、マップされます。 |
| 説明 | 説明 |
| TypeCode |
LineTypeLookupCode DVMは値がある場合に適用されますが、TypeCodeが空白の場合、LineTypeLookupCodeはMISCELLANEOUSに設定されます。 DVM CHARGE_REASON_CODEはこのフィールドに関連付けられています。 |
| 税金 |
InvoiceInterfaceLine expressTaxInControlがfalse()の場合にマップされます。 |
| 金額 |
金額 InvoiceTypeLookupCodeがSTANDARDの場合、Amountがマップされます。 InvoiceTypeLookupCodeがCREDITで、Amountが正の場合、マイナスのAmountがマップされます。 金額がマイナスの場合は、マップされます。 |
|
LineTypeLookupCode TAXに設定します。 |
|
| 税金 |
InvoiceInterfaceLine expressTaxInControlがfalse()の場合にマップされます。 |
| 金額 |
金額 InvoiceTypeLookupCodeがSTANDARDの場合、Amountがマップされます。 InvoiceTypeLookupCodeがCREDITで、Amountが正の場合、マイナスのAmountがマップされます。 金額がマイナスの場合は、マップされます。 |
|
LineGroupNumber 行のposition()に設定します。 |
|
|
LineTypeLookupCode TAXに設定します。 |
サンプル・ペイロード
メッセージのサンプル・ペイロードを次に示します:
<n1:B2BInvoiceMessage
xmlns:n1="http://xmlns.oracle.com/apps/scm/cmk/b2b">
<n1:B2BInvoice>
<n1:InvoiceNumber>2810005248</n1:InvoiceNumber>
<n1:InvoiceDate>2020-09-07</n1:InvoiceDate>
<n1:TypeCode>CREDIT</n1:TypeCode> <!-- INVOICE_TYPE_CODE -->
<n1:Description>Header Description</n1:Description>
<n1:PaymentTermsName>30 days</n1:PaymentTermsName> <!--
PAYMENT_TERMS -->
<n1:PaymentMethodCode>PayCode</n1:PaymentMethodCode> <!--
PAYMENT_METHOD -->
<n1:CurrencyCode>EUR</n1:CurrencyCode> <!-- CURRENCY_CODE -->
<n1:TaxTotalAmount>420</n1:TaxTotalAmount>
<n1:TotalAmount>528</n1:TotalAmount>
<n1:DocumentReferenceNumber>999222</n1:DocumentReferenceNumber>
<n1:OrderNumber>1004571</n1:OrderNumber>
<n1:Supplier>
<n1:Name>Supplier Name</n1:Name>
<n1:EMailAddress>supplier@email.com</n1:EMailAddress>
</n1:Supplier>
<n1:Charge>
<n1:TypeCode>FREIGHT</n1:TypeCode> <!-- CHARGE_REASON_CODE -->
<n1:Description>Charge1 Description</n1:Description>
<n1:Amount>10.00</n1:Amount>
</n1:Charge>
<n1:Charge>
<n1:TypeCode>FREIGHT</n1:TypeCode> <!-- CHARGE_REASON_CODE -->
<n1:Description>Charge2 Description</n1:Description>
<n1:Amount>15.00</n1:Amount>
</n1:Charge>
<n1:Tax>
<n1:Amount>280</n1:Amount>
</n1:Tax>
<n1:Tax>
<n1:Amount>0</n1:Amount>
</n1:Tax>
<n1:Lines>
<n1:LineNumber>1</n1:LineNumber>
<n1:Description>Description-Line 1</n1:Description>
<n1:SupplierItemNumber>Supplier Item#</n1:SupplierItemNumber>
<n1:ItemDescription>Item Description</n1:ItemDescription>
<n1:Quantity>1</n1:Quantity>
<n1:UnitOfMeasureCode>EA</n1:UnitOfMeasureCode> <!-- UOM_CODE --
>
<n1:UnitPriceAmount>2000</n1:UnitPriceAmount>
<n1:LineExtensionAmount>1800</n1:LineExtensionAmount>
<n1:OrderNumber>1004570</n1:OrderNumber>
<n1:OrderLineNumber>1</n1:OrderLineNumber>
<n1:OrderScheduleLineNumber>1</n1:OrderScheduleLineNumber>
<n1:Tax>
<n1:Amount>240</n1:Amount>
</n1:Tax>
</n1:Lines>
</n1:B2BInvoice>
</n1:B2BInvoiceMessage>