製造工場の概要
製造工場とは、製品の製造が実行される在庫組織のタイプです。 製造工場は次のように分類されます。
-
社内製造
-
契約製造
「設定および保守」作業領域を使用して、SCM実装者は在庫組織パラメータの管理ページで在庫組織を社内製造工場または契約製造工場として設定します。 さらに、「工場パラメータの管理」タスクを使用すると、工場の性質に影響するパラメータが設定されます。
詳細は、『製造およびサプライ・チェーン資材管理の実装』ガイドの「製造の実装」を参照してください。
製造工場は作業領域で構成されており、作業領域はワーク・センター、リソースおよびリソース・インスタンスで構成されています。 次に図で示します。
図1 製造工場の図。
製造工場を設定するステップの概要
製造エンジニアは、生産監督者または生産オペレータが日常の製造タスクに使用する製造工場を設定する必要があります。 製造工場を設定する方法を次に示します。
-
作業領域を作成します。
作業領域とは、生産アクティビティを実行する製造工場の特定のリージョンです。
-
リソースを作成します。
リソースとは、ワーク・センターに割り当てられる個人、機材およびツールです。
-
ワーク・センターを作成し、これを適切な作業領域に関連付けます。
ワーク・センターは、個人または機材で構成される特定の生産ユニットです。
-
ワーク・センターにリソースを割り当て、製造工場のシフトにリソース・ユニットを割り当てます。 これは、各リソースのワーク・センター・リソース・カレンダの保守に役立ちます。
-
(オプション)作成した各リソースの特定のインスタンスを作成します。 リソース・インスタンスとは、製造現場で作業する特定の機材または個人のことです。
-
(オプション)属性を定義し、特定のリソースを割り当てる標準工程を作成します。 標準工程を作業定義に対して参照すると、そのすべての属性とリソースが作業定義に引き継がれます。 これにより、標準工程を再利用できるようになり、時間と労力の節約に役立ちます。
ユーザー・インタフェースを使用して設定データを作成できます。 設定データを一括で作成または更新するには、CSVファイル・パッケージまたはExcelスプレッドシートのエクスポートおよびインポートを使用します。
作業領域、作業領域センター、リソースなどの製造設定オブジェクトとの間でCSVファイルをエクスポートおよびインポートする方法の詳細は、『Functional Setup Managerの使用』ガイドのCSVファイル・パッケージのエクスポートおよびインポートに関する項を参照してください。
ワークステーションの追加
ワークステーションを使用して、オペレータが作業オーダー・オペレーションを実行するワーク・センターのロケーションを割り当てます。
オペレータは、割り当てられた物理的な場所(マシンまたはワークベンチ)で作業オーダー工程を実行します。 この実地事業所をワーク・センターの一部であるワークステーションとしてモデル化し、機材リソース・インスタンスを関連付けて社内工程を実行できます。
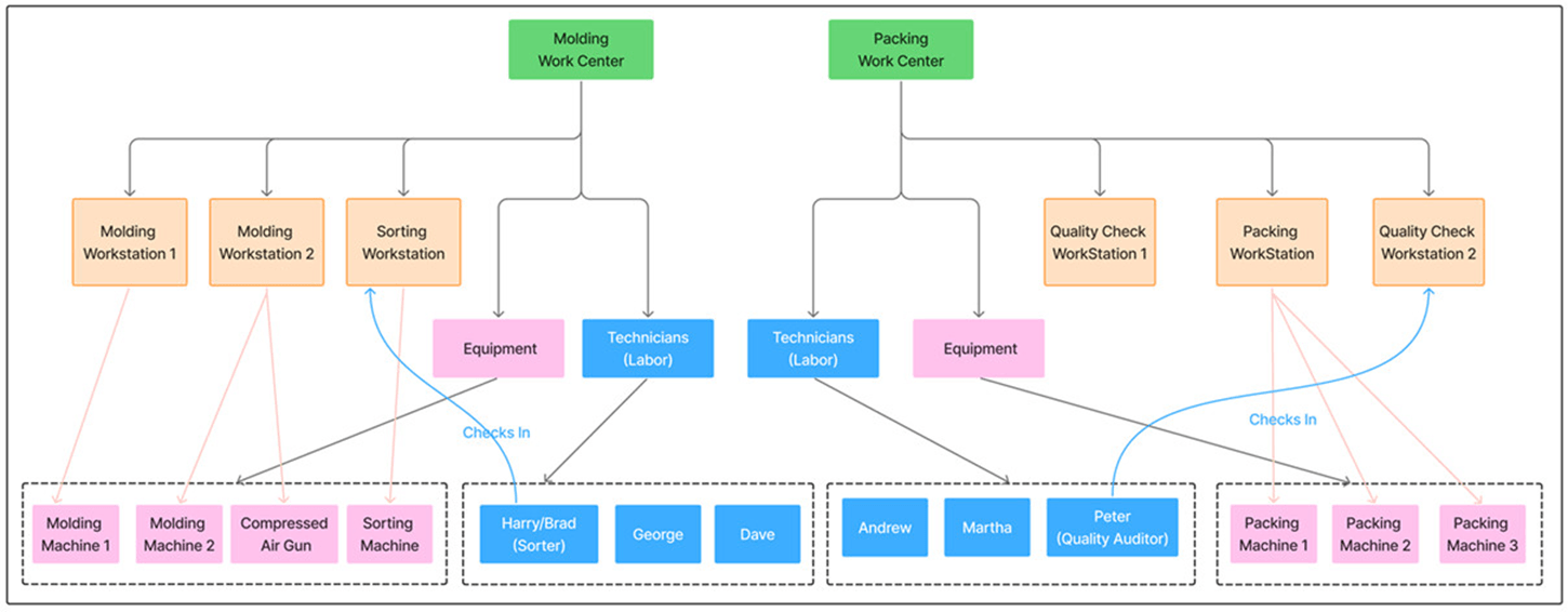
次の図は、「成形および梱包」ワーク・センターのワークステーションを示しています。 オペレータは、作業を実行するためにこれらのワークステーションをチェックインします。

生産ラインの追加
生産ラインは、リーンまたはフロー製造環境で一般的に使用されます。 類似の製造プロセスがあり、製品ファミリに属する製品のグループを作成するために使用されます。 生産ラインを管理してフロー製造を実行できます。フロー製造では、Redwoodユーザー・エクスペリエンスを使用してライン生産能力および可用性に基づいてレート・ベースの生産が合理化されます。
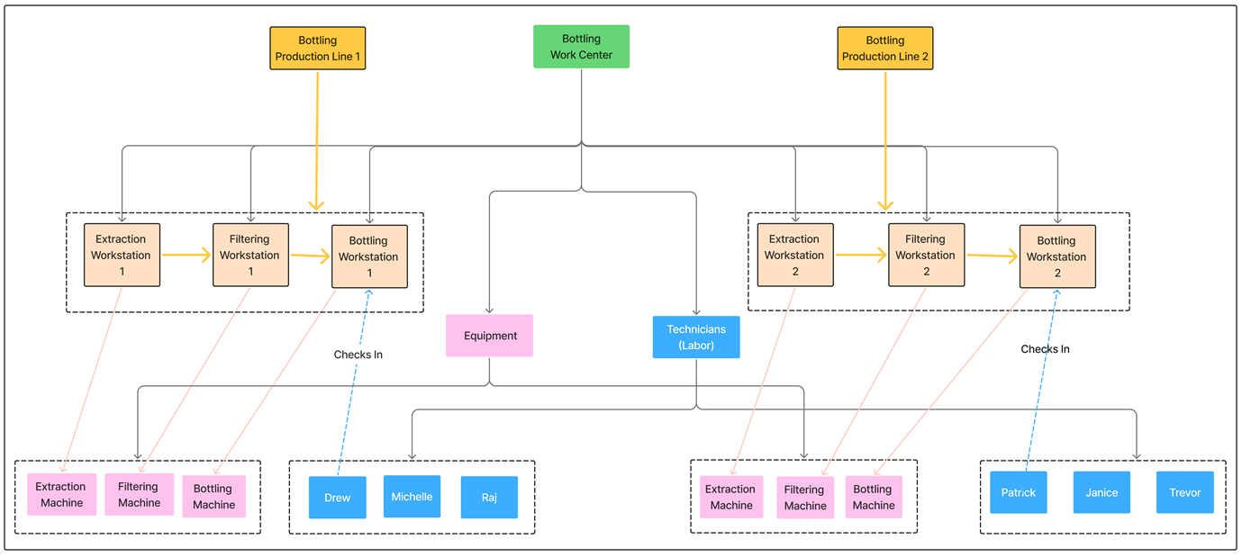
次の図は、ライン・オペレーション用のワークステーションおよび設備が関連付けられている2つのボトルリング生産ラインを示しています。
