Setting Up a Global Course Limit Requirement
Global limit requirements work to limit the number of units or courses that can be counted toward an overall advising report. Unlike their local course limit requirement counterpart, global course limit requirements typically have no specific target requirement, and go into effect as soon as they are encountered by the advising system.
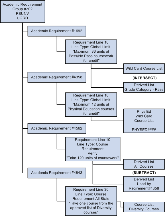
The exception to the rule of global limits not requiring targets is when you want to apply a global limit to requirements that capture courses through a Credit Include Mode of Verify. As you will see in the following exhibit diagram, to enforce a global limit on Verify requirements, you must subtract a derived list of Used By (your global limit) from the Global Limit target requirement.
Reporting sequence and academic structure determine the order in which academic requirement groups are encountered.
See Understanding Academic Requirement Groups.
Follow these steps to set up a global course limit:
Create an academic course list that includes the courses you want to globally limit, or design a derived list that will capture the same group. For example, Physical Education ###, or a derived list of Grade category equal Pass/No Pass courses, respectively.
Create an academic requirement that houses the global limit, instead of attaching the limit as a requirement line (like you do for a local unit, course, or GPA limit). In the academic requirement, set the Line Type to Global Limit on the Line Item page, define maximum parameters on the Line Item Parameters page, then attach your course list or derived course list on the Line Item Detail page. By setting up the global limit requirement as a separate requirement, you can reuse it across requirement groups at the institution (which is typically the case with global course limits).
Save the academic requirement, and attach it to the highest level requirement groups for each group of students to whom you want this to apply. You can either attach it to a career level requirement group (so that it applies to all programs within the career), a program level requirement group (so that it applies to students in the programs that you specify), a plan level requirement group, or even a subplan level requirement group. What is important to note is that the system begins enforcing the global limit only when it is encountered by the advisement engine. Therefore, the higher you place the global limit, the sooner the system will "see" the requirement and begin enforcing it.
The following diagram displays an overview of how to set up two types of global course limits, one that stands alone, and another that both stands alone and limits a Verify requirement.
Image: Global limit structure
The diagram illustrates the setting up of standalone global course limits– either standalone or both standalone and with a Verify requirement.
