Recruiting and Admissions Business Processes
The following process flows illustrates the Recruiting and Admissions business processes.
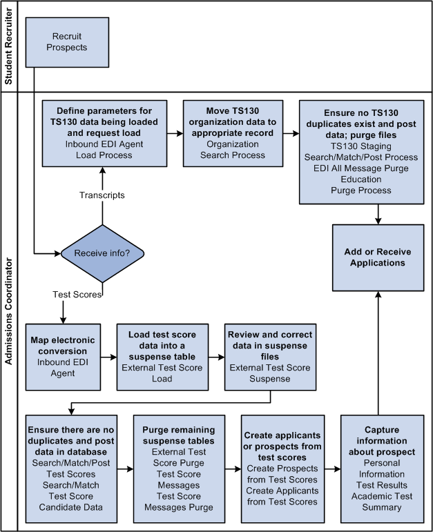
Image: Receive transcripts and test scores business process
This diagram illustrates the receive transcripts and test scores business process.

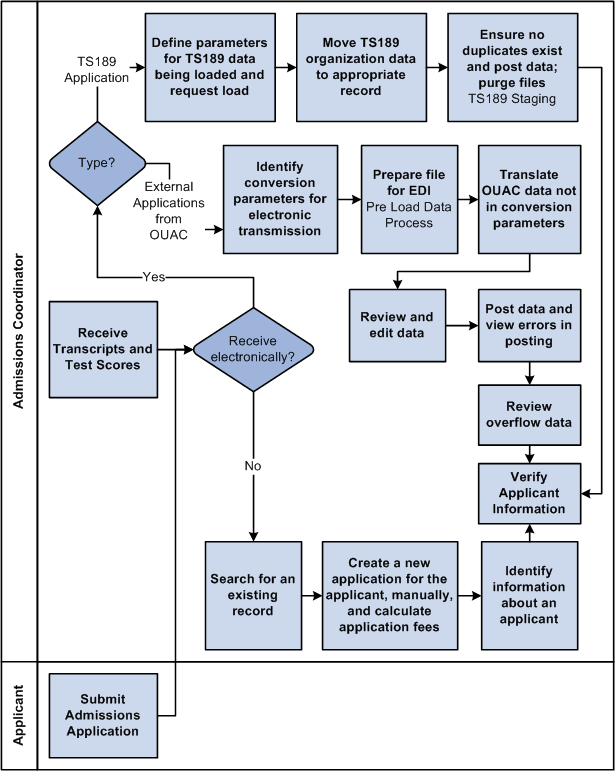
Image: Add or receive applications business process
This diagram illustrates the add or receive applications business process.
