Understanding PBI Data Exchange
Campus Solutions provides the following processing capabilities to support institutions with the Tier 4 student visa requirements of the United Kingdom Visas and Immigration (UKVI):
The collection of the data from overseas applicants and continuing students to allow Confirmation of Acceptance for Studies (CAS) requests to be submitted in bulk to the UKVI via the Sponsor Management System (SMS).
The creation of XML files to transfer to SMS using Bulk Upload to request one or more CAS numbers.
The import of CAS details from XML files created by SMS using Bulk Export after the UKVI has assigned CAS numbers.
The generation of communications to notify an applicant or student of their assigned CAS number.
The creation of XML files to transfer to SMS using Bulk Update in cases where the amount of fees paid by the applicant or student has changed after the CAS number has been assigned.
The generation of communications to notify an applicant or student of the changed fee details.
The creation of XML files to transfer to SMS using Bulk Report to report on applicants or students who have not enrolled or are not in attendance at your institution.
The following is an overview of how CAS requests are processed:
The institution creates CAS Details records in Campus Solutions for overseas applicants that require a student visa or for continuing students that require an extension to an existing visa. The CAS Details record can be created at the point the application is received or the institution may wish to wait until the applicant has accepted an offer of admission before creating the record.
The institution requests the CAS number for the applicant or student either by submitting a bulk upload XML file created from Campus Solutions to SMS or by submitting an individual request for an applicant or student directly to the UKVI portal.
SMS processes each record and, if the processing is successful, assigns a CAS number and status (Assigned) to each record. The institution can use Campus Solutions to import these updates, which contain the CAS number, from a bulk export XML file generated from SMS.
The institution is responsible for passing the CAS number on to the applicant or student.
The applicant or student can then use the CAS number to apply for his or her student visa.
The institution can modify existing CAS records in SMS (for example, when students pay the tuition fees and you want to modify the CAS records for these students in SMS). To update the CAS records the institution can use Campus Solutions to create a Bulk Update XML file and submit the file to SMS.
When the applicant or student submits the visa application, UKVI updates the CAS status in SMS to Used. The institution can view the updated CAS record by signing into SMS or by using Campus Solutions to import the updated records from a bulk export XML file generated from SMS.
The institution can use Campus Solutions to fulfill their reporting duties for applicant or student who have failed to enroll or are not in attendance. The institution can use Campus Solutions to create a Bulk Report XML file that contains data of students who have used a CAS number supplied by the institution but have not registered or enrolled.
Note: The academic institution and SMS exchanges the applicant and student data in XML format. Review the Bulk Data Transfer Toolkit available from the UKVI website. This toolkit provides details on the XML files such as the XML schema, examples of export and import XML files, and validation rules.
See the UK Visas and Immigration website
The CAS Maintenance component and the CAS Record Update process are used to create and manage CAS Details records and prepare records for inclusion a Bulk Upload file to request CAS numbers from the UKVI. An optional verification step can be built into the process to allow the request details to be reviewed before the request is sent.
Image: Creating and Maintaining a CAS Details Record
This diagram illustrates the process for creating and maintaining CAS Details records.

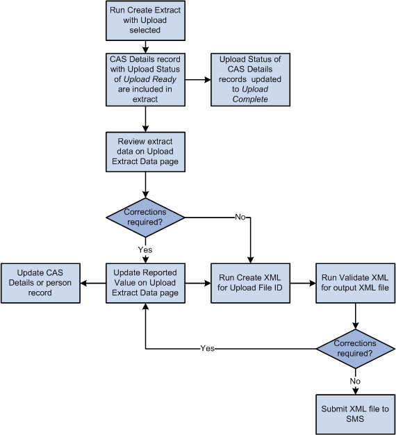
Once records are ready to be sent to the UKVI the Create Extract process, the Upload Extract Data component and the Create and Validate XML processes are used to create and review upload records and to generate the XML file for transfer to SMS.
Image: Creating and Sending the Bulk Upload XML file to SMS
This diagram illustrates the process for creating and sending the Bulk Upload XML file to SMS.
After you submit the CAS number requests to SMS, the UKVI assigns a CAS number to the applicant or student. You can generate a Bulk Export XML file from SMS and import the details using the Import CAS Details process.
Download the XML file and load the XML data into Campus Solutions using the import process. The process will update the CAS Number and CAS Status details for matched. Unmatched records can be reviewed using the CAS Staging Data component, match details added and the records re-processed.
You can also import subsequent CAS status changes from SMS when the UKVI updates the status to one of the post-assigned values: Used (when the applicant has used the CAS number to apply for a visa), Cancelled, Expired, Obsolete and Withdrawn.
Image: Importing CAS Details
This diagram illustrates the process for importing CAS Details.

Once the CAS number has been assigned any changes to the fees paid fields need to be reported to the UKVI via the Bulk Update file. When any of the fees paid fields is updated for CAS records that have a CAS number, the system automatically sets the Update Status to the status defined for Update Required. The Create Extract process can then be run to select these records for inclusion in the Bulk Update XML file. You can choose to follow an optional verification step before setting the Update Status to Update Ready.
While the CAS status is Assigned a CAS record can be included in multiple Bulk Updates as the fees paid values change over time. Once the CAS Status is updated to one of the post-assigned values then further updates for the fees paid fields are not required.
Image: Preparing CAS Records for the Bulk Update XML file
This diagram illustrates the process for preparing CAS records for inclusion in the Bulk Update XML file.

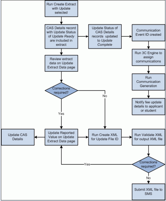
Image: Creating the Bulk Update XML File
This diagram illustrates the process for creating the Bulk Update XML file.

CAS records need to be submitted to SMS in the Bulk Report file if the applicant or student has used the CAS number in their visa application but is not attending your institution. You can set the Report Status to indicate the applicant or student is not attending. Once you have set this status, the Create Extract Data process can be used to select record for inclusion in the Bulk Report XML file.
Image: Preparing CAS Records for the Bulk Report XML file
This diagram illustrates the process for preparing records for inclusion in the Bulk Report XML file.

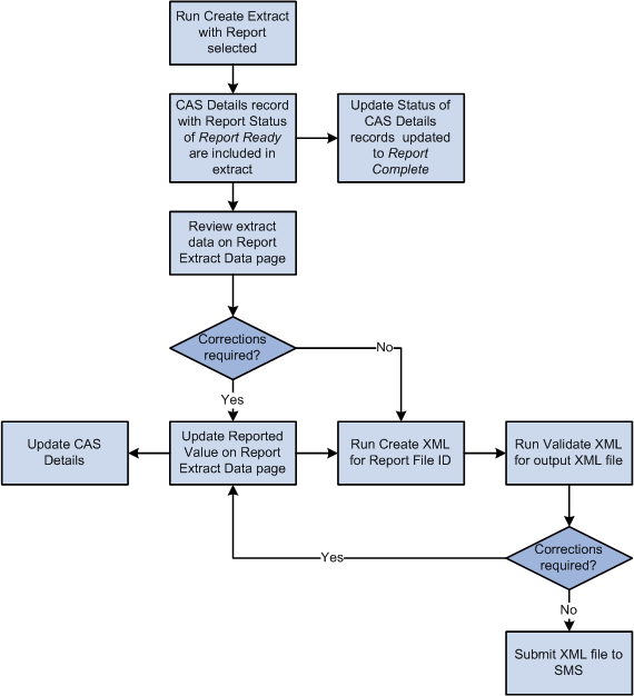
Image: Creating the Bulk Report XML File
This diagram illustrates the process for creating the Bulk Report XML file.
