Understanding Prospect/Admission Data Load Transactions
Prospect/Admissions Data Load (PDL) is an innovative tool that utilizes existing architecture and functionality including Constituent Transaction Management (CTM), the File Parser, Entity Registry, 3C Events and Triggers and the Common Attribute Framework. It is designed to provide new structures that will allow academic institutions to define and map almost any external file containing data that requires staging, search/match processing, and posting to production records. This could include but is not limited to admissions test scores, prospects, placement exams, internal academic knowledge test results, and so on.
The Prospect/Admissions Data Load represents a common approach for capturing externally provided test data and other data that:
Utilizes the CTM data structures and staging components to capture bio/demo data.
Utilizes the existing CTM Transaction Setup component and Transaction Management process to enable staging and posting of data.
Utilizes the existing CTM Data Update Rules feature to enable the user to determine how existing constituent data should be updated.
Provides ability to create prospects via appropriate mapping definitions.
Provides new application packages to post test scores, prospect data and other data to Campus Solutions as part of the existing Transaction Management process.
Utilizes the existing Enterprise Integration Points (EIPs) to exchange data between Campus Solutions and PeopleSoft CRM for test scores, prospect data, academic interests, education data and extracurricular activities.
Utilizes the Common Attribute Framework to extend the existing prospect and test score records enabling academic institutions to store additional test and prospect data not supported in the current structures.
Provides a security structure for the staging components to restrict access to only those transactions a user can process.
PDL represents an important step towards ending your reliance on Campus Solutions continuous support for various existing test score load processes. Working closely with the HEUG Admissions Product Advisory Group, we intend to begin the evolutionary migration from currently supported test scores to this new form of processing. It is our intention that this new paradigm will be used for loading all currently supported admissions related test score and data loads. PDL will introduce initial file mapping definition templates for currently supported test score loads which will serve as the basis for load procedures. It is important to recognize that, as each new template for a test load is delivered; academic institutions will acquire the ability for responding to layout changes as announced by various test agencies.
Important! Campus Solutions will no longer update the individual test load after its related PDL template has been delivered.
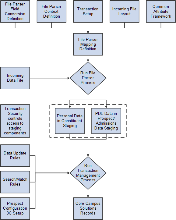
Image: Prospect/Admissions Data Load Transaction Flow
This diagram illustrates the prospect/admissions data flow.

The steps for setting up, loading and posting prospect or admissions data from an external file are as follows:
|
Steps |
More Information |
|---|---|
|
1. Define a data update rule based on the incoming data to be used on the Transaction Setup component. 2. Define a transaction code on the Transaction Setup component to be used on the file mapping definition. 3. Update transaction security to add the transaction code for the appropriate users so that these users can view the data in the Prospect/Admissions Staging and Constituent Staging components under the Student Recruiting, Prospect/Admissions Data Mgmt menu. 4. Update the appropriate Common Attribute Framework record context via the Record Context component to add or remove common attributes for additional data you want to store for your prospects or test takers. |
|
|
5. Optional: Assign a 3C Event ID to your transaction code on the 3C Event ID Setup page to assign 3Cs to each person record processed. Also, review and modify the Prospect Setup page if you are using a calculated field to assign a recruiting center to an incoming prospect record. |
|
|
6. Define a File Parser field conversion profile for your external file, if needed, to convert external field values to internal field values. 7. Define a File Parser context definition for your external file to indicate the staging records you will populate in the proper parent-child relationship. 8. Define a File Parser file mapping definition to map the fields on the external file to the records defined on the context definition. 9. Run the File Parser process to load the external file to the staging records based on the file mapping definition. |
|
|
10. Run the Transaction Management process for your transaction code to perform search/match and post staged data. |
See the discussion on Transaction Management process in the Campus Community – Constituent Transaction Management documentation. |
|
11. Use the Constituent Staging and Prospect/Admissions Staging components to review records that were not posted based on search/match rules or validation logic. Determine if new record should be created or existing record updated. Resolve any validation errors. |
See Reviewing and Editing Staged PDL Transactions See the discussion on Constituent Staging component in the Campus Community – Constituent Transaction Management documentation. |
|
12. Manually post individual records or run the Transaction Management process again to post remaining records that were reviewed on the Constituent Staging and Prospect/Admissions Staging components. |
For manually posting individual records: See the discussion on Constituent Staging component in the Campus Community – Constituent Transaction Management documentation. For posting in batch: |
Enterprise Integration Points (EIPs) enable your institution to exchange data between CS and CRM. EIPs publish data either whenever data updating happens for the given entities of the EIPs or when the user requests data. This data can be created, updated, or deleted through various channels like components, component interfaces, and batch processes.
The system can publish the following EIPs when a PDL transaction is posted via the Transaction Management process:
SAD_ADM_PRSPCT_DATA_SYNC
SAD_TEST_SCORES_SYNC
SAD_ADM_INTEREST_SYNC
SSR_EXTRACUR_ACTVTY_SYNC
SAD_EXT_ACAD_DATA_SYNC
SCC_PERSON_SYNC
Note: To publish the EIPs using the Transaction Management process, select the Publish PDL Data EIPs (SADEIPSL) PSJob on the Process Scheduler Request page. The PSJob will publish the EIPs and post the data to Campus Solutions database as well.
See Also
Understanding CRM for Higher Ed
CRM for Higher Education Developer’s Guide in My Oracle Support (ID 1982671.1).