Understanding Academic Structure
Set up your academic structure before using the full functionality of the PeopleSoft Campus Solutions system. Make sure that you understand how the institution structures campuses, academic careers, academic organizations, academic departments or groups, and subject areas.
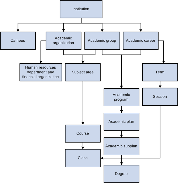
The academic structure and its elements are the building blocks for an academic institution. This diagram illustrates an institution's academic structure at a high level:
Image: Viewing academic structure from an institutional perspective
High-level illustration of academic structure, from institution down to degree.

An academic institution can have many campuses. Academic programs are part of academic careers and the academic institution. Subject areas are part of academic organizations and the academic institution. Academic plans and academic subplans are subdivisions of academic programs. Degree records are directly linked to academic plans. Courses and classes are subdivisions of subject areas and directly linked to terms and sessions.