Understanding the Delivered Rules in Activity Management
Three result calculations and one evaluation process are delivered for Activity Management. The calculations support standard result calculation when results are entered on the student’s IAM, the administrative result roster, or the Activity Manager WorkCenter (AMWC). The calculations are constructed using a variety of methods: the Rules Engine, Activity Management Entities, and page and component editing. The delivered calculations are:
late penalty processing
resit result calculation
overall calculation of the primary result type
The existence of the Late Penalty Option Inclusion Record on any Assessment Item, along with a submission date that is later than a due date, triggers the Rules Engine to run the AM Late Penalty Online Driver Rule. The rule may call additional expert-level rules for additional calculation. The system then inserts a late penalty result into the student’s result record SSR_IAM_RESULT. Late penalty rows are used in the primary result type calculation. The late penalty inclusion data is setup on the following components: Activity Definition, Activity Registry, Activity Manager, and the Individual Activity Manager.
An evaluation process, kicked off on the IAM Resit Evaluation component, uses the Rules Engine to determine resit eligibility. The system evaluates whether a student is eligible for a resit attempt based on the student's earned mark. Setup values on the Result Scale and the Resit Options for the original attempt are analyzed and if deemed eligible, a new attempt is to be inserted on the student's IAM. When the resit is for an exam activity, the system also assigns the exam period for which the attempt should be taken.
The resit result calculation is called when a result is entered for a re-assessed piece of coursework. A resit result is calculated for the current attempt from the current and previous attempts based on the resit calculation setting in the Activity Manager. The process calculates and inserts a new result row for the current attempt on SSR_IAM_RESULT, and the earn credit flag is placed on the result to be used in the primary result calculation.
The primary result calculation adds coding to the Activity Management Entities and uses the AM Primary Course Result Rule to calculate hierarchical results based on multiple inclusion record settings that drive processing. The calculation analyzes result types, result scales, include in calculation settings, extra credit, due dates and extended due dates, mandatory pass settings, and insufficient mark options. The process calculates and inserts a new result row on SSR_IAM_RESULT. This calculation can be run on a student, an entire class, or in batch for an entire term, academic period, or subject.
Late Penalty Processing
The late penalty options defined on the Activity Registry include penalizing based on number of days or weeks late with a minimum limit, or subtracting a one-time penalized mark. Users can indicate that a late mark should be capped or fixed at a specific mark. You can also choose to not calculate a penalty. All penalties allow for a mark to be set to 0.0 after a specified amount of time.
The following diagrams outline the processing that generates the late penalty calculations.
Image: Late Penalty Processing (1 of 4)
Diagram 1 of 4 illustrating late penalty processing:

Image: Late Penalty Processing (2 of 4)
Diagram 2 of 4 illustrating late penalty processing:

Image: Late Penalty Processing (3 of 4)
Diagram 3 of 4 illustrating late penalty processing:

Image: Late Penalty Processing (4 of 4)
Diagram 4 of 4 illustrating late penalty processing:

The calculated late penalty mark is inserted on a new result row with a result subtype of Late Pen. The row is updated with the following data:
SSR_RSLT_SEQ = +1
SSR_RSLT_SUB_TYPE = L
SSR_INCL_IN_CALC = Y
SSR_IAM_RSLT_STAT = 10
SSR_IAM_MARK = Penalty Mark
During the process, the system removes the Include in Calc flag from the original row and inserts it on the new row.
Late Penalty Rules Engine Integration
Below are the triggers and rules defined for late penalties.
Note that to use the rules you must also:
Add role security to the Rule Category – AM Calculation Rules.
Build the rules (using the Build Rules component).
You may also need to run the Wipe and Sync Entity utility.
The delivered Rule Category is AM Calculation Rules - SCC_RULE_CAT_20130425123523.
The delivered Rule Trigger is AM Online Late Penalty Trigger - SCC_RTRIG_20130516132141.
The delivered rules are:
|
Rule Name |
Rule ID |
|---|---|
|
AM Late Penalty Online Driver Rule |
SCC_RULE_ID_20130515130457 |
|
AM Capped Late Penalty |
SCC_RULE_ID_20130521103202 |
|
AM Daily Late Penalty |
SCC_RULE_ID_20130521095817 |
|
AM Expires to Zero Penalty |
SCC_RULE_ID_20130516135412 |
|
AM Fixed Penalty Rule |
SCC_RULE_ID_20130521094603 |
|
AM One Time Late Penalty |
SCC_RULE_ID_20130508133749 |
|
AM Weekly Late Penalty |
SCC_RULE_ID_20130515141726 |
Primary Result Processing
The primary result calculation analyzes result related setup from a variety of sources as well as calls the rules engine to calculate the overall weighted average mark. The data analyzed during the primary result calculation includes:
Result Scale
Mark - grade - outcome mapping.
Identifies scales without marks, analyzes mandatory pass setting.
Identifies the insufficient mark setting.
Identifies resit result settings.
Identifies different result scales.
Activity Registry supports the ability to configure different result scales for each activity and the ability to convert the marks from different result scales (parent/child) in primary result calculation. For detailed information, see Calculation of Overall Course Results using Multiple Result Scales on My Oracle Support (Doc ID 1400723.1).
Result Type
Determines the Primary Result Type.
Checks result scale security.
General & Inclusion Options
Content Options – result scale, weighting, assessed flag
Extra credit
Insufficient Mark option
Mandatory Pass field
Dates & Duration
Resits
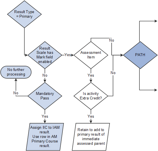
The following diagrams outline the primary result calculation.
Image: Primary Result Type Entity Coding (1 of 3)
Diagram 1 of 3 illustrating primary result calculation:

Image: Primary Result Type Entity Coding (2 of 3)
Diagram 2 of 3 illustrating primary result calculation:

Image: Primary Result Type Entity Coding (3 of 3)
Diagram 3 of 3 illustrating primary result calculation:

Result Calculation:
Summary Page row selected for Select for Calculation.
and
Result Detail row has Include in Calculation selected
or
Result Detail has the expectation of an Include in Calculation row.
The calculation begins by analyzing the associated result type and result scale. It determines whether a result that does not utilize a mark should be included in the calculation in that it is noted as a Mandatory Pass activity (meaning it must be passed to pass the overall course). Then the activity is reviewed to determine if it is extra credit. Next the due or the extended due date is analyzed. From here the value to use in the calculation is determined after analyzing the Insufficient Mark settings. The weighted average marks are calculated and extra credit is added where credible. Lastly, the status is reviewed for any activities used in calculating the course result and if the mandatory fail result is entered for the course as applicable.
Primary Result Rules Engine Integration
The primary result calls the Rules Engine to generate the average weighted mark of an activity based on its child activities.
|
Highlights of the Activity Management Primary Result |
|
|---|---|
|
Rule Category: AM Calculation Rules |
SCC_RULE_CAT_20130425123523 |
|
Rule: AM Primary Course Result |
SCC_RULE_ID_20130425124530 |
|
Rule Application Class |
SSR_RULE_LIBRARY_GENERIC_AM |