Enabling Integration with CRM for Higher Ed
This section discusses how to:
Enable CRM for Higher Ed integration.
Exchange data using enterprise integration points (EIPs).
Page Name |
Definition Name |
Navigation |
Usage |
---|---|---|---|
SA Features |
SCC_INSTALL_SA2 |
|
Enable integration with CRM for Higher Education functionality. |
Access the SA Features page (
).If CRM and Campus Solutions are both licensed at your institution, select the CRM for Higher Education check box to enable CS and CRM to share data in real time.
Further setup for messaging is addressed in the CRM for Higher Education Developer's Guide in My Oracle Support (ID 1982671.1).
This section provides an overview of EIPs for messaging between CS and CRM, as well as business process flows.
Understanding EIPs
When PeopleSoft CRM for Higher Education 9.1 is enabled, CRM can be the system of record for recruiting and retention. This functionality provides recruiters with a wide variety of data about suspects, prospects, and applicants. When there is a change in lifecycle data for a student in CS, that data change needs to be reflected in CRM as well. EIPs enable your institution to exchange data between CS and CRM. EIPs publish data either whenever data updating happens for the given entities of the EIPs or when the user requests data. This data can be created, updated, or deleted through various channels like components, component interfaces, and batch processes.
EIPs follow an asynchronous model. The systems simply send messages, without expecting any acknowledgement. Messages are activated and configured using Integration Broker. The CRM for Higher Education Developer's Guide contains detailed information on activating messages for Integration Broker.
See CRM for Higher Education Developer's Guide in My Oracle Support (ID 1982671.1).
Delivered EIPs
There are two steps to using EIPs. Before your system can use them, your institution must have data set up within CS (such as academic structure, terms, types, test IDs) and must also implement role-based security for programs and plans. EIPs bring this data into CRM. Then, your system can trigger EIP messages, which CRM then subscribes to and populates the tables within the CRM system that hold that data. All EIP messages send data from CS to CRM, except for SAD_TEST_SCORES_SYNC, which is a bidirectional message.
When triggered, control table EIP messages populate setup tables in CRM and then populate pages with the same data setup in CS. After the control table data is in CRM, users can then create prospects. Note that prospect, applicant, and student data EIPs are designated sync or fullsync. Fullsync EIPs republish all the data in their source records at once. Incremental sync EIPs send real-time sync messages; as soon as you make a change in CS, the system triggers the sync and sends only the changed information to PeopleSoft CRM. EIPs can be published in batch mode or online mode. Batch mode is used when an Application Engine, SQR, or COBOL process updates many records; online mode is used when ad hoc updates are made to a particular record.
The CRM for Higher Education Developer's Guide contains detailed information on all delivered EIPs and web services.
See CRM for Higher Education Developer's Guide in My Oracle Support (ID 1982671.1).
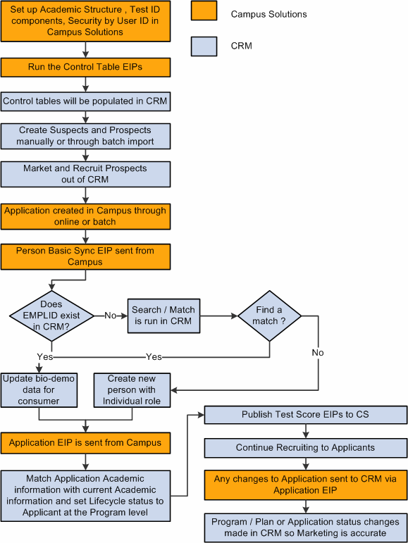
Business Process Flow Examples
The following graphics illustrate two examples of an EIP sequence as the messages move data between CS and CRM:
Image: Example of message flow for Suspect to Applicant
Workflow illustrating the system steps to pass messages between Campus Solutions and CRM when suspects become applicants.

Image: Example of message flow from Applicant to Alumnus
Workflow illustrating the system steps to pass messages between Campus Solutions and CRM when applicants become alumni.
