Understanding International Health Coverage
This section discusses:
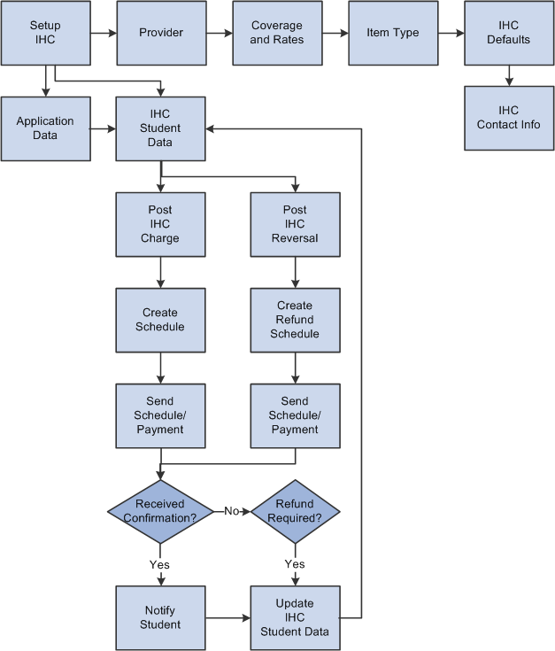
The IHC feature was designed using the Australian Overseas Student Health Cover business process as its foundation. With the addition of this feature to the core Campus Solutions product, customers can use IHC to manage the health care policies for their international students. Following is the general business model on which this feature is based. Institutions are not limited to this business model, but can use this as an example of the feature design.
Image: IHC process flow
IHC process flow

The IHC feature assumes that international student heath coverage policy rates are set by the insurance providers and that these rates can and will change at any time. In most cases, institutions then have the responsibility of processing the insurance on behalf of the student, including purchasing the policy from the provider.
International students apply for the insurance at the time they apply for admission. They are advised of the charges at the time they are offered admission and are required to pay the premium at the time of accepting admission. Coverage options can be for the student only or for the student and their family.
A new international student at your institution may have a provider number as a result of either having enrolled in a previous program at your institution or having previously accepted an offer and paid IHC to another institution before attending your institution. Students with previous coverage should provide your institution with their provider (policy) number and details of the expiration date of their current coverage. Coverage is supplied by the number of months of coverage depending on the amount of time that is required for them to complete their studies.
Institutions have the option of generating a report (the schedule), which is a list of international students' health coverage payment fees sorted by provider. This information can then be sent to the provider in either paper or electronic format. The schedule shows the student name, student ID, existing provider number (if applicable), date of birth, length of coverage, and amount, as well as the total of all policy charges on the schedule. In one report run, separate schedules are created for students with existing provider numbers versus for students without existing provider numbers.
The schedule can be forwarded to the Accounts Payable office where a check is prepared to send to the provider. In some cases, institutions receive a commission for administering the insurance program. This commission is also calculated on the schedule.
Providers can send a letter to the institution acknowledging receipt of each schedule and advising them of the batch number assigned by the provider to the schedule and the provider member (policy) number for each student. The provider validates the period of coverage from the date that the student arrived in the visiting country, verified from the student's passport. After the institution is notified of the batch number and provider number, the institution can notify each international student of the member number issued by the provider and the batch receipt number.
Refunding a student's IHC premiums is done manually outside of the IHC component. If there is a policy change, for example, a change in plan (student only versus student with family coverage), or a change in the number of months of coverage, the IHC schedule reflects the new charge amount or the difference in coverage between the previous reported charge and the resulting new charge, depending on the report options selected when the schedule is run.
This feature assumes the provider refunds IHC contributions only under the following circumstances:
If a student does not arrive in the institution's country. (Handled by the institution).
If the student's visa is not extended. (Handled directly by the student).
If the student is granted resident status in the institution's country. (Handled directly by the student).
If a student has to return to their home country due to death in the immediate family and will not return to school. (Handled directly by the student).