Understanding Messaging
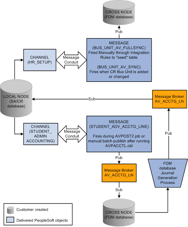
The diagram below illustrates how messages travel between Contributor Relations and Financials 8.4 or 8.8.
Image: Messaging process for Contributor Relations to Financials 8.4 or 8.8, including publishing and subscription
This graphic illustrates how messages, including publish and subscribe, pass from Contributor Relations through to Financials version 8.4 or 8.8:

Contributor Relations delivers two queues and three messages to the Financials database:
Queues |
Message |
Description |
---|---|---|
STUDENT_ADMIN_ ACCOUNTING |
STUDENT_ADV_ACCTG_ LINE |
Notifies the message broker that new AV_ACCTG_LN records are ready to be retrieved by Financials and, after journal generation, retrieves the updated AV_ACCTG_LN records into Contributor Relations. |
HR_SETUP |
BUS_UNIT_AV_ FULLSYNC |
Sends the BUS_UNIT, DESCR, and DESCRSHORT rows in the AV_BUS_UNIT_TBL to Financials to seed its AV_BUS_UNIT_TBL. |
BUS_UNIT_AV_SYNC |
Sends new Contributor Relations business units or updates when the DESCR or DESCRSHORT fields are changed. |
PeopleSoft delivers a default node of PSFT_LS. If you change this default, you must reconfigure the queue. However, regardless of whether or not you change the message node, you must configure it by inserting the proper URL.
Note: An easy way to determine where messaging starts and ends is to name the publishing node with the name of the database to which it publishes or from which it publishes.
On the Financials side, message definition and queue naming must match the naming used on the Contributor Relations side.