Vous utilisez généralement Oracle Fusion Cloud Enterprise Data Management afin de gouverner les données d'entreprise pour plusieurs applications externes. Par exemple, une organisation peut utiliser Cloud EDM pour gérer les noeuds d'entité utilisés en comptabilité, la consolidation et les applications externes Planning.
Vidéos
| Votre objectif | Vidéo à regarder |
|---|---|
|
En savoir plus sur le partage de données entre applications. |
Pour créer des applications, les utilisateurs peuvent gérer les données d'applications externes en suivant les étapes ci-dessous :
Les utilisateurs emploient ensuite les points de vue pour gérer les données d'entreprise. Par exemple, un utilisateur peut comparer les points de vue de deux applications, puis copier les noeuds entre les points de vue. Les modifications peuvent ensuite être exportées vers les applications externes.
Remarque :
Les convertisseurs de type de noeud sont nécessaires pour glisser/déposer, comparer et localiser les noeuds communs entre les points de vue qui utilisent différents types de noeud. Reportez-vous à la section Utilisation de convertisseurs de type de noeud.Deux applications partageant des données
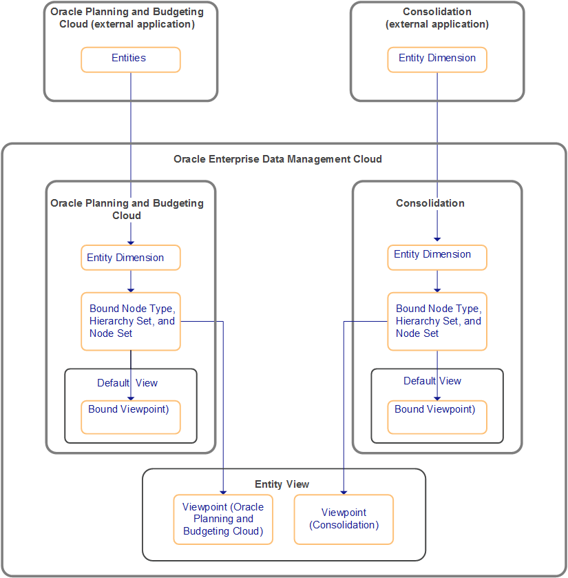
Supposons que vous devez rationaliser les noeuds pour les dimensions d'entité contenues par la consolidation et les applications externes Planning. Vous enregistrez deux applications externes en définissant une dimension d'entité pour chacune d'entre elles. Le processus d'enregistrement crée une vue par défaut, un point de vue lié et des objets de données liés associés.
Comme indiqué dans le diagramme suivant, pour activer le partage entre les applications, vous créez une vue avec deux points de vue. Dans cet exemple, la nouvelle vue s'appelle Entity View. Chaque point de vue utilise l'ensemble de noeuds lié de sa dimension d'entité.

Les utilisateurs peuvent employer la vue Entity View pour gérer les données de la dimension. Par exemple, les utilisateurs peuvent copier des noeuds entre les points de vue. Etant donné que les points de vue de la vue Entity View utilisent les ensembles de noeuds liés, toute modification apportée aux nouveaux points de vue s'applique aux points de vue liés et peut par conséquent être exportée.
Pour voir un exemple, reportez-vous à Comparaison de données d'entreprise entre applications.