O Oracle Fusion Cloud Enterprise Data Management normalmente é usado para gerenciar dados empresariais de vários aplicativos externos. Por exemplo, uma organização poderia usar o Cloud EDM para gerenciar nós de entidade usados em aplicativos externos de contabilidade, consolidação e do Planning.
Vídeos
| Sua meta | Assistir a este vídeo |
|---|---|
|
Saiba como compartilhar dados nos aplicativos. |
Para construir aplicativos, os usuários podem gerenciar dados de aplicativos externos usando estas etapas:
Os usuários poderão, então, usar os pontos de vista para gerenciar os dados da empresa. Por exemplo, um usuário poderia comparar pontos de vista de dois aplicativos e depois copiar nós entre os pontos de vista. As alterações poderão, então, ser exportadas para os aplicativos externos.
Nota:
São necessários conversores de tipos de nós para arrastar e soltar, comparar e localizar nós comuns entre pontos de vista que usam tipos de nós diferentes. Consulte Como Trabalhar com Conversores de Tipo de Nó.Dois Aplicativos que Compartilham Dados
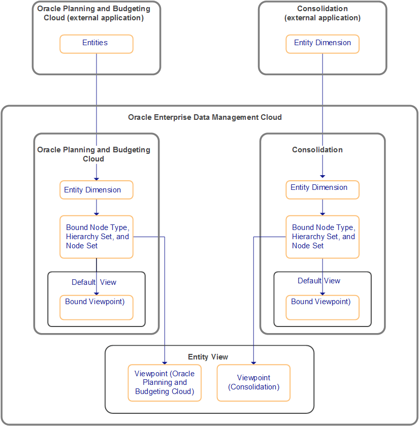
Suponha que você precise racionalizar nós para dimensões de entidade contidas por consolidação e aplicativos externos do Planning. Você registra dois aplicativos externos, definindo uma dimensão de entidade para cada um. O processo de registro cria uma exibição padrão, um ponto de vista vinculado e objetos de dados vinculados relacionados.
Como é mostrado no diagrama a seguir, para permitir o compartilhamento entre aplicativos, você cria uma exibição com dois pontos de vista; neste exemplo, a nova exibição é denominada Exibição da Entidade. Cada ponto de vista usa o conjunto de nós vinculado à respectiva dimensão da entidade.

Os usuários podem usar a Exibição da Entidade para gerenciar dados das dimensões; por exemplo, os usuários podem copiar nós entre os pontos de vista. Como os pontos de vista da Exibição da Entidade usam os conjuntos de nós vinculados, quaisquer alterações feitas nos novos pontos de vista são refletidas nos pontos de vista vinculados e, consequentemente, podem ser exportadas.
Para obter um exemplo, Consulte Comparação de Dados Empresariais entre Aplicativos.