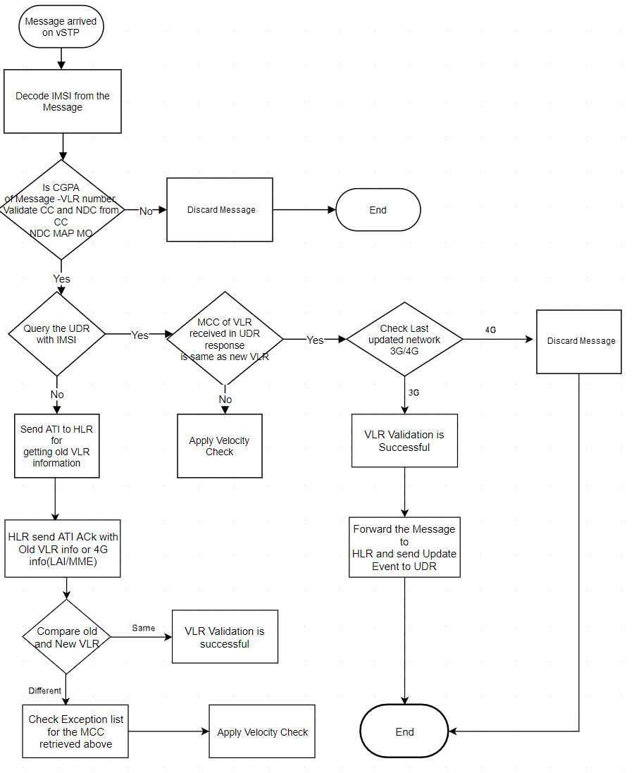
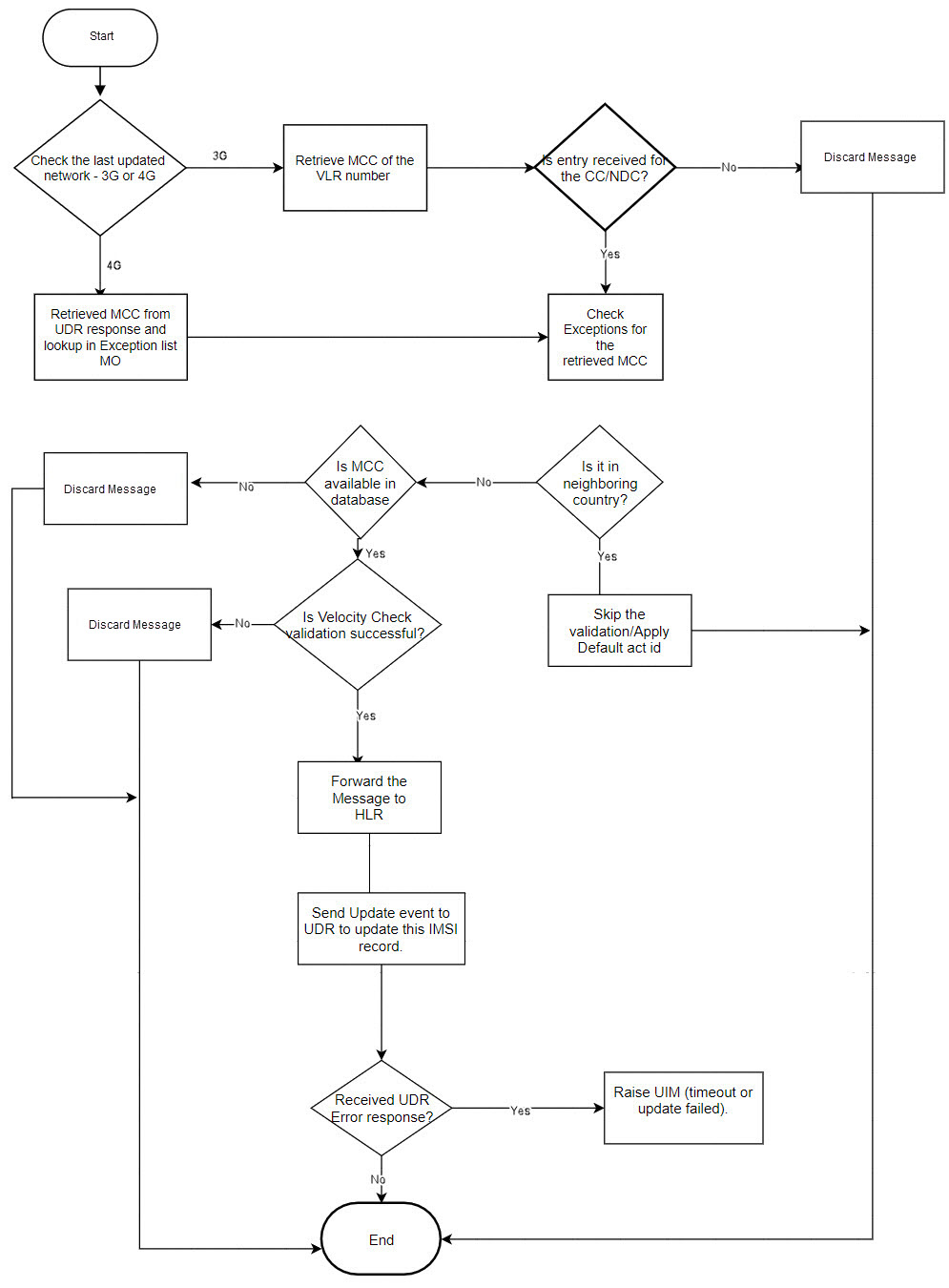
Velocity Check Flow Charts

The following flow charts provide an overview of the Velocity Check feature for Stateful Applications:

Figure 2-13 SFAPP Process Message



Figure 2-14 Perform VLR Validation



Figure 2-15 Perform Velocity Check