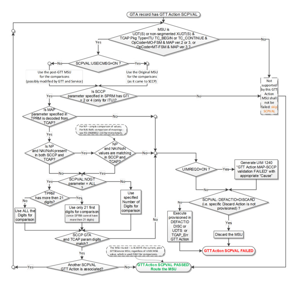
Workflow for SCPVAL Action

The following flowchart describes the implementation of MAP SCCP validation:

Figure 2-7 SCCP MAP Validation Flowchart