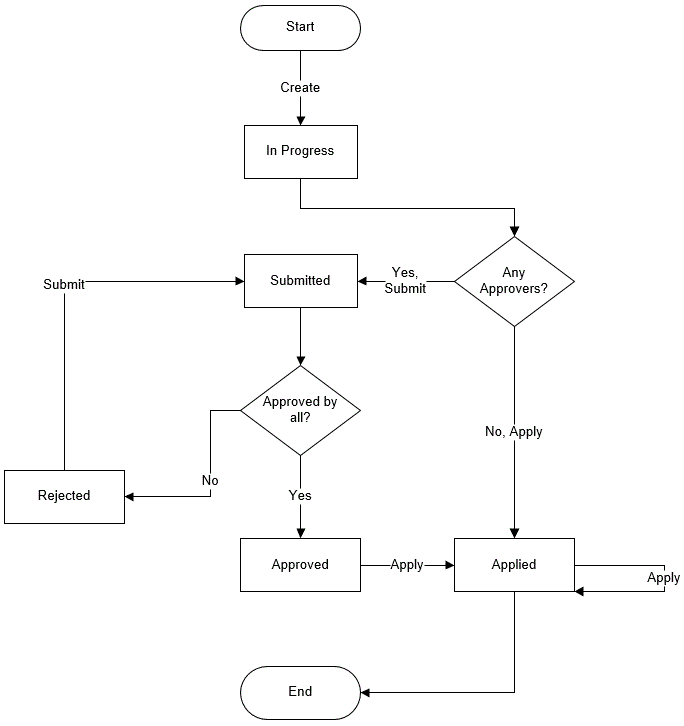
Puede revisar un escenario con un flujo de trabajo de aprobación opcional.
Las asignaciones de rol de usuario de escenario determinan el flujo de trabajo de los escenarios. Debe tener al menos un aprobador para que se active el flujo de trabajo de escenario. Sin un aprobador, los participantes no tienen la opción de enviar el escenario para su aprobación, por ejemplo, ni se puede aprobar ni rechazar un escenario.
La única opción disponible en los escenarios que no disponen de al menos un aprobador es Aplicar. Si no hay aprobador, el propietario del escenario aún puede cambiar los valores de datos en el escenario y aplicar cambios de datos en el cubo (o rechazarlos) sin tener que realizar un proceso de aprobación.
Los participantes pueden participar en un análisis de posibilidades. Deben tener un rol de usuario de actualización de base de datos o de acceso a base de datos. La adición de participantes no es obligatoria.
Los aprobadores supervisan el proceso y aprueban, o rechazan escenarios. Deben tener un rol de acceso a base de datos o superior. Los escenarios pueden tener varios aprobadores, en cuyo caso, cada uno debe aprobar el escenario antes de poder enviarlo.
Los participantes y aprobadores que tienen el rol de usuario Acceso a base de datos no pueden escribir en un escenario hasta que se les otorgue acceso de escritura a través de un filtro.
Los participantes y aprobadores no son obligatorios. El propietario del escenario puede cambiar los valores de datos en el escenario y confirmar cambios de datos en el cubo (o rechazarlos) sin designar participantes o aprobadores.
