Nachrichtengebindeverwendung für einen nutzungsabhängig abgerechneten Mandanten schätzen
Mit den folgenden Informationen können Sie abschätzen, wie viele Nachrichtenpakete Ihre Oracle Integration-Instanz verwenden wird. Durch die korrekte Größe Ihrer Instanz basierend auf Spitzenlasten stellen Sie einen reibungslosen, skalierbaren und robusten täglichen Betrieb sowohl für Ihre Echtzeittransaktionen als auch für die geplante Batchverarbeitung sicher.
Die Schätzung des Nachrichtenpakets hängt von mehreren Faktoren ab:
- Nutzungsmodell
Dieses Thema gilt für Mandanten, die das nutzungsabhängig abgerechnete (Universal Credit-)Modell verwenden.
- Lizenztyp
- Wenn Sie eine neue Oracle Integration-Lizenz in der Cloud erstellt haben, enthält jedes Nachrichtenpaket 5.000 Abrechnungsnachrichten pro Stunde.
- Wenn Sie eine vorhandene Oracle Fusion Middleware-Lizenz in die Cloud (BYOL) gebracht haben, enthält jedes Nachrichtenpaket 20.000 Abrechnungsnachrichten pro Stunde.
- Instanzausprägung
- Für eine Entwicklungsausprägung (Nicht-Produktionsinstanz) benötigen Sie in der Regel nur ein Nachrichtenpaket.
- Schätzen Sie für eine Produktionsausprägung Ihre Nachrichtenpaketnutzung basierend auf den Berechnungen in diesem Thema.
- Optionale Features
Einige optionale Funktionen erhöhen den Nachrichtenverbrauch. Diese Optionen sind nicht in den Berechnungen in diesem Thema enthalten. Siehe die folgenden Themen:
- Spitzenbelastung
Verwenden Sie die Berechnungen in diesem Thema, um Ihre Spitzenlasten zu schätzen.
Die Anzahl der Nachrichtenpakete, die Sie abonnieren, kann sich auch auf die Verarbeitungszeit synchroner Anforderungen auswirken. Siehe Nachrichtenpaketverwendung und synchrone/asynchrone Anforderungen.
Informationen zur Berechnung der Verwendung von Abrechnungsnachrichten für verschiedene Features finden Sie unter Auswirkungen von Features auf Fakturierungsnachrichten.
Monatsrechnung mit dem Kostenrechnertool ermitteln
Oracle bietet ein Kostenschätzungstool, mit dem Sie Ihre monatliche Nutzung und Abrechnung für Oracle Integration bestimmen können.
Wenn Sie Disaster Recovery ausgewählt haben, wird auch das Kontrollkästchen Nachrichtenpakete für DR angezeigt. Sie müssen diese zusätzlichen Nachrichtenpakete nicht abonnieren, sie werden automatisch mit Ihrem Konto belastet.
Ihre geschätzten monatlichen Kosten werden in der oberen rechten Ecke des Kostenrechners angezeigt.
Spitzenlasten und Nachrichtenpaketverwendung berechnen
Wenn Sie das Kostenschätzungstool nicht verwenden möchten und die Anzahl der Nachrichtenpakete, die Sie für Ihre Oracle Integration-Instanz benötigen, manuell berechnen möchten, verwenden Sie die Berechnungen in diesem Abschnitt.
Schätzen Sie Ihr stündliches Haupttransaktionsvolumen
Es ist von entscheidender Bedeutung zu verstehen, wann maximale Transaktionsvolumina auftreten – sei es beim Monatsende, am Quartalsende oder bei saisonalen Ereignissen. Diese Spitzen können eine Stunde oder mehrere Tage dauern. Durch die Identifizierung solcher Muster können Sie das Nachrichtenvolumen genau schätzen.

| Fragenpfad und -details | Nächste Schritte |
|---|---|
|
Steigt Ihr Transaktionsvolumen zu bestimmten Monats- oder Jahreszeiten? Beispiel: Entgeltabrechnungsläufe, Verarbeitung zum Monatsende, Black Friday, offene Anmeldung, Flash-Verkäufe |
Ja Wie hoch ist das maximale tägliche Transaktionsvolumen während eines Anstiegs? Teilen Sie Ihr tägliches Überspannungsvolumen um 24. Dies ist Ihre Nein Gehen Sie zur nächsten Frage. |
|
Werden Ihre Transaktionen den ganzen Tag gleichmäßig verteilt? |
Ja Gehen Sie zur nächsten Frage. Nein Wie viele Transaktionen erwarten Sie während der Spitzenzeiten? Dies ist Ihre |
|
Wie viele Transaktionen verarbeiten Ihre Systeme täglich? Beispiel: Bestellungen, Rechnungen, Mitarbeiteraktualisierungen, Patientenakten, Echtzeit-Chat |
Teilen Sie Ihre täglichen Geschäftstransaktionen um 24 auf. Dies ist Ihre |
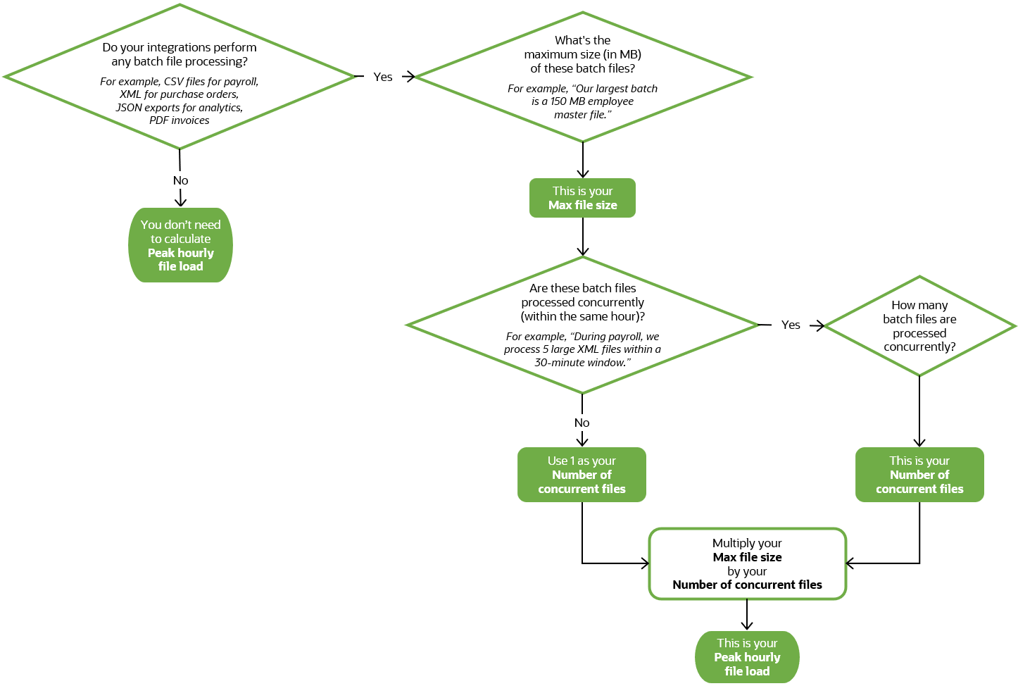
Schätzen Sie die maximale stündliche Dateiauslastung
Außerdem ist es wichtig, die Häufigkeit, Größe und das Timing von Batchprozessen zu verstehen, die Sie ausführen, z. B. tägliche Dateiuploads, geplante Datensynchronisierungen oder Tagesabschlussverarbeitung. Mit dieser Zahl können Sie das gesamte Nachrichtenvolumen genau bewerten und sicherstellen, dass Ihre Umgebung die richtige Größe hat, um sowohl Echtzeit- als auch geplante Workloads effizient zu verarbeiten.

| Fragenpfad und -details | Nächste Schritte |
|---|---|
|
Führen Ihre Integrationen eine Batch-Dateiverarbeitung durch? Beispiel: CSV-Dateien für die Entgeltabrechnung, XML für Bestellungen, JSON-Exporte für Analysen, PDF-Rechnungen |
Ja Gehen Sie zur nächsten Frage. Nein Sie müssen keine stündliche Spitzenlast berechnen. |
|
Wie groß ist die maximale Größe (in MB) dieser Batchdateien? Beispiel: "Unser größter Batch ist eine Mitarbeiterstammdatei mit 150 MB." |
Dies ist Ihre Gehen Sie zur nächsten Frage. |
|
Werden diese Batch-Dateien gleichzeitig (innerhalb derselben Stunde) verarbeitet? Beispiel: "Während der Woche der Entgeltabrechnung verarbeiten wir 5 große XML-Dateien innerhalb eines 30-Minuten-Fensters." |
Ja Wie viele Batch-Dateien werden gleichzeitig verarbeitet? Dies ist Ihre Gehen Sie zur nächsten Frage. Nein Verwenden Sie 1 als Gehen Sie zur nächsten Frage. |
|
Berechnen Sie anhand Ihrer Antworten die maximale Dateilast |
Multiplizieren Sie die Dies ist Ihre |
Berechnen, wie viele Nachrichtenpakete Sie benötigen
Nachdem Sie Ihr stündliches Spitzen-Transaktions-Volume und Ihre stündliche Spitzenbelastung kennen, können Sie mit den Schritten in der folgenden Tabelle berechnen, wie viele Nachrichtenpakete Sie für Ihre Oracle Integration-Instanz benötigen.
| Berechnen | Formula |
|---|---|
|
Berechnen Sie Ihre stündliche Spitzenbelastung in KB, aufgerundet auf eine ganze Zahl. |
|
|
Berechnen Sie die Anzahl der Nachrichten, die für die stündliche Spitzenlast der Datei verwendet werden und auf eine ganze Zahl aufgerundet werden. Für jede 50 KB wird eine Nachricht verwendet. |
|
|
Berechnen Sie die Anzahl der Gesamtnachrichten, die für die stündliche Spitzenlast der Datei und das stündliche Haupttransaktionsvolumen verwendet werden, auf eine ganze Zahl aufgerundet. |
|
|
Berechnen Sie die Anzahl der Nachrichtenpakete, die für die Anzahl der verwendeten Nachrichten benötigt werden, aufgerundet auf eine ganze Zahl. Wie oben erwähnt, basiert die Anzahl der Nachrichten, die in einem Nachrichtenpaket enthalten sind, auf dem ausgewählten Oracle Integration-Lizenztyp. |
|
